LojaTransferenciaEntrada
Documentação Técnica
| Nome do cliente | OSKLEN |
| Nome do projeto | Integração LINX → ILLI (Transferência Entrada) |
| Biblioteca | wosk_loja_transferencia_entrada |
| Data | 26/03/2026 |
Histórico de Versões
| Data | Versão | Modificado por | Descrição da Mudança |
| 26/03/2026 | 1.0 | Maykon/Gustavo | Criação da documentação técnica do processo Loja Transferência Entrada (LINX → ILLI). |
Descrição
A biblioteca combina um endpoint de conferência de entrada no LINX com captura e fila que envia transferências de entrada ao ILLI.
O monitor lê entradas abertas com enriquecimento fiscal opcional via FATURAMENTO; a fila envia o romaneio ao serviço de origem CD no ILLI com tabela de preço padrão LM quando ausente.
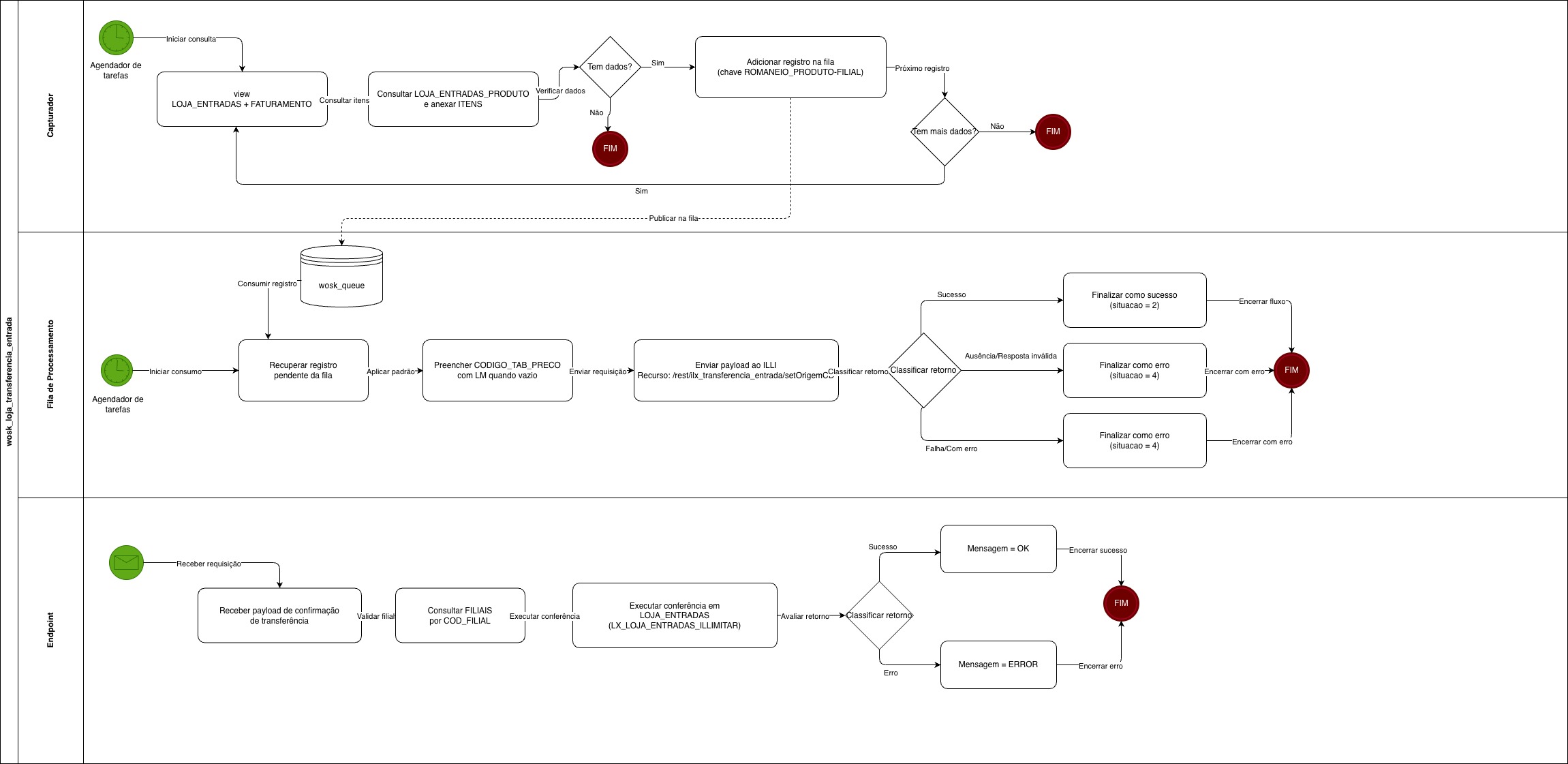
Capturador
A captura automática consulta LOJA_ENTRADAS com LEFT JOIN FATURAMENTO quando o serviço LojaTransferenciaEntrada está apto, com filtro de data mínima e paginação conforme o limite configurado para o serviço LojaTransferenciaEntrada. Itens do romaneio são carregados por método auxiliar em LOJA_ENTRADAS_PRODUTO e anexados ao conteúdo antes do enfileiramento. A chave é ROMANEIO_PRODUTO-FILIAL.
A captura manual usa a mesma chave composta para reler cabeçalho e itens.
Fonte
Origem consultada: tabela LOJA_ENTRADAS com LEFT JOIN em FATURAMENTO (campos de NF e totais).
Consulta principal (cabeçalho):
SELECT
LE.ROMANEIO_PRODUTO,
LE.FILIAL,
LE.CODIGO_TAB_PRECO,
LE.TIPO_ENTRADA_SAIDA,
LE.FILIAL_ORIGEM,
LE.NUMERO_NF_TRANSFERENCIA,
LE.ROMANEIO_NF_SAIDA,
LE.EMISSAO,
LE.DATA_SAIDA,
LE.DATA_PARA_TRANSFERENCIA,
FT.NF_FATURA,
FT.VALOR_TOTAL AS VALOR_NF
FROM
LOJA_ENTRADAS LE (NOLOCK)
LEFT JOIN FATURAMENTO FT (NOLOCK)
ON (FT.NOME_CLIFOR = LE.FILIAL AND FT.NF_SAIDA = LE.NUMERO_NF_TRANSFERENCIA)
Operações com Dados
Leitura: cabeçalho conforme Fonte; itens via consulta a LOJA_ENTRADAS_PRODUTO por ROMANEIO_PRODUTO e FILIAL.
Persistência: grava na Fila de Processamento com serviço LojaTransferenciaEntrada e chave ROMANEIO_PRODUTO-FILIAL.
Fila de Processamento
Se CODIGO_TAB_PRECO estiver vazio, define-se LM. O conteudo é enviado ao ILLI no recurso de transferência de entrada. O fluxo interpreta success e message e persiste situação na tabela da fila de integração.
Estruturação de Dados (fila)
| Campo | Tipo | Obrigatório | Descrição |
key |
string | não | Chave de API quando exigida pela plataforma. |
ROMANEIO_PRODUTO |
string | sim | Identificador do romaneio na filial. |
FILIAL |
string | sim | Filial de destino da entrada. |
CODIGO_TAB_PRECO |
string | condicional | Preenchido com LM no envio se vazio. |
ITENS |
array | sim | Coleção de itens do romaneio, anexada ao conteudo antes do enfileiramento. |
ITENS[].ROMANEIO_PRODUTO |
string | sim | Identificador do romaneio do item; deve corresponder ao ROMANEIO_PRODUTO do cabeçalho enfileirado. |
ITENS[].FILIAL |
string | sim | Filial do item; deve corresponder à FILIAL do cabeçalho para compor o mesmo lote de transferência. |
ITENS[].PRODUTO |
string | sim | Código do produto no item da transferência. |
ITENS[].COR_PRODUTO |
string | sim | Cor/variação do produto no item. |
ITENS[].EN1, ITENS[].EN2, ITENS[].EN3, ITENS[].EN4, ITENS[].EN5, ITENS[].EN6, ITENS[].EN7, ITENS[].EN8, ITENS[].EN9, ITENS[].EN10, ITENS[].EN11, ITENS[].EN12, ITENS[].EN13, ITENS[].EN14, ITENS[].EN15, ITENS[].EN16 |
numérico | sim | Quantidades por grade do item (posições EN1 a EN16), lidas diretamente de LOJA_ENTRADAS_PRODUTO. |
ITENS[].EN17, ITENS[].EN18, ITENS[].EN19, ITENS[].EN20, ITENS[].EN21, ITENS[].EN22, ITENS[].EN23, ITENS[].EN24, ITENS[].EN25, ITENS[].EN26, ITENS[].EN27, ITENS[].EN28, ITENS[].EN29, ITENS[].EN30, ITENS[].EN31, ITENS[].EN32 |
numérico | sim | Quantidades por grade do item (posições EN17 a EN32), lidas diretamente de LOJA_ENTRADAS_PRODUTO. |
ITENS[].EN33, ITENS[].EN34, ITENS[].EN35, ITENS[].EN36, ITENS[].EN37, ITENS[].EN38, ITENS[].EN39, ITENS[].EN40, ITENS[].EN41, ITENS[].EN42, ITENS[].EN43, ITENS[].EN44, ITENS[].EN45, ITENS[].EN46, ITENS[].EN47, ITENS[].EN48 |
numérico | sim | Quantidades por grade do item (posições EN33 a EN48), lidas diretamente de LOJA_ENTRADAS_PRODUTO. |
ITENS[].VALOR |
numérico | sim | Valor total do item na entrada. |
ITENS[].PRECO1 |
numérico | sim | Preço unitário base do item. |
ITENS[].QTDE_ENTRADA |
numérico | sim | Quantidade total de entrada do item. |
ITENS[].DATA_PARA_TRANSFERENCIA |
datetime | sim | Data de referência do item para transferência. |
ITENS[].ATUALIZOU_ESTOQUE |
string | sim | Indicador de atualização de estoque no item. |
Regra de anexação no monitor: para cada registro de cabeçalho lido em LOJA_ENTRADAS, o monitor executa a busca de itens em LOJA_ENTRADAS_PRODUTO filtrando por ROMANEIO_PRODUTO e FILIAL. O resultado dessa leitura é anexado ao mesmo conteudo que segue para a fila, garantindo que o envio da transferência contenha cabeçalho e itens do mesmo romaneio. |
|||
Exemplo de payload enviado na integração (JSON) — resumo:
{
"ROMANEIO_PRODUTO": "<ROMANEIO>",
"FILIAL": "<FILIAL>",
"CODIGO_TAB_PRECO": "LM",
"FILIAL_ORIGEM": "<ORIGEM>"
}
Tratamento de Dados (fila)
Definição de CODIGO_TAB_PRECO padrão LM quando ausente.
Integração com o ILLI
- Chamada:
Requisição HTTP - Recurso:
/bibliotecas/4415a517-b13e-4d39-9e4c-eaccb1386dfc/ilx_transferencia_entrada/define origem no centro de distribuição - Método HTTP:
POST - Corpo:
conteudodo registro na fila (com itens quando capturados).
Tratamento de retorno (fila)
A situação quando success presente; caso contrário de erro; ausência de resposta ou JSON não reconhecido conforme tratamento padrão.
Notificação
A notificação de erros consulta registros com falha na tabela da fila de integração para o serviço LojaTransferenciaEntrada e situação de erro, ordenando pelo horário de processamento para priorizar ocorrências mais antigas.
Endpoint (API)
O serviço HTTP de conferência recebe COD_FILIAL, localiza a filial, executa o fluxo que atualiza LOJA_ENTRADAS via procedimento LX_LOJA_ENTRADAS_ILLIMITAR e valida DATA_ENTRADA_CONFERIDA, com referência a NUMERO ou NUMERO_ORIGEM conforme o preenchimento do payload.
- Chamada:
Requisição HTTP - Recurso:
/bibliotecas/6b1349c5-90e0-4344-b9b7-77878e11ae87/wosk_loja_transferencia_entrada - Método HTTP:
POST
Estruturação de Dados (endpoint)
| Campo | Tipo | Obrigatório | Descrição |
key |
string | não | Chave de autenticação/controle da chamada. |
eventId |
string (UUID) | não | Identificador do evento de origem; o método executa o processamento principal desta biblioteca não utiliza este campo. |
COD_FILIAL |
string | sim | Código da filial (resolvido em FILIAIS). |
NUMERO |
string | condicional | Romaneio (ROMANEIO_PRODUTO) quando a busca é pelo próprio romaneio; obrigatório se NUMERO_ORIGEM não for informado. |
NUMERO_ORIGEM |
string | condicional | Romaneio NF de saída (ROMANEIO_NF_SAIDA) quando a localização do registro usa esse campo em vez de NUMERO. |
DATA_RECEBIDO |
string (datetime) | sim | Data/hora de recebimento ou conferência; base para datas gravadas na conferência. |
DATA |
string (datetime) | não | Pode integrar o payload da plataforma; o método executa o processamento principal desta biblioteca não utiliza este campo. |
Exemplo de payload enviado para o endpoint (JSON):
{
"key": "df9b5d7f-da04-42f1-80b2-6b6bbbc39152",
"DATA": "2026-03-27 00:00:00",
"NUMERO": "A0300238",
"eventId": "55910f5b-3c81-4c40-8acf-c5852a30830f",
"COD_FILIAL": "000245",
"DATA_RECEBIDO": "2026-03-30 15:18:38"
}
Operações com Dados (endpoint)
No fluxo principal do endpoint:
- Validação: validação base do serviço (
valida os dados). - Filial: consulta em
FILIAISpeloCOD_FILIALrecebido; com registro encontrado, preenche-seFILIAL(nome interno da filial). - Conferência:
registra entradas da lojalocaliza o cabeçalho emLOJA_ENTRADASporFILIALe porROMANEIO_PRODUTO(viaNUMERO) ou porROMANEIO_NF_SAIDA(viaNUMERO_ORIGEM); em seguida executa o procedimento armazenadoLX_LOJA_ENTRADAS_ILLIMITARcom os parâmetros de conferência e encerramento. - Consistência: após a execução, nova leitura de
LOJA_ENTRADASpara confirmar queDATA_ENTRADA_CONFERIDAfoi registrada; caso contrário, lança exceção.
Tratamento de Dados (endpoint)
Modificações explícitas aplicadas aos dados de entrada ou montadas para gravação:
- Consulta de filial:
COD_FILIALé alinhado com preenchimento à esquerda até 6 posições antes da busca emFILIAIS. - Datas a partir de
DATA_RECEBIDO:DATA_ENTRADA_CONFERIDAeDATA_EMISSAOusadas no procedimento são derivadas apenas da parte de data (sem hora) deDATA_RECEBIDO, no formato gravado pelo código. - Flags de entrada: definem-se
ENTRADA_ENCERRADAeENTRADA_CONFERIDAcom valor1antes da chamada ao procedimento.
Tratamento de retorno (endpoint)
Sucesso: Mensagem OK. Falha: ERROR com texto da exceção.
Fluxo do Processo
Critérios de Aceitação
| Processo | Subprocesso | Descrição | Situação esperada |
| Capturador | Entrada em trânsito | Deve enfileirar romaneios com itens para o ILLI. | Registro na fila com chave válida. |
| Fila de Processamento | ILLI | Deve chamar define origem no centro de distribuição e persistir situação na tabela da fila de integração. |
Situação coerente com o retorno. |
| Endpoint (API) | Conferência | Deve atualizar entrada conferida no LINX via procedimento. | Mensagem OK ou erro explícito. |

Nenhum comentário