LojaCentroCusto
Documentação Técnica
| Nome do cliente | OSKLEN |
| Nome do projeto | Integração LINX → ILLI (Centro de Custo) |
| Biblioteca | wosk_loja_centro_custo |
| Data | 26/03/2026 |
Histórico de Versões
| Data | Versão | Modificado por | Descrição da Mudança |
| 26/03/2026 | 1.0 | Maykon/Gustavo | Criação da documentação técnica do processo Loja Centro de Custo (LINX → ILLI). |
Descrição
Este serviço de centro de custo sincroniza cadastros contábeis do LINX com o ILLI a partir da tabela de centros de custo.
Garante captura por data, fila e envio com registro de sucesso ou erro.
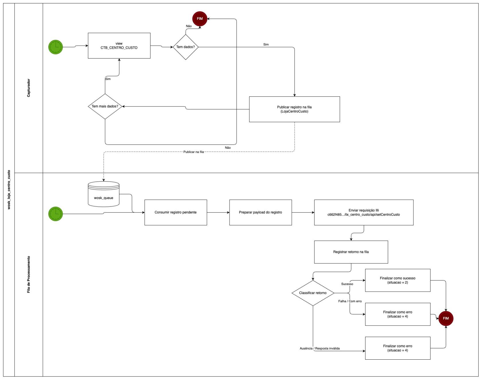
Capturador
A captura automática consulta CTB_CENTRO_CUSTO quando o serviço LojaCentroCusto está apto, com DATA_PARA_TRANSFERENCIA mínima, ordenação ascendente por data e paginação conforme o limite configurado para o serviço LojaCentroCusto, alinhada ao processamento cronológico. A chave de fila é o próprio CENTRO_CUSTO.
A captura por chave recebe o código do centro de custo, relê o registro em CTB_CENTRO_CUSTO e reenfileira preservando token quando existir.
Fonte
Origem consultada: tabela CTB_CENTRO_CUSTO.
Consulta principal:
SELECT
CENTRO_CUSTO,
DESC_CENTRO_CUSTO,
INATIVA,
DATA_PARA_TRANSFERENCIA
FROM
CTB_CENTRO_CUSTO
Operações com Dados
Leitura: conforme Fonte.
Consulta dinâmica (captura automática): WHERE DATA_PARA_TRANSFERENCIA >= filtro efetivo, ORDER BY DATA_PARA_TRANSFERENCIA ASC, OFFSET ... FETCH NEXT ... conforme limite do serviço LojaCentroCusto.
Consulta dinâmica (captura por chave): WHERE CENTRO_CUSTO = ....
Persistência: grava na Fila de Processamento com serviço LojaCentroCusto e chave igual a CENTRO_CUSTO.
Fila de Processamento
A fila recupera um registro pendente e utiliza o conteúdo do registro como base do payload de integração. Em seguida, aplica transformações obrigatórias de padronização e realiza a chamada ao ILLI.
O envio usa o recurso ilx_centro_custo/api/setCentroCusto na biblioteca de destino configurada no código.
Estruturação de Dados
| Campo | Tipo | Obrigatório | Descrição |
key |
string | não | Chave de API quando exigida pela plataforma de bibliotecas. |
CENTRO_CUSTO |
string | sim | Origem: coluna CENTRO_CUSTO em CTB_CENTRO_CUSTO. |
DESC_CENTRO_CUSTO |
string | sim | Origem: coluna DESC_CENTRO_CUSTO. |
INATIVA |
string | sim | Origem: coluna INATIVA. |
DATA_PARA_TRANSFERENCIA |
string | sim | Origem: coluna DATA_PARA_TRANSFERENCIA. |
Exemplo ilustrativo de corpo enviado ao ILLI (estrutura alinhada ao conteudo):
{
"key": "<API_KEY_SE_APLICAVEL>",
"CENTRO_CUSTO": "<CENTRO_CUSTO>",
"DESC_CENTRO_CUSTO": "<DESC_CENTRO_CUSTO>",
"INATIVA": "<INATIVA>",
"DATA_PARA_TRANSFERENCIA": "<DATA_PARA_TRANSFERENCIA>"
}
Tratamento de Dados
- Base do envio: o
conteudodo registro é enviado ao ILLI sem mapeamento adicional no arquivo analisado. - Exceção: retorno não reconhecido pode ser estruturado com erro e dados parseados quando a mensagem segue o prefixo padronizado do fluxo.
Integração com o ILLI
- Chamada:
Requisição HTTP - Recurso:
/bibliotecas/c662f485-5958-4146-890d-02780587c9fb/ilx_centro_custo/api/setCentroCusto - Método HTTP:
POST - Corpo:
conteudodo registro na fila.
Tratamento de retorno
Ausência de resposta ou retorno sem success e sem message gera exceção e situação erro. Quando success não está vazio, situação sucesso; caso contrário situação erro. Em exceção, mensagem persistida.
Notificação
A notificação de erros consulta registros com falha na tabela da fila de integração para o serviço LojaCentroCusto e situação de erro, ordenando pelo horário de processamento para priorizar ocorrências mais antigas.
Fluxo do Processo
Critérios de Aceitação
| Processo | Subprocesso | Descrição | Situação esperada |
| Capturador | Captura automática | Deve paginar CTB_CENTRO_CUSTO por data mínima de transferência e gravar na fila com serviço LojaCentroCusto. |
Itens pendentes com chave CENTRO_CUSTO. |
| Capturador | Captura por chave | Deve recarregar o centro pelo código e reenfileirar com token quando existir. | Registro atualizado na fila. |
| Fila de Processamento | Integração ILLI | Deve enviar ao recurso /bibliotecas/c662f485-5958-4146-890d-02780587c9fb/ilx_centro_custo/api/setCentroCusto, interpretar sucesso ou erro com mensagem e persistir situação na tabela da fila de integração. |
Situação e mensagem coerentes com o retorno. |

Nenhum comentário