LojaAjusteEstoqueBaixaFurto
Documentação Técnica
| Nome do cliente | OSKLEN |
| Nome do projeto | Integração LINX → ILLI (Ajuste de Estoque — Baixa Furto) |
| Biblioteca | wosk_loja_ajuste_estoque_baixa_furto |
| Data | 12/02/2026 |
Histórico de Versões
| Data | Versão | Modificado por | Descrição da Mudança |
| 12/02/2026 | 1.0 | Maykon/Gustavo | Criação da documentação técnica do processo Loja Ajuste Estoque Baixa Furto (LINX → ILLI). |
Descrição
Este serviço de ajuste de estoque (baixa por furto) identifica no LINX faturamentos com natureza de saída compatível e encaminha o detalhamento ao ILLI.
Garante captura ordenada, fila de processamento e registro de sucesso ou erro para cada nota elegível.
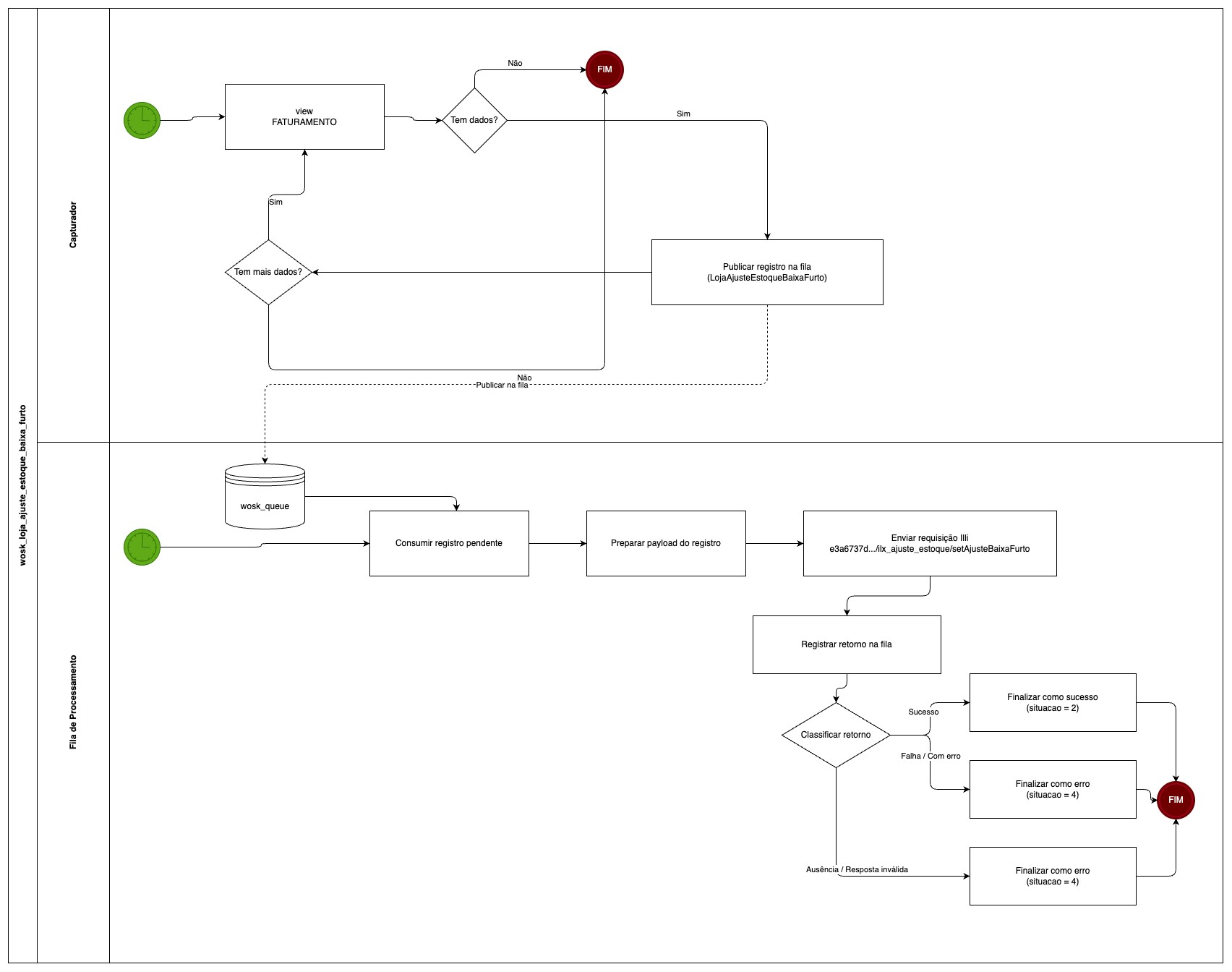
Capturador
A captura automática consulta a view FATURAMENTO quando o estado do serviço LojaAjusteEstoqueBaixaFurto está apto, com filtro por filiais de loja (excluindo códigos fixos de estoque central e centro de distribuição), NATUREZA_SAIDA = '171.05', DATA_PARA_TRANSFERENCIA mínima, ordenação por DATA_PARA_TRANSFERENCIA e NF_SAIDA e paginação conforme o limite configurado para o serviço LojaAjusteEstoqueBaixaFurto, alinhada ao processamento cronológico de captura. Para cada linha, anexa ITENS a partir de FATURAMENTO_PROD, monta a chave FILIAL-SERIE_NF-NF_SAIDA e grava na Fila de Processamento com serviço LojaAjusteEstoqueBaixaFurto.
A captura por chave aceita uma ou mais chaves no padrão FILIAL-SERIE_NF-NF_SAIDA; para cada chave válida, relê o cabeçalho em FATURAMENTO, recarrega os itens em FATURAMENTO_PROD e reenfileira preservando o token quando já existir para o mesmo registro na fila.
Fonte
Origem consultada: view FATURAMENTO. Complemento de itens: tabela FATURAMENTO_PROD.
Consulta principal:
SELECT
NF_SAIDA,
SERIE_NF,
FILIAL,
EMISSAO,
OBS,
NATUREZA_SAIDA,
TIPO_FATURAMENTO,
DATA_SAIDA,
DATA_PARA_TRANSFERENCIA
FROM
FATURAMENTO (NOLOCK)
Operações com Dados
Leitura: consulta da view FATURAMENTO conforme SQL da seção Fonte; itens de linha carregados a partir de FATURAMENTO_PROD pela mesma combinação FILIAL, NF_SAIDA e SERIE_NF do registro atual.
Consulta dinâmica (captura automática): reutiliza a projeção com WHERE FILIAL IN (...) (lista derivada de filiais excluindo estoque central e centro de distribuição), NATUREZA_SAIDA = '171.05', DATA_PARA_TRANSFERENCIA >= o filtro efetivo (padrão de data quando não informado), ORDER BY DATA_PARA_TRANSFERENCIA ASC, NF_SAIDA ASC e paginação OFFSET ... ROWS FETCH NEXT ... ROWS ONLY conforme o limite configurado para o serviço LojaAjusteEstoqueBaixaFurto e o estado do capturador (offset, chave e data de posição).
Consulta dinâmica (captura por chave): mesma projeção com WHERE FILIAL = ... AND SERIE_NF = ... AND NF_SAIDA = ... obtidos ao partir a chave informada em três partes.
Validação (captura por chave): a chave deve conter exatamente três partes separadas por hífen (FILIAL, SERIE_NF, NF_SAIDA); caso contrário o fluxo interrompe com erro de chave inválida.
Persistência: grava itens pendentes na Fila de Processamento, com serviço LojaAjusteEstoqueBaixaFurto e chave FILIAL-SERIE_NF-NF_SAIDA (preservando token existente quando aplicável na recaptura); o estado do capturador mantém offset, chave de posição, data de posição, filtro e situação (parado, em execução, concluído ou erro).
Fila de Processamento
A fila recupera um registro pendente e utiliza o conteúdo do registro como base do payload de integração. Em seguida, aplica transformações obrigatórias de padronização e realiza a chamada ao ILLI.
O fluxo marca o registro como em envio, envia o JSON ao serviço ILLI de ajuste de estoque (baixa furto), interpreta o retorno (success, message) e grava situação final, mensagem, tempo e auditoria de requisição na tabela da fila de integração.
Estruturação de Dados
| Campo no payload | Campo de origem |
NF_SAIDA |
NF_SAIDA da view FATURAMENTO |
SERIE_NF |
SERIE_NF da view FATURAMENTO |
FILIAL |
FILIAL da view FATURAMENTO |
EMISSAO |
EMISSAO da view FATURAMENTO |
OBS |
OBS da view FATURAMENTO |
NATUREZA_SAIDA |
NATUREZA_SAIDA da view FATURAMENTO |
TIPO_FATURAMENTO |
TIPO_FATURAMENTO da view FATURAMENTO |
DATA_SAIDA |
DATA_SAIDA da view FATURAMENTO |
DATA_PARA_TRANSFERENCIA |
DATA_PARA_TRANSFERENCIA da view FATURAMENTO |
ITENS |
Array montado a partir de FATURAMENTO_PROD (ver tabela dos elementos de ITENS) |
| Campo | Tipo | Obrigatório | Descrição |
PRODUTO |
string | sim | Código do produto. |
COR_PRODUTO |
string | sim | Cor do produto na grade. |
F1, F2, F3, F4, F5, F6, F7, F8, F9, F10, F11, F12, F13, F14, F15, F16, F17, F18, F19, F20, F21, F22, F23, F24, F25, F26, F27, F28, F29, F30, F31, F32, F33, F34, F35, F36, F37, F38, F39, F40, F41, F42, F43, F44, F45, F46, F47, F48 |
string | não | Dimensões da grade conforme definição no LINX. |
PRECO |
string | não | Preço associado à linha. |
Exemplo ilustrativo de corpo enviado ao ILLI (estrutura alinhada ao conteudo):
{
"NF_SAIDA": "<NF_SAIDA>",
"SERIE_NF": "<SERIE_NF>",
"FILIAL": "<FILIAL>",
"EMISSAO": "<EMISSAO>",
"OBS": "<OBS>",
"NATUREZA_SAIDA": "<NATUREZA_SAIDA>",
"TIPO_FATURAMENTO": "<TIPO_FATURAMENTO>",
"DATA_SAIDA": "<DATA_SAIDA>",
"DATA_PARA_TRANSFERENCIA": "<DATA_PARA_TRANSFERENCIA>",
"ITENS": [
{
"PRODUTO": "<PRODUTO>",
"COR_PRODUTO": "<COR_PRODUTO>",
"F1": "<F1>",
"F2": "<F2>",
"PRECO": "<PRECO>"
}
]
}
Tratamento de Dados
Sobre o registro atual retornado de FATURAMENTO:
ITENS: passa a conter o array de linhas obtidas da consulta aFATURAMENTO_PRODpara a mesma combinaçãoFILIAL,NF_SAIDAeSERIE_NF, cada linha com os camposPRODUTO,COR_PRODUTO,F1aF48ePRECO.- Base do envio na fila: o array
conteudodo registro atual é utilizado diretamente como corpo da requisição ao ILLI, sem mapeamento adicional declarado em lista de campos no arquivo analisado. - Registro atual em exceção: quando a mensagem de exceção indica retorno JSON não reconhecido (prefixo textual padronizado no fluxo), o retorno persistido pode incluir estrutura com indicador de erro e trecho de dados interpretado.
Integração com o ILLI
Chamada de integração com o ILLI (via rotina de integração):
- Chamada:
Requisição HTTP - Recurso:
/bibliotecas/e3a6737d-ac74-4ed6-9668-e3921320c29f/ilx_ajuste_estoque/setAjusteBaixaFurto - Método HTTP:
POST - Corpo: objeto JSON correspondente ao
conteudodo registro da fila, incluindo o arrayITENS.
Tratamento de retorno
Ausência de resposta: lança exceção indicando que não houve resposta JSON; situação final 4 na tabela da fila de integração.
Resposta com success e message ambos vazios: tratada como retorno não reconhecido (exceção), situação erro.
Sucesso: quando success não está vazio, situação sucesso; caso contrário situação erro com mensagem em message quando existir.
Em exceção genérica, a mensagem é persistida; se a mensagem indicar JSON não reconhecido, o retorno estruturado pode incluir campos de erro e dados parseados.
Notificação
A notificação de erros consulta registros com falha na tabela da fila de integração para o serviço LojaAjusteEstoqueBaixaFurto e situação de erro, ordenando pelo horário de processamento para priorizar ocorrências mais antigas.
Fluxo do Processo
Critérios de Aceitação
| Processo | Subprocesso | Descrição | Situação esperada |
| Capturador | Captura e enfileiramento | Com estado apto e filtros válidos, deve ler FATURAMENTO com NATUREZA_SAIDA = '171.05', enriquecer com linhas de FATURAMENTO_PROD e gravar na fila de integração com serviço LojaAjusteEstoqueBaixaFurto e chave FILIAL-SERIE_NF-NF_SAIDA. |
Registro pendente na fila com conteúdo completo e chave consistente. |
| Capturador | Captura por chave | Para cada chave no formato FILIAL-SERIE_NF-NF_SAIDA, deve consultar o faturamento e reproduzir o encaminhamento à fila com token preservado quando existir. |
Chave inválida interrompe com exceção; chave válida gera atualização na fila. |
| Fila de Processamento | Integração ILLI | Ao processar registro pendente, deve enviar o conteudo ao recurso /bibliotecas/e3a6737d-ac74-4ed6-9668-e3921320c29f/ilx_ajuste_estoque/setAjusteBaixaFurto, interpretar o retorno quanto à situação de sucesso ou erro com mensagem (success, message) e persistir na tabela da fila de integração a situação final (códigos 2 ou 4 conforme o caso), a mensagem retornada e o tempo de processamento. |
Fila atualizada com situação final e auditoria coerentes com o retorno do ILLI. |

Nenhum comentário