LojaAjusteEstoqueDevolucao
Documentação Técnica
| Nome do cliente | OSKLEN |
| Nome do projeto | Integração LINX → ILLI (Ajuste de Estoque — Devolução) |
| Biblioteca | wosk_loja_ajuste_estoque_devolucao |
| Data | 26/03/2026 |
Histórico de Versões
| Data | Versão | Modificado por | Descrição da Mudança |
| 26/03/2026 | 1.0 | Maykon/Gustavo | Criação da documentação técnica do processo Loja Ajuste Estoque Devolução (LINX → ILLI). |
Descrição
Este serviço de ajuste de estoque (devolução) identifica entradas de estoque no LINX com perfil de devolução e encaminha o cabeçalho e itens ao ILLI.
Garante captura cronológica, fila e registro de sucesso ou erro na integração.
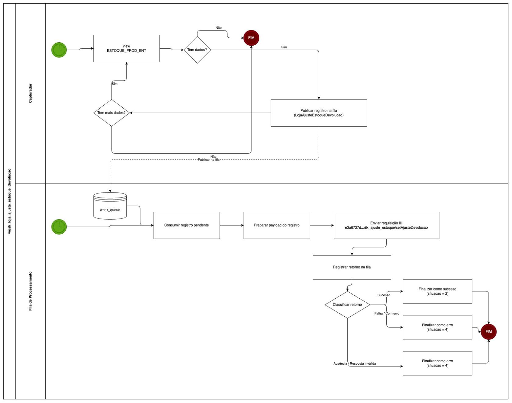
Capturador
A captura automática consulta ESTOQUE_PROD_ENT quando o estado do serviço LojaAjusteEstoqueDevolucao está apto, com ACERTO_ENTRADA = '1', TIPO_ENTRADA = '4', filiais de loja (excluindo estoque central e centro de distribuição), DATA_PARA_TRANSFERENCIA mínima, ordenação por DATA_PARA_TRANSFERENCIA e ROMANEIO_PRODUTO e paginação conforme o limite configurado para o serviço LojaAjusteEstoqueDevolucao, alinhada ao processamento cronológico. Para cada linha, anexa ITENS a partir de ESTOQUE_PROD1_ENT, monta a chave FILIAL-ROMANEIO_PRODUTO e grava na Fila de Processamento.
A captura por chave aceita chaves no padrão FILIAL-ROMANEIO_PRODUTO; para cada chave válida, relê o cabeçalho e os itens e reenfileira preservando o token quando já existir.
Fonte
Origem consultada: tabela ESTOQUE_PROD_ENT. Itens: tabela ESTOQUE_PROD1_ENT.
Consulta principal:
SELECT
ROMANEIO_PRODUTO,
FILIAL,
EMISSAO,
OBS,
ACERTO_ENTRADA,
TIPO_ENTRADA,
DATA_DIGITACAO,
DATA_PARA_TRANSFERENCIA
FROM
ESTOQUE_PROD_ENT (NOLOCK)
Operações com Dados
Leitura: consulta de ESTOQUE_PROD_ENT conforme seção Fonte; itens em ESTOQUE_PROD1_ENT por ROMANEIO_PRODUTO.
Consulta dinâmica (captura automática): WHERE FILIAL IN (...), ACERTO_ENTRADA = '1', TIPO_ENTRADA = '4', DATA_PARA_TRANSFERENCIA >= filtro efetivo, ORDER BY DATA_PARA_TRANSFERENCIA ASC, ROMANEIO_PRODUTO ASC, OFFSET ... FETCH NEXT ... conforme limite do serviço LojaAjusteEstoqueDevolucao.
Consulta dinâmica (captura por chave): WHERE FILIAL = ... AND ROMANEIO_PRODUTO = ....
Validação (captura por chave): a chave deve ter duas partes (FILIAL, ROMANEIO_PRODUTO); caso contrário o fluxo interrompe com erro de chave inválida.
Persistência: grava na Fila de Processamento com serviço LojaAjusteEstoqueDevolucao e chave FILIAL-ROMANEIO_PRODUTO; estado do capturador com offset, chave de posição, data de posição e situação.
Fila de Processamento
A fila recupera um registro pendente e utiliza o conteúdo do registro como base do payload de integração. Em seguida, aplica transformações obrigatórias de padronização e realiza a chamada ao ILLI.
O fluxo envia o JSON ao ILLI (aplica ajuste de devolução), interpreta success e message e persiste situação final, mensagem e tempo na tabela da fila de integração.
Estruturação de Dados
| Campo no payload | Campo de origem |
ROMANEIO_PRODUTO |
ROMANEIO_PRODUTO |
FILIAL |
FILIAL |
EMISSAO |
EMISSAO |
OBS |
OBS |
ACERTO_ENTRADA |
ACERTO_ENTRADA |
TIPO_ENTRADA |
TIPO_ENTRADA |
DATA_DIGITACAO |
DATA_DIGITACAO |
DATA_PARA_TRANSFERENCIA |
DATA_PARA_TRANSFERENCIA |
ITENS |
Array de ESTOQUE_PROD1_ENT (campos EN_1 a EN_48, CUSTO1, etc.) |
| Campo | Tipo | Obrigatório | Descrição |
PRODUTO |
string | sim | Código do produto vinculado ao romaneio. |
COR_PRODUTO |
string | sim | Cor do produto na grade. |
EN_1, EN_2, EN_3, EN_4, EN_5, EN_6, EN_7, EN_8, EN_9, EN_10, EN_11, EN_12, EN_13, EN_14, EN_15, EN_16, EN_17, EN_18, EN_19, EN_20, EN_21, EN_22, EN_23, EN_24, EN_25, EN_26, EN_27, EN_28, EN_29, EN_30, EN_31, EN_32, EN_33, EN_34, EN_35, EN_36, EN_37, EN_38, EN_39, EN_40, EN_41, EN_42, EN_43, EN_44, EN_45, EN_46, EN_47, EN_48 |
string | não | Posições de quantidade por grade/tamanho da devolução. |
CUSTO1 |
string | não | Valor de custo da linha do item. |
Exemplo ilustrativo de corpo enviado ao ILLI (estrutura alinhada ao conteudo):
{
"ROMANEIO_PRODUTO": "<ROMANEIO_PRODUTO>",
"FILIAL": "<FILIAL>",
"EMISSAO": "<EMISSAO>",
"OBS": "<OBS>",
"ACERTO_ENTRADA": "<ACERTO_ENTRADA>",
"TIPO_ENTRADA": "<TIPO_ENTRADA>",
"DATA_DIGITACAO": "<DATA_DIGITACAO>",
"DATA_PARA_TRANSFERENCIA": "<DATA_PARA_TRANSFERENCIA>",
"ITENS": [
{
"PRODUTO": "<PRODUTO>",
"COR_PRODUTO": "<COR_PRODUTO>",
"EN_1": "<EN_1>",
"CUSTO1": "<CUSTO1>"
}
]
}
Tratamento de Dados
ITENS: preenchido com as linhas deESTOQUE_PROD1_ENTpara oROMANEIO_PRODUTOdo registro atual, incluindoEN_1aEN_48eCUSTO1conforme a consulta de itens.- Base do envio na fila: o
conteudoé enviado ao ILLI sem mapeamento adicional declarado no arquivo analisado. - Exceção de retorno: quando a mensagem indica JSON não reconhecido, o retorno persistido pode incluir estrutura de erro e dados parseados.
Integração com o ILLI
Chamada de integração com o ILLI:
- Chamada:
Requisição HTTP - Recurso:
/bibliotecas/e3a6737d-ac74-4ed6-9668-e3921320c29f/ilx_ajuste_estoque/aplica ajuste de devolução - Método HTTP:
POST - Corpo: objeto JSON correspondente ao
conteudodo registro da fila, incluindoITENS.
Tratamento de retorno
Ausência de resposta ou retorno sem success e sem message gera exceção e situação erro. Quando success não está vazio, situação sucesso; caso contrário situação erro. Em exceção, a mensagem é persistida; prefixo de JSON não reconhecido pode gerar retorno estruturado com erro e dados.
Notificação
A notificação de erros consulta registros com falha na tabela da fila de integração para o serviço LojaAjusteEstoqueDevolucao e situação de erro, ordenando pelo horário de processamento para priorizar ocorrências mais antigas.
Fluxo do Processo
Critérios de Aceitação
| Processo | Subprocesso | Descrição | Situação esperada |
| Capturador | Captura automática | Deve selecionar ESTOQUE_PROD_ENT com ACERTO_ENTRADA = '1' e TIPO_ENTRADA = '4', anexar ESTOQUE_PROD1_ENT e gravar na fila com serviço LojaAjusteEstoqueDevolucao. |
Registro pendente com chave FILIAL-ROMANEIO_PRODUTO. |
| Capturador | Captura por chave | Deve valida os dados duas partes na chave e reenfileirar com token preservado quando existir. | Chave inválida gera exceção; válida atualiza a fila. |
| Fila de Processamento | Integração ILLI | Deve enviar conteudo ao recurso /bibliotecas/e3a6737d-ac74-4ed6-9668-e3921320c29f/ilx_ajuste_estoque/aplica ajuste de devolução, interpretar sucesso ou erro com mensagem e persistir situação final na tabela da fila de integração. |
Situação e mensagem coerentes com o retorno do ILLI. |

Nenhum comentário