LojaAjusteEstoqueEntradaNormal
Documentação Técnica
| Nome do cliente | OSKLEN |
| Nome do projeto | Integração LINX → ILLI (Ajuste de Estoque — Entrada Normal) |
| Biblioteca | wosk_loja_ajuste_estoque_entrada_normal |
| Data | 26/03/2026 |
Histórico de Versões
| Data | Versão | Modificado por | Descrição da Mudança |
| 26/03/2026 | 1.0 | Maykon/Gustavo | Criação da documentação técnica do processo Loja Ajuste Estoque Entrada Normal (LINX → ILLI). |
Descrição
Este serviço de ajuste de estoque (entrada normal) identifica romaneios de entrada no LINX com perfil de ajuste e encaminha cabeçalho e itens ao ILLI.
Garante captura ordenada, fila e registro de resultado da integração.
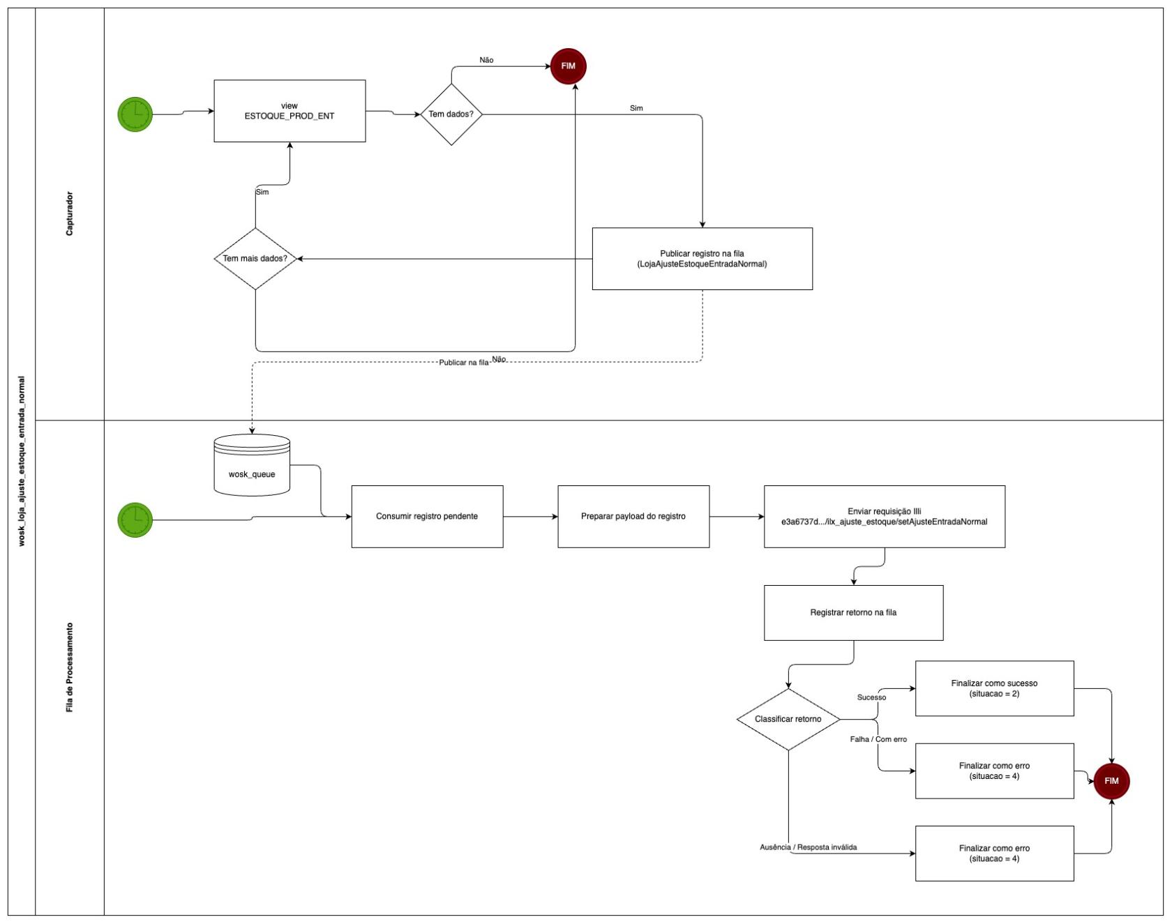
Capturador
A captura automática consulta ESTOQUE_PROD_ENT quando o serviço LojaAjusteEstoqueEntradaNormal está apto, aplicando TIPO_ROMANEIO = 'AJUSTE', ACERTO_ENTRADA = '0', TIPO_ENTRADA = '1', filiais de loja (excluindo estoque central e centro de distribuição), filtro por DATA_PARA_TRANSFERENCIA, ordenação e paginação conforme o limite configurado para o serviço LojaAjusteEstoqueEntradaNormal, com referência ao processamento cronológico. Para cada registro, carrega ITENS em ESTOQUE_PROD1_ENT, monta a chave FILIAL-ROMANEIO_PRODUTO e grava na Fila de Processamento.
A captura por chave usa o padrão FILIAL-ROMANEIO_PRODUTO, relendo cabeçalho e itens e reenfileirando com token preservado quando aplicável.
Fonte
Origem consultada: tabela ESTOQUE_PROD_ENT. Itens: ESTOQUE_PROD1_ENT.
Consulta principal:
SELECT
ROMANEIO_PRODUTO,
FILIAL,
EMISSAO,
OBS,
CM_OPERACAO,
TIPO_ROMANEIO,
DATA_DIGITACAO,
DATA_PARA_TRANSFERENCIA
FROM
ESTOQUE_PROD_ENT (NOLOCK)
Operações com Dados
Leitura: base da seção Fonte; itens por ROMANEIO_PRODUTO em ESTOQUE_PROD1_ENT.
Consulta dinâmica (captura automática): acrescenta FILIAL IN (...), TIPO_ROMANEIO = 'AJUSTE', ACERTO_ENTRADA = '0', TIPO_ENTRADA = '1', DATA_PARA_TRANSFERENCIA >= filtro, ORDER BY DATA_PARA_TRANSFERENCIA ASC, ROMANEIO_PRODUTO ASC, OFFSET ... FETCH NEXT ... conforme limite do serviço LojaAjusteEstoqueEntradaNormal.
Consulta dinâmica (captura por chave): WHERE FILIAL = ... AND ROMANEIO_PRODUTO = ....
Validação (captura por chave): chave em duas partes; caso contrário erro de chave inválida.
Persistência: fila com serviço LojaAjusteEstoqueEntradaNormal e chave FILIAL-ROMANEIO_PRODUTO; estado do capturador atualizado a cada ciclo.
Fila de Processamento
A fila recupera um registro pendente e utiliza o conteúdo do registro como base do payload de integração. Em seguida, aplica transformações obrigatórias de padronização e realiza a chamada ao ILLI.
O envio usa o recurso aplica ajuste de entrada normal; o retorno JSON define situação final e mensagem na tabela da fila de integração.
Estruturação de Dados
| Campo no payload | Campo de origem |
ROMANEIO_PRODUTO |
ROMANEIO_PRODUTO |
FILIAL |
FILIAL |
EMISSAO |
EMISSAO |
OBS |
OBS |
CM_OPERACAO |
CM_OPERACAO |
TIPO_ROMANEIO |
TIPO_ROMANEIO |
DATA_DIGITACAO |
DATA_DIGITACAO |
DATA_PARA_TRANSFERENCIA |
DATA_PARA_TRANSFERENCIA |
ITENS |
Array de ESTOQUE_PROD1_ENT |
Exemplo ilustrativo de corpo enviado ao ILLI (estrutura alinhada ao conteudo):
{
"ROMANEIO_PRODUTO": "<ROMANEIO_PRODUTO>",
"FILIAL": "<FILIAL>",
"EMISSAO": "<EMISSAO>",
"OBS": "<OBS>",
"CM_OPERACAO": "<CM_OPERACAO>",
"TIPO_ROMANEIO": "<TIPO_ROMANEIO>",
"DATA_DIGITACAO": "<DATA_DIGITACAO>",
"DATA_PARA_TRANSFERENCIA": "<DATA_PARA_TRANSFERENCIA>",
"ITENS": []
}
Tratamento de Dados
ITENS: array das linhas deESTOQUE_PROD1_ENTpara oROMANEIO_PRODUTOcorrente, comEN_1aEN_48eCUSTO1conforme a consulta de itens.- Envio: o
conteudoé utilizado como corpo JSON sem mapeamento adicional no arquivo analisado.
Integração com o ILLI
- Chamada:
Requisição HTTP - Recurso:
/bibliotecas/e3a6737d-ac74-4ed6-9668-e3921320c29f/ilx_ajuste_estoque/aplica ajuste de entrada normal - Método HTTP:
POST - Corpo:
conteudodo registro atual na fila.
Tratamento de retorno
Ausência de resposta ou retorno sem success e sem message gera exceção e situação erro. Quando success não está vazio, situação sucesso; caso contrário situação erro. Em exceção, mensagem persistida; prefixo de JSON não reconhecido pode gerar retorno estruturado com erro e dados.
Notificação
A notificação de erros consulta registros com falha na tabela da fila de integração para o serviço LojaAjusteEstoqueEntradaNormal e situação de erro, ordenando pelo horário de processamento para priorizar ocorrências mais antigas.
Fluxo do Processo
Critérios de Aceitação
| Processo | Subprocesso | Descrição | Situação esperada |
| Capturador | Captura automática | Deve aplicar filtros de romaneio, tipo de entrada e data mínima, anexar itens e gravar na fila com serviço LojaAjusteEstoqueEntradaNormal. |
Registro pendente com chave válida. |
| Capturador | Captura por chave | Deve valida os dados chave em duas partes e reenfileirar com token quando existir. | Erro se chave inválida; sucesso com atualização na fila. |
| Fila de Processamento | Integração ILLI | Deve enviar ao recurso /bibliotecas/e3a6737d-ac74-4ed6-9668-e3921320c29f/ilx_ajuste_estoque/aplica ajuste de entrada normal, interpretar sucesso ou erro com mensagem e persistir situação na tabela da fila de integração. |
Situação e mensagem coerentes com o retorno. |

Nenhum comentário