LojaOperacao
Documentação Técnica
| Nome do cliente | OSKLEN |
| Nome do projeto | Integração LINX → ILLI (Operação Loja) |
| Biblioteca | wosk_loja_operacao |
| Data | 26/03/2026 |
Histórico de Versões
| Data | Versão | Modificado por | Descrição da Mudança |
| 26/03/2026 | 1.0 | Maykon/Gustavo | Criação da documentação técnica do processo Loja Operação (LINX → ILLI). |
Descrição
Este serviço de natureza de operação da loja sincroniza configurações fiscais e contábeis do LINX com o ILLI por meio da fila de integração.
A captura parte da view de operação com joins em naturezas de entrada e saída; cada registro vira um envio ao endpoint de operação no ILLI.
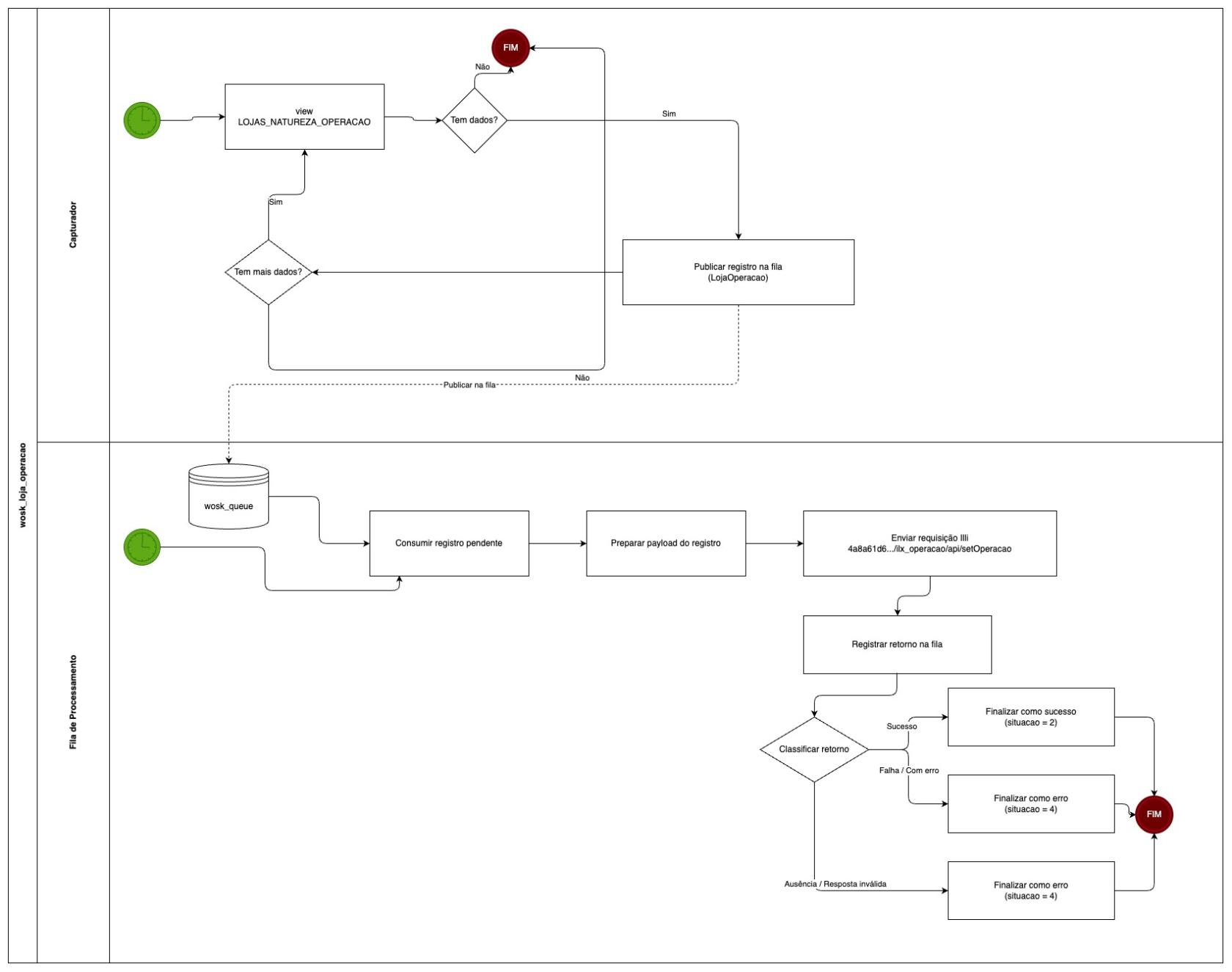
Capturador
A captura automática consulta a projeção principal quando o serviço LojaOperacao está apto, com filtro mínimo em DATA_PARA_TRANSFERENCIA, ordenação ascendente e paginação conforme o limite configurado para o serviço LojaOperacao, alinhada ao processamento cronológico. A chave na fila é NATUREZA_OPERACAO_CODIGO concatenada a NATUREZA_E.
A captura por chave recebe o par NATUREZA_OPERACAO_CODIGO e NATUREZA_E, relê a mesma projeção com filtro nas duas colunas e reenfileira preservando token quando existir.
Fonte
Origem consultada: view LOJAS_NATUREZA_OPERACAO com LEFT JOIN em NATUREZAS_SAIDAS e NATUREZAS_ENTRADAS.
Consulta principal:
SELECT
LNO.NATUREZA_OPERACAO_CODIGO,
LNO.NATUREZA_OPERACAO,
LNO.NATUREZA_DESCRICAO,
LNO.MODULO_FILTRO,
LNO.OPERACAO_DENTRO_ESTADO,
LNO.DATA_PARA_TRANSFERENCIA,
LNO.OBSERVACAO,
LNO.INATIVO,
LNO.NATUREZA_SAIDA,
LNO.NATUREZA_ENTRADA,
LNO.CTB_TIPO_OPERACAO,
LNO.LX_TIPO_LANCAMENTO,
LNO.LANCAMENTO_PADRAO,
LNO.LANCAMENTO_PADRAO_IMPOSTO,
LNO.LX_STATUS_REGISTRO,
ISNULL(LNO.NATUREZA_SAIDA, LNO.NATUREZA_ENTRADA) AS NATUREZA_E,
ISNULL(NS.DESC_NATUREZA, NE.DESC_NATUREZA) AS DESC_NATUREZA_E,
ISNULL(NS.DESC_NF, NE.DESC_NF) AS DESC_NF_E,
NS.ACERTO_CONTAS,
NS.IRRF,
NS.POSSUI_ICMS,
ISNULL(NS.TIPO_OPERACAO, NE.TIPO_OPERACAO) AS TIPO_OPERACAO_E,
ISNULL(NS.INATIVO, NE.INATIVO) AS INATIVO_E,
ISNULL(NS.OBS1, NE.OBS1) AS OBS1_E,
ISNULL(NS.OBS2, NE.OBS2) AS OBS2_E,
ISNULL(NS.CLASIF_CONTABLE, NE.CLASIF_CONTABLE) AS CLASIF_CONTABLE_E,
ISNULL(NS.CLASSIF_CONTABIL, NE.CLASSIF_CONTABIL) AS CLASSIF_CONTABIL_E,
ISNULL(NS.CTB_TIPO_OPERACAO, NE.CTB_TIPO_OPERACAO) AS CTB_TIPO_OPERACAO_E,
ISNULL(NS.LANCAMENTO_PADRAO, NE.LANCAMENTO_PADRAO) AS LANCAMENTO_PADRAO_E,
ISNULL(NS.LX_TIPO_LANCAMENTO, NE.LX_TIPO_LANCAMENTO) AS LX_TIPO_LANCAMENTO_E,
ISNULL(NS.NAO_MOSTRA_VALORES, NE.NAO_MOSTRA_VALORES) AS NAO_MOSTRA_VALORES_E,
NS.NATUREZA_ENTRADA_AUTOMATICA,
ISNULL(NS.LANCAMENTO_PADRAO_IMPOSTO, NE.LANCAMENTO_PADRAO_IMPOSTO) AS LANCAMENTO_PADRAO_IMPOSTO_E,
ISNULL(NS.CM_ITEM_COMPOSICAO, NE.CM_ITEM_COMPOSICAO) AS CM_ITEM_COMPOSICAO_E,
NS.ID_INFO_PGTO,
NS.RATEIO_CENTRO_CUSTO_OSK,
NS.TIPO_FATURAMENTO,
NE.NATUREZA_CONTABILIZAR
FROM
LOJAS_NATUREZA_OPERACAO LNO (NOLOCK)
LEFT JOIN NATUREZAS_SAIDAS NS (NOLOCK) ON (NS.NATUREZA_SAIDA = LNO.NATUREZA_SAIDA)
LEFT JOIN NATUREZAS_ENTRADAS NE (NOLOCK) ON (NE.NATUREZA = LNO.NATUREZA_ENTRADA)
Operações com Dados
Leitura: conforme Fonte.
Consulta dinâmica (captura automática): WHERE LNO.DATA_PARA_TRANSFERENCIA >= filtro efetivo, ORDER BY LNO.DATA_PARA_TRANSFERENCIA ASC, OFFSET/FETCH conforme limite do serviço LojaOperacao.
Consulta dinâmica (captura por chave): WHERE NATUREZA_OPERACAO_CODIGO = ... AND NATUREZA_E = ....
Persistência: grava na Fila de Processamento com serviço LojaOperacao e chave NATUREZA_OPERACAO_CODIGO-NATUREZA_E.
Fila de Processamento
A fila recupera um registro pendente e envia o conteudo integral ao ILLI. O fluxo marca o registro em envio, interpreta o retorno JSON (success, message) e persiste situação, mensagem, tempo e auditoria na tabela da fila de integração.
Estruturação de Dados
| Campo | Tipo | Obrigatório | Descrição |
key |
string | não | Chave de API quando exigida pela plataforma. |
Demais colunas retornadas pela consulta principal (incluindo NATUREZA_OPERACAO_CODIGO, NATUREZA_E, naturezas, flags contábeis e dados enriquecidos por joins) compõem o corpo enviado ao ILLI. |
|||
Exemplo ilustrativo de corpo alinhado ao envio:
{
"NATUREZA_OPERACAO_CODIGO": "<CODIGO>",
"NATUREZA_E": "<NATUREZA>",
"DATA_PARA_TRANSFERENCIA": "<DATA_HORA>"
}
Tratamento de Dados
Sobre o registro atual: o conteudo é repassado sem transformação adicional no envio ao ILLI.
Integração com o ILLI
- Chamada:
Requisição HTTP - Recurso:
/bibliotecas/4a8a61d6-7293-43b1-a218-3c93d4eace4d/ilx_operacao/api/setOperacao - Método HTTP:
POST - Corpo: objeto JSON igual ao
conteudodo registro na fila.
Tratamento de retorno
Ausência de resposta ou retorno sem success e sem message gera exceção e situação erro. Quando success não está vazio, situação sucesso; caso contrário situação erro. Em exceção com prefixo de JSON não reconhecido, o retorno persistido pode incluir error e data.
Notificação
A notificação de erros consulta registros com falha na tabela da fila de integração para o serviço LojaOperacao e situação de erro, ordenando pelo horário de processamento para priorizar ocorrências mais antigas.
Fluxo do Processo
Critérios de Aceitação
| Processo | Subprocesso | Descrição | Situação esperada |
| Capturador | Captura automática | Deve paginar a view com filtro de data e gravar na fila com chave composta e serviço LojaOperacao. |
Itens pendentes com chave válida. |
| Fila de Processamento | Integração ILLI | Deve enviar ao recurso /bibliotecas/4a8a61d6-7293-43b1-a218-3c93d4eace4d/ilx_operacao/api/setOperacao, interpretar sucesso ou erro com mensagem e persistir situação na tabela da fila de integração. |
Situação e mensagem coerentes com o retorno. |

Nenhum comentário