LojaAjusteEstoqueTransferencia
Documentação Técnica
| Nome do cliente | OSKLEN |
| Nome do projeto | Integração LINX → ILLI (Ajuste de Estoque — Transferência) |
| Biblioteca | wosk_loja_ajuste_estoque_transferencia |
| Data | 26/03/2026 |
Histórico de Versões
| Data | Versão | Modificado por | Descrição da Mudança |
| 26/03/2026 | 1.0 | Maykon/Gustavo | Criação da documentação técnica do processo Loja Ajuste Estoque Transferência (LINX → ILLI). |
Este serviço de ajuste de estoque (transferência) identifica faturamentos de saída no LINX com natureza e série previstas para movimentação entre filiais e encaminha os dados ao ILLI.
Garante captura, fila e registro de resultado da integração.
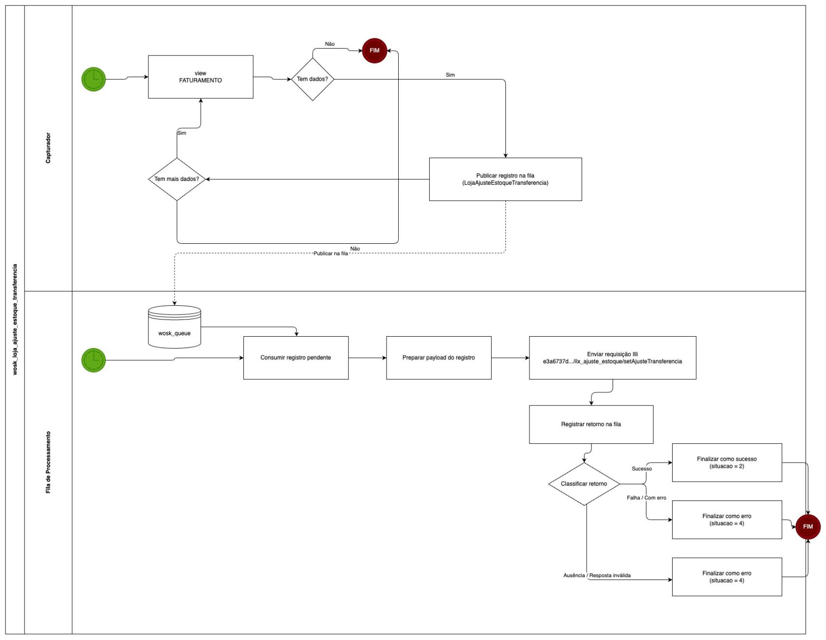
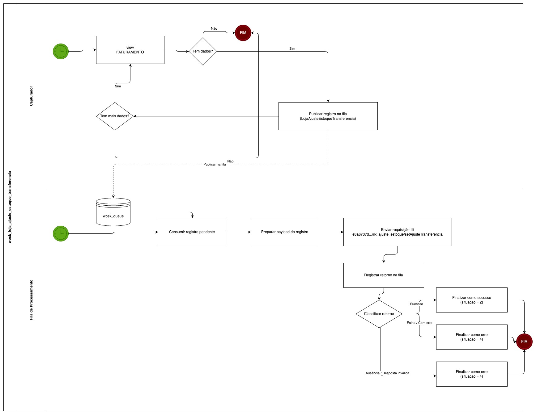
Capturador
A captura automática consulta FATURAMENTO quando o serviço LojaAjusteEstoqueTransferencia está apto, com NATUREZA_SAIDA = '120.01', SERIE_NF = '56', NOTA_CANCELADA = '0', filiais de loja (excluindo estoque central e centro de distribuição), DATA_PARA_TRANSFERENCIA mínima, ordenação por DATA_PARA_TRANSFERENCIA e paginação conforme o limite configurado para o serviço LojaAjusteEstoqueTransferencia, alinhada ao processamento cronológico. Para cada linha, anexa ITENS de FATURAMENTO_PROD, monta a chave FILIAL-SERIE_NF-NF_SAIDA e grava na Fila de Processamento.
A captura por chave aceita três partes (FILIAL, SERIE_NF, NF_SAIDA), relendo cabeçalho e itens e reenfileirando com token preservado quando aplicável.
Fonte
Origem consultada: view FATURAMENTO. Itens: FATURAMENTO_PROD.
Consulta principal:
SELECT
NF_SAIDA,
SERIE_NF,
FILIAL,
EMISSAO,
OBS,
NATUREZA_SAIDA,
TIPO_FATURAMENTO,
DATA_SAIDA,
DATA_PARA_TRANSFERENCIA
FROM
FATURAMENTO (NOLOCK)
Operações com Dados
Leitura: cabeçalho em FATURAMENTO conforme Fonte; itens em FATURAMENTO_PROD por FILIAL, NF_SAIDA e SERIE_NF.
Consulta dinâmica (captura automática): FILIAL IN (...), NATUREZA_SAIDA = '120.01', SERIE_NF = '56', NOTA_CANCELADA = '0', DATA_PARA_TRANSFERENCIA >= filtro, ORDER BY DATA_PARA_TRANSFERENCIA ASC, OFFSET ... FETCH NEXT ... conforme limite do serviço LojaAjusteEstoqueTransferencia.
Consulta dinâmica (captura por chave): WHERE FILIAL = ... AND SERIE_NF = ... AND NF_SAIDA = ....
Validação (captura por chave): três partes na chave; senão erro de chave inválida.
Persistência: serviço LojaAjusteEstoqueTransferencia, chave FILIAL-SERIE_NF-NF_SAIDA e estado do capturador.
Fila de Processamento
A fila recupera um registro pendente e utiliza o conteúdo do registro como base do payload de integração. Em seguida, aplica transformações obrigatórias de padronização e realiza a chamada ao ILLI.
O envio ocorre via aplica ajuste de transferência; situação e mensagem são gravadas na tabela da fila de integração.
Estruturação de Dados
| Campo no payload | Campo de origem |
NF_SAIDA |
NF_SAIDA |
SERIE_NF |
SERIE_NF |
FILIAL |
FILIAL |
EMISSAO |
EMISSAO |
OBS |
OBS |
NATUREZA_SAIDA |
NATUREZA_SAIDA |
TIPO_FATURAMENTO |
TIPO_FATURAMENTO |
DATA_SAIDA |
DATA_SAIDA |
DATA_PARA_TRANSFERENCIA |
DATA_PARA_TRANSFERENCIA |
ITENS |
Array de FATURAMENTO_PROD (F1 a F48, PRECO, etc.) |
| Campo | Tipo | Obrigatório | Descrição |
PRODUTO |
string | sim | Código do produto vinculado à nota de saída. |
COR_PRODUTO |
string | sim | Cor do produto na grade. |
F1, F2, F3, F4, F5, F6, F7, F8, F9, F10, F11, F12, F13, F14, F15, F16, F17, F18, F19, F20, F21, F22, F23, F24, F25, F26, F27, F28, F29, F30, F31, F32, F33, F34, F35, F36, F37, F38, F39, F40, F41, F42, F43, F44, F45, F46, F47, F48 |
string | não | Posições de quantidade por grade/tamanho do item faturado. |
PRECO |
string | não | Preço unitário da linha no faturamento. |
Exemplo ilustrativo de corpo enviado ao ILLI (estrutura alinhada ao conteudo):
{
"NF_SAIDA": "<NF_SAIDA>",
"SERIE_NF": "<SERIE_NF>",
"FILIAL": "<FILIAL>",
"EMISSAO": "<EMISSAO>",
"OBS": "<OBS>",
"NATUREZA_SAIDA": "<NATUREZA_SAIDA>",
"TIPO_FATURAMENTO": "<TIPO_FATURAMENTO>",
"DATA_SAIDA": "<DATA_SAIDA>",
"DATA_PARA_TRANSFERENCIA": "<DATA_PARA_TRANSFERENCIA>",
"ITENS": []
}
Tratamento de Dados
ITENS: linhas deFATURAMENTO_PRODpara a mesma combinaçãoFILIAL,NF_SAIDAeSERIE_NF, comF1aF48ePRECO.- Envio:
conteudocomo JSON sem mapeamento adicional no arquivo analisado.
Integração com o ILLI
- Chamada:
Requisição HTTP - Recurso:
/bibliotecas/e3a6737d-ac74-4ed6-9668-e3921320c29f/ilx_ajuste_estoque/aplica ajuste de transferência - Método HTTP:
POST - Corpo:
conteudodo registro na fila, incluindoITENS.
Tratamento de retorno
Ausência de resposta ou retorno sem success e sem message gera exceção e situação erro. Quando success não está vazio, situação sucesso; caso contrário situação erro. Em exceção, mensagem persistida; prefixo de JSON não reconhecido pode estruturar erro e dados.
Notificação
A notificação de erros consulta registros com falha na tabela da fila de integração para o serviço LojaAjusteEstoqueTransferencia e situação de erro, ordenando pelo horário de processamento para priorizar ocorrências mais antigas.
Fluxo do Processo
Critérios de Aceitação
| Processo | Subprocesso | Descrição | Situação esperada |
| Capturador | Captura automática | Deve filtrar FATURAMENTO com natureza 120.01, série 56, nota não cancelada, anexar FATURAMENTO_PROD e gravar na fila LojaAjusteEstoqueTransferencia. |
Registro pendente com chave tríplice. |
| Capturador | Captura por chave | Deve valida os dados três partes na chave e reenfileirar com token quando existir. | Chave inválida gera exceção. |
| Fila de Processamento | Integração ILLI | Deve enviar ao recurso /bibliotecas/e3a6737d-ac74-4ed6-9668-e3921320c29f/ilx_ajuste_estoque/aplica ajuste de transferência, interpretar sucesso ou erro com mensagem e persistir situação na tabela da fila de integração. |
Situação e mensagem coerentes com o retorno do ILLI. |

Nenhum comentário