LojaAjusteEstoque
Documentação Técnica
| Nome do cliente | OSKLEN |
| Nome do projeto | Integração LINX → ILLI (Ajuste de Estoque Loja) |
| Biblioteca | wosk_loja_ajuste_estoque |
| Data | 26/03/2026 |
Histórico de Versões
| Data | Versão | Modificado por | Descrição da Mudança |
| 26/03/2026 | 1.0 | Maykon/Gustavo | Criação da documentação técnica do processo Loja Ajuste de Estoque (LINX → ILLI). |
Descrição
Este serviço de ajuste de estoque no LINX envia contagens ajustadas e itens de grade para o ILLI, alinhando o estoque da loja ao processo corporativo.
Garante que apenas filiais previstas participem, respeitando datas de transferência e o estado de cada captura antes de enfileirar e processar o envio.
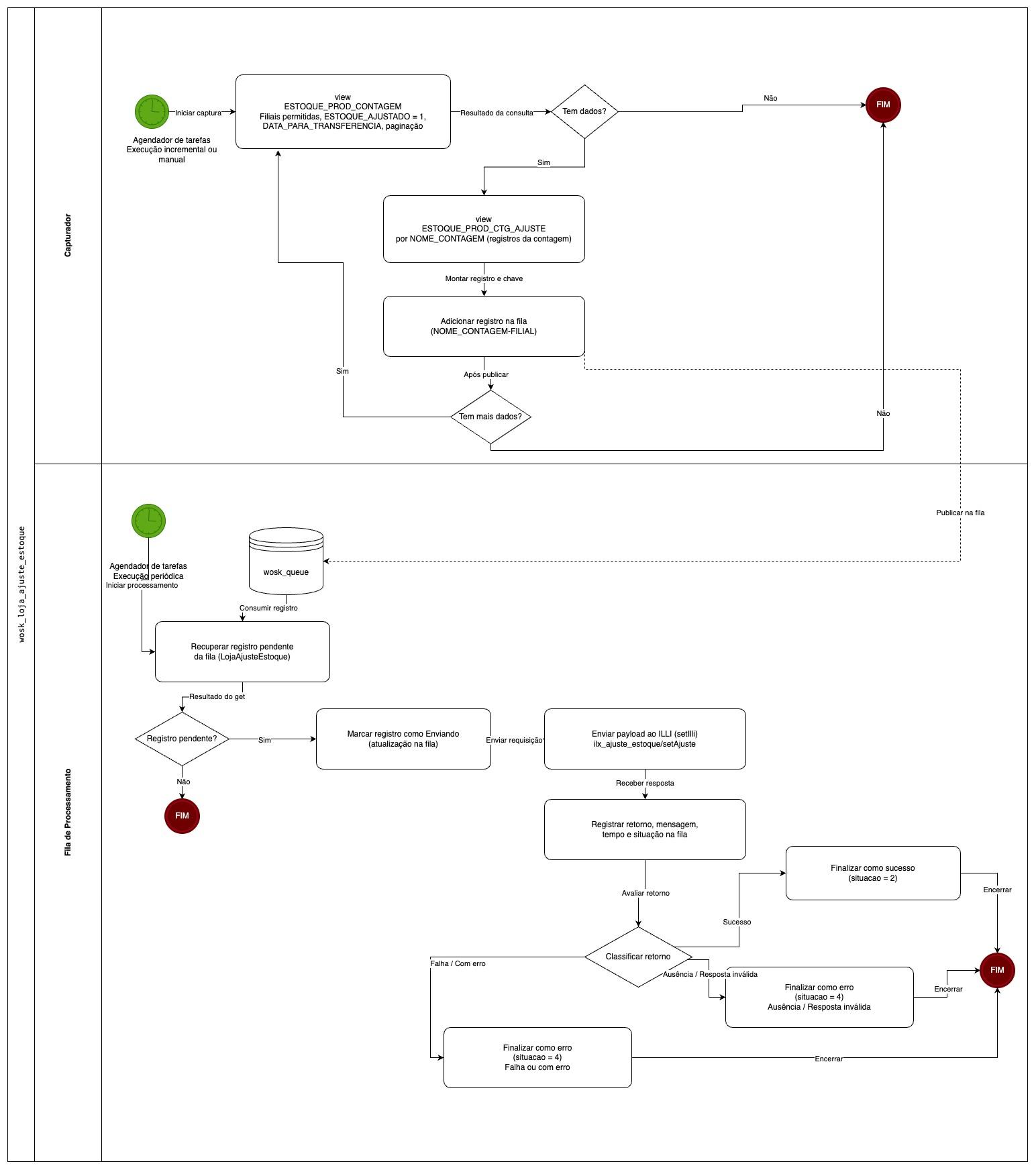
Capturador
A captura automática consulta ESTOQUE_PROD_CONTAGEM quando o estado do serviço LojaAjusteEstoque está apto, com filtro por DATA_PARA_TRANSFERENCIA, ESTOQUE_AJUSTADO, filiais permitidas e exclusões de filiais centrais, ordenação por data e paginação conforme o limite configurado para o serviço LojaAjusteEstoque, alinhada ao processamento cronológico de captura. Para cada linha, monta a chave NOME_CONTAGEM-FILIAL, anexa os itens de ESTOQUE_PROD_CTG_AJUSTE e grava na fila de integração com serviço LojaAjusteEstoque.
A captura por chave aceita uma ou mais chaves no padrão NOME_CONTAGEM-FILIAL; para cada chave válida, relê o cabeçalho da contagem em ESTOQUE_PROD_CONTAGEM, recarrega os itens em ESTOQUE_PROD_CTG_AJUSTE e reenfileira preservando o token quando já existir para o mesmo registro na fila.
Fonte
Origem consultada: tabela ESTOQUE_PROD_CONTAGEM.
Consulta principal:
SELECT
NOME_CONTAGEM,
FILIAL,
EMISSAO,
RESPONSAVEL,
OBS,
ESTOQUE_AJUSTADO,
DATA_AJUSTE,
TIPO,
SALDO_ARMAZENADO,
CONTAGEM_POR_AREA_FECHADA,
DATA_PARA_TRANSFERENCIA,
NOME_CONTAGEM_ANTERIOR
FROM
ESTOQUE_PROD_CONTAGEM (NOLOCK)
Operações com Dados
Leitura: Consulta da tabela ESTOQUE_PROD_CONTAGEM conforme SQL da seção Fonte; itens de linha carregados a partir de ESTOQUE_PROD_CTG_AJUSTE pela mesma NOME_CONTAGEM usada no registro atual.
Consulta dinâmica (captura automática): reutiliza a projeção com WHERE FILIAL IN (...) (lista derivada de FILIAIS excluindo códigos fixos de estoque central e centro de distribuição), ESTOQUE_AJUSTADO = '1', DATA_PARA_TRANSFERENCIA >= o filtro efetivo (padrão de data quando não informado), ORDER BY DATA_PARA_TRANSFERENCIA ASC e paginação OFFSET ... ROWS FETCH NEXT ... ROWS ONLY conforme o limite configurado para o serviço LojaAjusteEstoque e o estado do capturador (offset, chave e data de posição).
Consulta dinâmica (captura por chave): mesma projeção com WHERE NOME_CONTAGEM = ... AND FILIAL = ... obtidos ao partir a chave informada.
Validação (captura por chave): a chave deve conter exatamente duas partes separadas por hífen (NOME_CONTAGEM e FILIAL); caso contrário o fluxo interrompe com erro de chave inválida.
Persistência: grava itens pendentes na Fila de Processamento, com serviço LojaAjusteEstoque e chave NOME_CONTAGEM-FILIAL (preservando token existente quando aplicável na recaptura); o estado do capturador mantém offset, chave de posição, data de posição, filtro e situação (parado, em execução, concluído ou erro).
Fila de Processamento
A fila recupera um registro pendente e utiliza o conteúdo do registro como base do payload de integração. Em seguida, aplica transformações obrigatórias de padronização e realiza a chamada ao ILLI.
O fluxo marca o registro como em envio, envia o JSON ao endpoint ILLI de ajuste de estoque, interpreta o retorno (success, message) e grava situação final, mensagem, tempo e auditoria de requisição na tabela da fila de integração.
Estruturação de Dados
| Campo no payload ILLI | Campo de origem |
NOME_CONTAGEM |
NOME_CONTAGEM |
FILIAL |
FILIAL |
EMISSAO |
EMISSAO |
RESPONSAVEL |
RESPONSAVEL |
OBS |
OBS |
ESTOQUE_AJUSTADO |
ESTOQUE_AJUSTADO |
DATA_AJUSTE |
DATA_AJUSTE |
TIPO |
TIPO |
SALDO_ARMAZENADO |
SALDO_ARMAZENADO |
CONTAGEM_POR_AREA_FECHADA |
CONTAGEM_POR_AREA_FECHADA |
DATA_PARA_TRANSFERENCIA |
DATA_PARA_TRANSFERENCIA |
NOME_CONTAGEM_ANTERIOR |
NOME_CONTAGEM_ANTERIOR |
ITENS |
Array montado a partir de ESTOQUE_PROD_CTG_AJUSTE (ver tabela dos elementos de ITENS) |
| Campo | Tipo | Obrigatório | Descrição |
NOME_CONTAGEM |
string | sim | Identificador da contagem vinculada ao cabeçalho. |
PRODUTO |
string | sim | Código do produto. |
COR_PRODUTO |
string | sim | Cor do produto na grade. |
QTDE_AJUSTE |
string | sim | Quantidade de ajuste informada na contagem. |
A1, A2, A3, A4, A5, A6, A7, A8, A9, A10, A11, A12, A13, A14, A15, A16, A17, A18, A19, A20, A21, A22, A23, A24, A25, A26, A27, A28, A29, A30, A31, A32, A33, A34, A35, A36, A37, A38, A39, A40, A41, A42, A43, A44, A45, A46, A47, A48 |
string | não | Dimensões da grade do produto conforme definição no LINX. |
CUSTO1, CUSTO2, CUSTO3, CUSTO4 |
string | não | Valores de custo associados à linha de ajuste. |
CM_OPERACAO |
string | não | Indicador de operação de custo médio. |
DATA_PARA_TRANSFERENCIA |
string | sim | Data/hora de transferência da linha, alinhada ao cabeçalho quando aplicável. |
Exemplo ilustrativo de corpo enviado ao ILLI (estrutura alinhada ao conteudo):
{
"NOME_CONTAGEM": "<NOME_CONTAGEM>",
"FILIAL": "<FILIAL>",
"EMISSAO": "<EMISSAO>",
"RESPONSAVEL": "<RESPONSAVEL>",
"OBS": "<OBS>",
"ESTOQUE_AJUSTADO": "<ESTOQUE_AJUSTADO>",
"DATA_AJUSTE": "<DATA_AJUSTE>",
"TIPO": "<TIPO>",
"SALDO_ARMAZENADO": "<SALDO_ARMAZENADO>",
"CONTAGEM_POR_AREA_FECHADA": "<CONTAGEM_POR_AREA_FECHADA>",
"DATA_PARA_TRANSFERENCIA": "<DATA_PARA_TRANSFERENCIA>",
"NOME_CONTAGEM_ANTERIOR": "<NOME_CONTAGEM_ANTERIOR>",
"ITENS": [
{
"NOME_CONTAGEM": "<NOME_CONTAGEM>",
"PRODUTO": "<PRODUTO>",
"COR_PRODUTO": "<COR_PRODUTO>",
"QTDE_AJUSTE": "<QTDE_AJUSTE>",
"A1": "<A1>",
"A2": "<A2>",
"DATA_PARA_TRANSFERENCIA": "<DATA_PARA_TRANSFERENCIA_ITEM>"
}
]
}
Tratamento de Dados
Sobre o processamento na classe Queue antes do envio:
- Base do envio: o array
conteudodo registro atual é utilizado diretamente como corpo da requisição ao ILLI, sem mapeamento adicional declarado em lista de campos no arquivo analisado. - Registro atual em exceção: quando a mensagem de exceção indica retorno JSON não reconhecido (prefixo textual padronizado no fluxo), o retorno persistido pode incluir estrutura com indicador de erro e trecho de dados interpretado.
Integração com o ILLI
Chamada de integração com o ILLI (via rotina de integração):
- Chamada:
Requisição HTTP - Recurso:
/bibliotecas/e3a6737d-ac74-4ed6-9668-e3921320c29f/ilx_ajuste_estoque/setAjuste - Método HTTP:
POST - Corpo: objeto JSON correspondente ao
conteudodo registro da fila, incluindo o arrayITENS.
Tratamento de retorno
Ausência de resposta: lança exceção indicando que não houve resposta JSON; situação final 4 na tabela da fila de integração.
Resposta com success e message ambos vazios: tratada como retorno não reconhecido (exceção), situação erro.
Sucesso: quando success não está vazio, situação de sucesso; caso contrário situação erro com mensagem em message quando existir.
Em exceção genérica, a mensagem é persistida; se a mensagem indicar JSON não reconhecido, o retorno estruturado pode incluir campos de erro e dados parseados.
Notificação
A notificação de erros consulta registros com falha na tabela da fila de integração para o serviço LojaAjusteEstoque e situação de erro, ordenando pelo horário de processamento para priorizar ocorrências mais antigas.
Fluxo do Processo
Critérios de Aceitação
| Processo | Subprocesso | Descrição | Situação esperada |
| Capturador | Captura e enfileiramento | Com estado apto e filtros válidos, deve ler ESTOQUE_PROD_CONTAGEM com critérios de filial permitida, ESTOQUE_AJUSTADO, data mínima de transferência e paginação, anexar itens de ESTOQUE_PROD_CTG_AJUSTE e gravar cada contagem na fila de integração com serviço LojaAjusteEstoque e chave NOME_CONTAGEM-FILIAL. |
Registro pendente na fila com conteúdo alinhado às consultas e posição de captura atualizada. |
| Capturador | Captura por chave | Para cada chave no padrão NOME_CONTAGEM-FILIAL, deve reler o cabeçalho e itens e regravar na fila preservando token quando já existir. |
Reenfileiramento com chave consistente e token reutilizado quando aplicável. |
| Fila de Processamento | Integração ILLI | Ao processar registro pendente, deve enviar o conteudo ao recurso /bibliotecas/e3a6737d-ac74-4ed6-9668-e3921320c29f/ilx_ajuste_estoque/setAjuste, interpretar o retorno quanto à situação de sucesso ou erro com mensagem (success, message) e persistir na tabela da fila de integração a situação final (códigos 2 ou 4 conforme o caso), a mensagem retornada e o tempo de processamento. |
Fila atualizada com situação final e auditoria coerentes com o retorno do ILLI. |

Nenhum comentário