LojaCfopCaracteristica
Documentação Técnica
| Nome do cliente | OSKLEN |
| Nome do projeto | Integração LINX → ILLI (CFOP Característica) |
| Biblioteca | wosk_loja_cfop_caracteristica |
| Data | 26/03/2026 |
Histórico de Versões
| Data | Versão | Modificado por | Descrição da Mudança |
| 26/03/2026 | 1.0 | Maykon/Gustavo | Criação da documentação técnica do processo Loja CFOP Característica (LINX → ILLI). |
Descrição
Este serviço de tributação envia ao ILLI as características de CFOP cadastradas no LINX a partir da tabela de relacionamento fiscal.
Garante captura por data, fila e integração com retorno tratado.
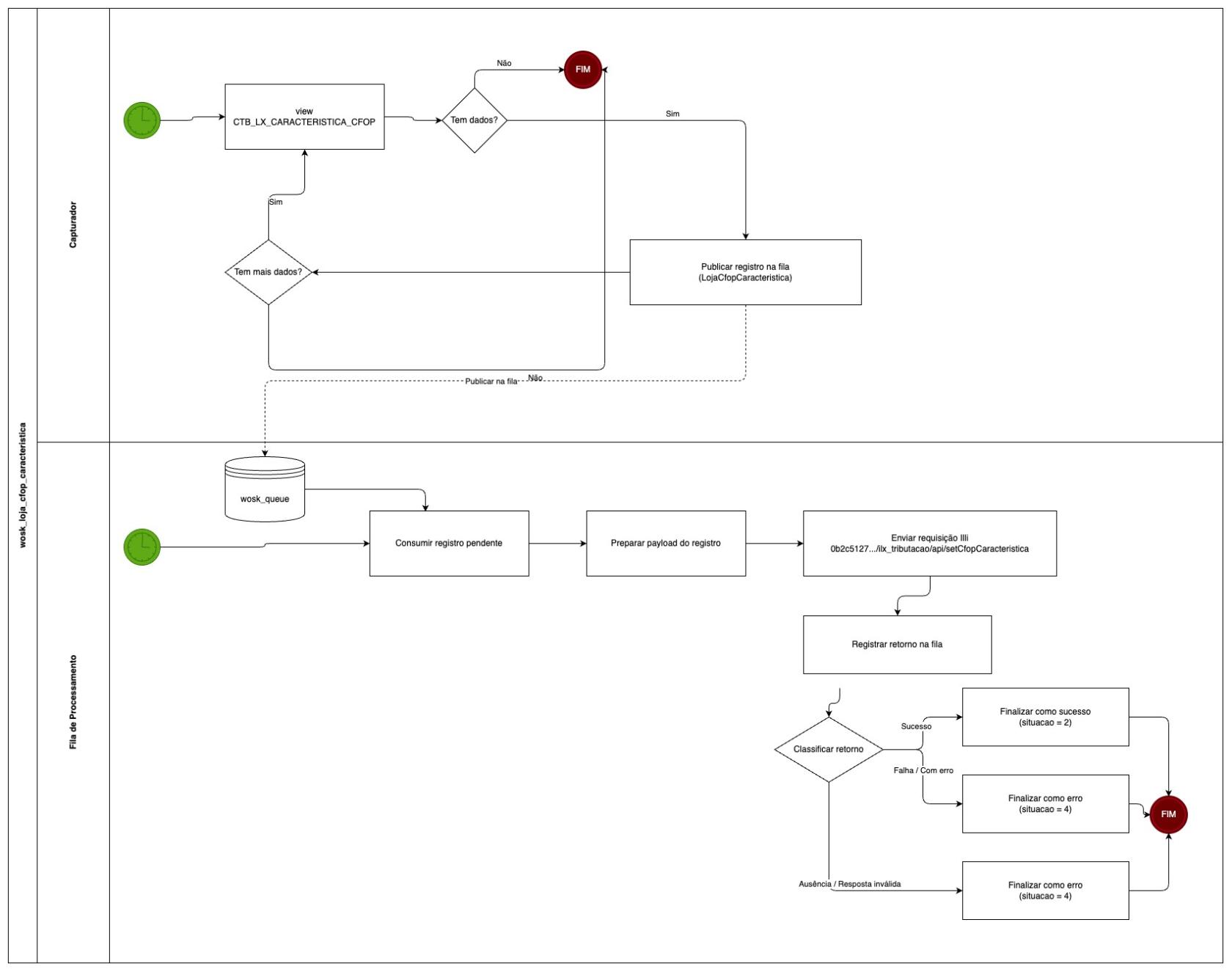
Capturador
A captura automática consulta CTB_LX_CARACTERISTICA_CFOP quando o serviço LojaCfopCaracteristica está apto, com DATA_PARA_TRANSFERENCIA mínima, ordenação ascendente e paginação conforme o limite configurado para o serviço LojaCfopCaracteristica, alinhada ao processamento cronológico. A chave de fila é CTB_TIPO_OPERACAO-INDICADOR_CFOP-INDICADOR_FISCAL_TERCEIRO.
A captura por chave aceita três partes separadas por hífen; relê o registro e reenfileira preservando token quando existir.
Fonte
Origem consultada: tabela CTB_LX_CARACTERISTICA_CFOP.
Consulta principal:
SELECT
CODIGO_FISCAL_EXTERIOR,
CODIGO_FISCAL_INTERESTADUAL,
CODIGO_FISCAL_OPERACAO,
CTB_TIPO_OPERACAO,
INDICADOR_CFOP,
INDICADOR_FISCAL_TERCEIRO,
INATIVO,
DATA_PARA_TRANSFERENCIA
FROM
CTB_LX_CARACTERISTICA_CFOP
Operações com Dados
Leitura: conforme Fonte.
Consulta dinâmica (captura automática): WHERE DATA_PARA_TRANSFERENCIA >= filtro, ORDER BY DATA_PARA_TRANSFERENCIA ASC, OFFSET ... FETCH NEXT ... conforme limite do serviço LojaCfopCaracteristica.
Consulta dinâmica (captura por chave): WHERE CTB_TIPO_OPERACAO = ... AND INDICADOR_CFOP = ... AND INDICADOR_FISCAL_TERCEIRO = ....
Validação (captura por chave): três partes na chave; senão erro de chave inválida.
Persistência: serviço LojaCfopCaracteristica, chave composta pelos três indicadores.
Fila de Processamento
A fila recupera um registro pendente e utiliza o conteúdo do registro como base do payload de integração. Em seguida, aplica transformações obrigatórias de padronização e realiza a chamada ao ILLI.
O envio usa ilx_tributacao/api/setCfopCaracteristica na biblioteca de destino do código.
Estruturação de Dados
| Campo | Tipo | Obrigatório | Descrição |
key |
string | não | Chave de API quando exigida pela plataforma de bibliotecas. |
CODIGO_FISCAL_EXTERIOR |
string | sim | Origem consultada: coluna CODIGO_FISCAL_EXTERIOR em CTB_LX_CARACTERISTICA_CFOP. |
CODIGO_FISCAL_INTERESTADUAL |
string | sim | Origem consultada: coluna CODIGO_FISCAL_INTERESTADUAL em CTB_LX_CARACTERISTICA_CFOP. |
CODIGO_FISCAL_OPERACAO |
string | sim | Origem consultada: coluna CODIGO_FISCAL_OPERACAO em CTB_LX_CARACTERISTICA_CFOP. |
CTB_TIPO_OPERACAO |
string | sim | Origem consultada: coluna CTB_TIPO_OPERACAO em CTB_LX_CARACTERISTICA_CFOP. |
INDICADOR_CFOP |
string | sim | Origem consultada: coluna INDICADOR_CFOP em CTB_LX_CARACTERISTICA_CFOP. |
INDICADOR_FISCAL_TERCEIRO |
string | sim | Origem consultada: coluna INDICADOR_FISCAL_TERCEIRO em CTB_LX_CARACTERISTICA_CFOP. |
INATIVO |
string | sim | Origem consultada: coluna INATIVO em CTB_LX_CARACTERISTICA_CFOP. |
DATA_PARA_TRANSFERENCIA |
string | sim | Origem consultada: coluna DATA_PARA_TRANSFERENCIA em CTB_LX_CARACTERISTICA_CFOP. |
Exemplo ilustrativo de corpo enviado ao ILLI (estrutura alinhada ao conteudo):
{
"key": "<API_KEY_SE_APLICAVEL>",
"CODIGO_FISCAL_EXTERIOR": "<CODIGO_FISCAL_EXTERIOR>",
"CODIGO_FISCAL_INTERESTADUAL": "<CODIGO_FISCAL_INTERESTADUAL>",
"CODIGO_FISCAL_OPERACAO": "<CODIGO_FISCAL_OPERACAO>",
"CTB_TIPO_OPERACAO": "<CTB_TIPO_OPERACAO>",
"INDICADOR_CFOP": "<INDICADOR_CFOP>",
"INDICADOR_FISCAL_TERCEIRO": "<INDICADOR_FISCAL_TERCEIRO>",
"INATIVO": "<INATIVO>",
"DATA_PARA_TRANSFERENCIA": "<DATA_PARA_TRANSFERENCIA>"
}
Tratamento de Dados
- Base do envio: o
conteudoé enviado ao ILLI sem mapeamento adicional no arquivo analisado. - Montagem da chave: na captura automática, a chave concatena
CTB_TIPO_OPERACAO,INDICADOR_CFOPeINDICADOR_FISCAL_TERCEIROdo registro atual.
Integração com o ILLI
- Chamada:
Requisição HTTP - Recurso:
/bibliotecas/0b2c5127-7e14-4f17-a4bb-1cdc30a741a8/ilx_tributacao/api/setCfopCaracteristica - Método HTTP:
POST - Corpo:
conteudodo registro na fila.
Tratamento de retorno
Ausência de resposta ou retorno sem success e sem message gera exceção e situação erro. Quando success não está vazio, situação sucesso; caso contrário situação erro.
Notificação
A notificação de erros consulta registros com falha na tabela da fila de integração para o serviço LojaCfopCaracteristica e situação de erro, ordenando pelo horário de processamento para priorizar ocorrências mais antigas.
Fluxo do Processo
Critérios de Aceitação
| Processo | Subprocesso | Descrição | Situação esperada |
| Capturador | Captura automática | Deve paginar CTB_LX_CARACTERISTICA_CFOP por data e gravar na fila com chave tripla. |
Registros pendentes na fila de integração. |
| Capturador | Captura por chave | Deve valida os dados três partes e reenfileirar com token quando existir. | Chave inválida gera exceção. |
| Fila de Processamento | Integração ILLI | Deve enviar ao recurso /bibliotecas/0b2c5127-7e14-4f17-a4bb-1cdc30a741a8/ilx_tributacao/api/setCfopCaracteristica, interpretar sucesso ou erro com mensagem e persistir situação na tabela da fila de integração. |
Situação final alinhada ao retorno do ILLI. |

Nenhum comentário