LojaReservaEntrada
Documentação Técnica
| Nome do cliente | OSKLEN |
| Nome do projeto | Integração LINX → ILLI (Reserva Entrada) |
| Biblioteca | wosk_loja_reserva_entrada |
| Data | 26/03/2026 |
Histórico de Versões
| Data | Versão | Modificado por | Descrição da Mudança |
| 26/03/2026 | 1.0 | Maykon/Gustavo | Criação da documentação técnica do processo Loja Reserva Entrada (LINX). |
Descrição
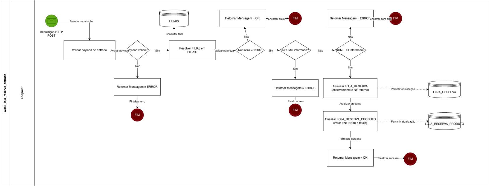
Este serviço de retorno de reserva (entrada) recebe dados pelo endpoint, valida produtos quando informados e atualiza reserva e itens no LINX quando a natureza de operação corresponde ao fluxo de retorno.
Não há envio ao ILLI no arquivo analisado; a persistência ocorre em LOJA_RESERVA e LOJA_RESERVA_PRODUTO.
Endpoint (API)
O endpoint valida o payload, resolve FILIAL via FILIAIS, exige NATUREZA_OPERACAO_CODIGO e, para o código configurado para retorno de reserva (entrada), executa atualização em LOJA_RESERVA e zera quantidades e valores nos itens de LOJA_RESERVA_PRODUTO conforme o método interno analisado.
- Chamada:
Requisição HTTP - Recurso:
/bibliotecas/c3ae9fe6-81b8-4b84-a5a2-93364cfee98d/wosk_loja_reserva_entrada - Método HTTP:
POST
Estruturação de Dados
| Campo | Tipo | Obrigatório | Descrição |
key |
string | não | Chave de autenticação/controle da chamada. |
eventId |
string (UUID) | não | Identificador do evento de origem; o processamento deste endpoint não utiliza este campo. |
COD_FILIAL |
string | sim | Código da filial (consulta em FILIAIS). |
NATUREZA_OPERACAO_CODIGO |
string | sim | Natureza fiscal; valor 1913 aciona o fluxo de retorno de reserva (entrada). |
NUMERO |
string | condicional | Número da reserva (NUMERO_RESERVA); obrigatório no ramo 1913. |
CODIGO |
number/string | não | Identificador auxiliar no payload; não referenciado no registra reserva de entrada analisado. |
DATA_EMISSAO, DATA_ENTREGA |
string (datetime) | sim | DATA_EMISSAO define ENCERRAMENTO no cabeçalho em LOJA_RESERVA no fluxo 1913 (apenas a parte de data, com hora fixada em 00:00:00). DATA_ENTREGA não é lida no registra reserva de entrada analisado. |
NUMERO_NF, SERIE_NF |
number | sim | Número e série da NF de retorno gravados em NUMERO_NF_RETORNO e SERIE_NF_RETORNO. |
QTDE_TOTAL, VALOR_TOTAL |
number/string | não | Totais informados no payload; no retorno o cabeçalho é atualizado com totais zerados pelo fluxo. |
CODIGO_CLIENTE |
string | não | Cliente no contexto da operação. |
VENDEDOR |
string | não | Vendedor no contexto da operação. |
CODIGO_TAB_PRECO |
string | não | Tabela de preço; usada em valida os produtos quando há PRODUTOS. |
UF_FILIAL, UF_CLIENTE |
string (2) | não | UFs de contexto; não utilizadas no processamento analisado. |
XML |
string | não | XML da NF-e; o processamento deste endpoint não interpreta o XML. |
ID_EXCECAO_IMPOSTO |
string | não | Exceção de imposto no nível do payload; itens podem trazer ID_EXCECAO_IMPOSTO próprio. |
INSUMO |
bool/string | não | Não deve ser informado como verdadeiro no fluxo 1913 (erro se preenchido). |
PRODUTOS |
array de objetos | condicional | Itens com CODIGO_BARRA, QTDE, PRECO; quando informado, validação via valida os produtos da wosk_loja_venda (a atualização de itens no banco segue todas as linhas de LOJA_RESERVA_PRODUTO da reserva). |
ITEM, ID_EXCECAO_IMPOSTO (por item) |
number/string | não | Metadados do item no payload. |
Exemplo de payload enviado para o endpoint (JSON):
{
"XML": "<?xml version=\"1.0\" encoding=\"UTF-8\"?><nfeProc versao=\"4.00\" xmlns=\"http://www.portalfiscal.inf.br/nfe\"><NFe>...</NFe><protNFe>...</protNFe></nfeProc>",
"key": "df9b5d7f-da04-42f1-80b2-6b6bbbc39152",
"CODIGO": 1397303,
"NUMERO": "I0391160",
"eventId": "5ff63eb3-a6dd-4e49-b8a4-c8859c44d6e2",
"PRODUTOS": [
{
"ITEM": 1,
"QTDE": 1,
"PRECO": 797,
"CODIGO_BARRA": "757501038M",
"ID_EXCECAO_IMPOSTO": "15179"
},
{
"ITEM": 2,
"QTDE": 1,
"PRECO": 447,
"CODIGO_BARRA": "7575314172G",
"ID_EXCECAO_IMPOSTO": "15179"
}
],
"SERIE_NF": 55,
"VENDEDOR": "E084",
"NUMERO_NF": 7189,
"UF_FILIAL": "BA",
"COD_FILIAL": "000483",
"QTDE_TOTAL": 2,
"UF_CLIENTE": "BA",
"VALOR_TOTAL": "1244",
"DATA_EMISSAO": "2026-03-30 15:57:48",
"DATA_ENTREGA": "2026-03-30 15:57:48",
"CODIGO_CLIENTE": "48696463404",
"CODIGO_TAB_PRECO": "LM",
"ID_EXCECAO_IMPOSTO": "",
"NATUREZA_OPERACAO_CODIGO": "1913"
}
Operações com Dados
No fluxo principal do endpoint:
- Validação: validação base (
valida os dados). - Produtos: quando
PRODUTOSestá informado, delegação paravalida os produtosda biblioteca. - Filial: consulta em
FILIAISpeloCOD_FILIAL; preenchem-seFILIALeCOD_CLIFOR. - Natureza
1913: rejeita insumo; exigeNUMEROda reserva; executaregistra reserva de entrada, que localizaLOJA_RESERVA, atualiza o cabeçalho e, para cada linha existente emLOJA_RESERVA_PRODUTOda reserva, aplica atualização de quantidades e valores.
Tratamento de Dados
Modificações explícitas aplicadas aos dados de entrada ou aos registros atualizados:
- Consulta de filial:
COD_FILIALcom preenchimento à esquerda até 6 posições antes da busca emFILIAIS. - Validação de produtos (venda):
CODIGO_TAB_PRECOcom preenchimento à esquerda até 2 caracteres; itens mesclados comPRODUTO,COR_PRODUTO,GRADE,TAMANHOa partir dePRODUTOS_BARRAeDEMARCADOviabusca preço demarcado. LOJA_RESERVA(cabeçalho):ENCERRAMENTOderivado apenas da parte de data deDATA_EMISSAO;QTDE_TOTALeVALOR_TOTALdefinidos como zero;NUMERO_NF_RETORNOcom preenchimento à esquerda até 9 posições a partir deNUMERO_NF;SERIE_NF_RETORNOa partir deSERIE_NF;DATA_PARA_TRANSFERENCIAcom data/hora corrente do processamento.LOJA_RESERVA_PRODUTO(itens): para cada produto/cor já existente da reserva, definem-seVALOR,QTDE_SAIDAePRECO1como zero, colunasEN1–EN48como zero eDATA_PARA_TRANSFERENCIAcom data/hora corrente (não usa apenas as linhas enviadas emPRODUTOSpara localizar registros).
Tratamento de retorno
Sucesso: Mensagem OK e mensagem detalhada de sucesso. Falha: ERROR com texto da exceção (validação, filial, natureza, insumo indevido, reserva não encontrada, etc.).
Fluxo do Processo
Critérios de Aceitação
| Processo | Subprocesso | Descrição | Situação esperada |
| Endpoint (API) | Retorno de reserva | Com natureza 1913, deve localizar reserva e atualizar cabeçalho e itens sem insumo. |
Registros atualizados no LINX ou erro documentado. |

Nenhum comentário