LojaParametros
Documentação Técnica
| Nome do cliente | OSKLEN |
| Nome do projeto | Integração LINX → ILLI (Parâmetros Loja) |
| Biblioteca | wosk_loja_parametros |
| Data | 26/03/2026 |
Histórico de Versões
| Data | Versão | Modificado por | Descrição da Mudança |
| 26/03/2026 | 1.0 | Maykon/Gustavo | Criação da documentação técnica do processo Loja Parâmetros (LINX → ILLI). |
Descrição
Este serviço de parâmetros de loja envia valores configurados no LINX para o ILLI conforme filiais habilitadas no ambiente.
A captura limita-se às filiais previstas na configuração (com ajustes específicos de exclusão e inclusão de código) e à data mínima de transferência.
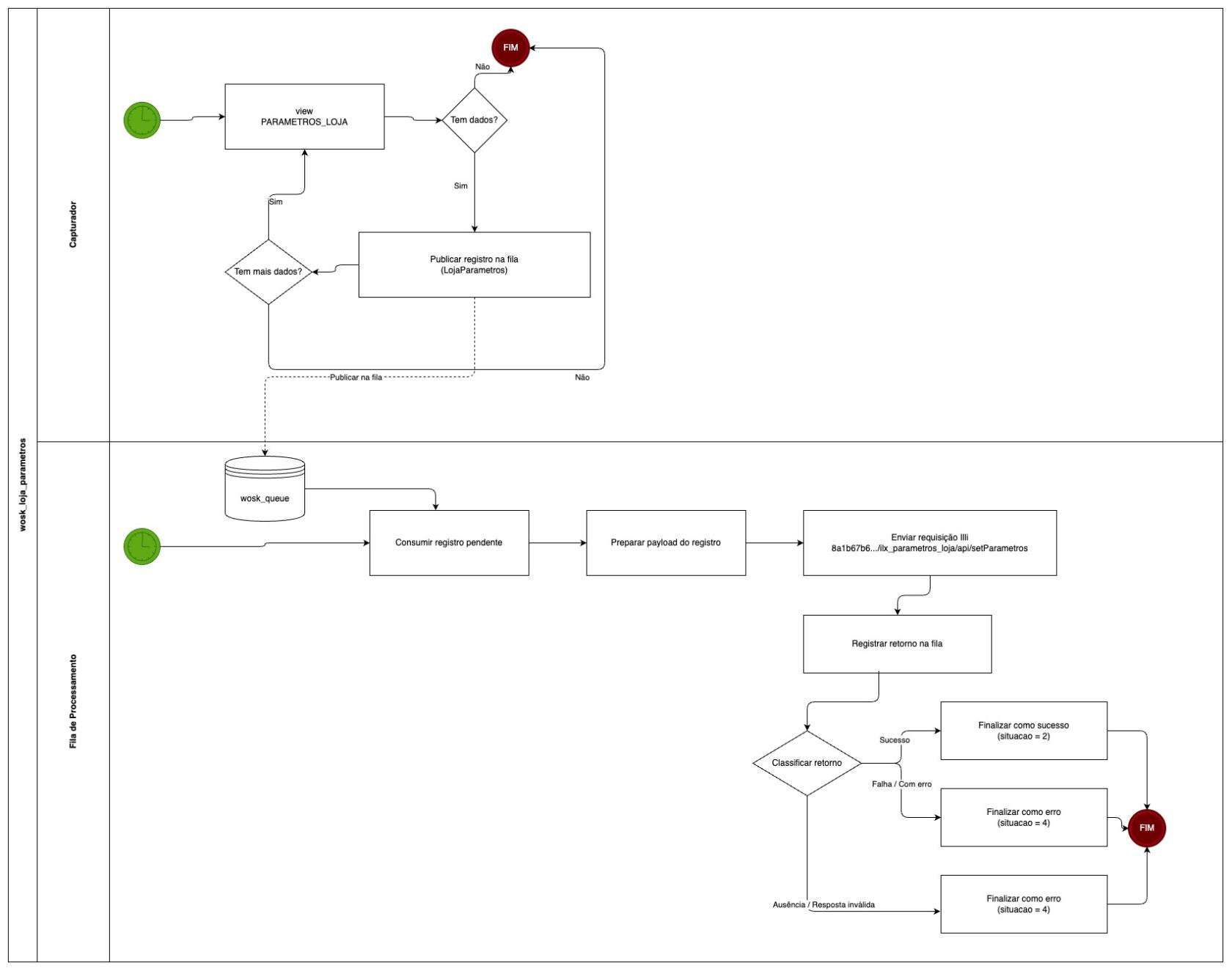
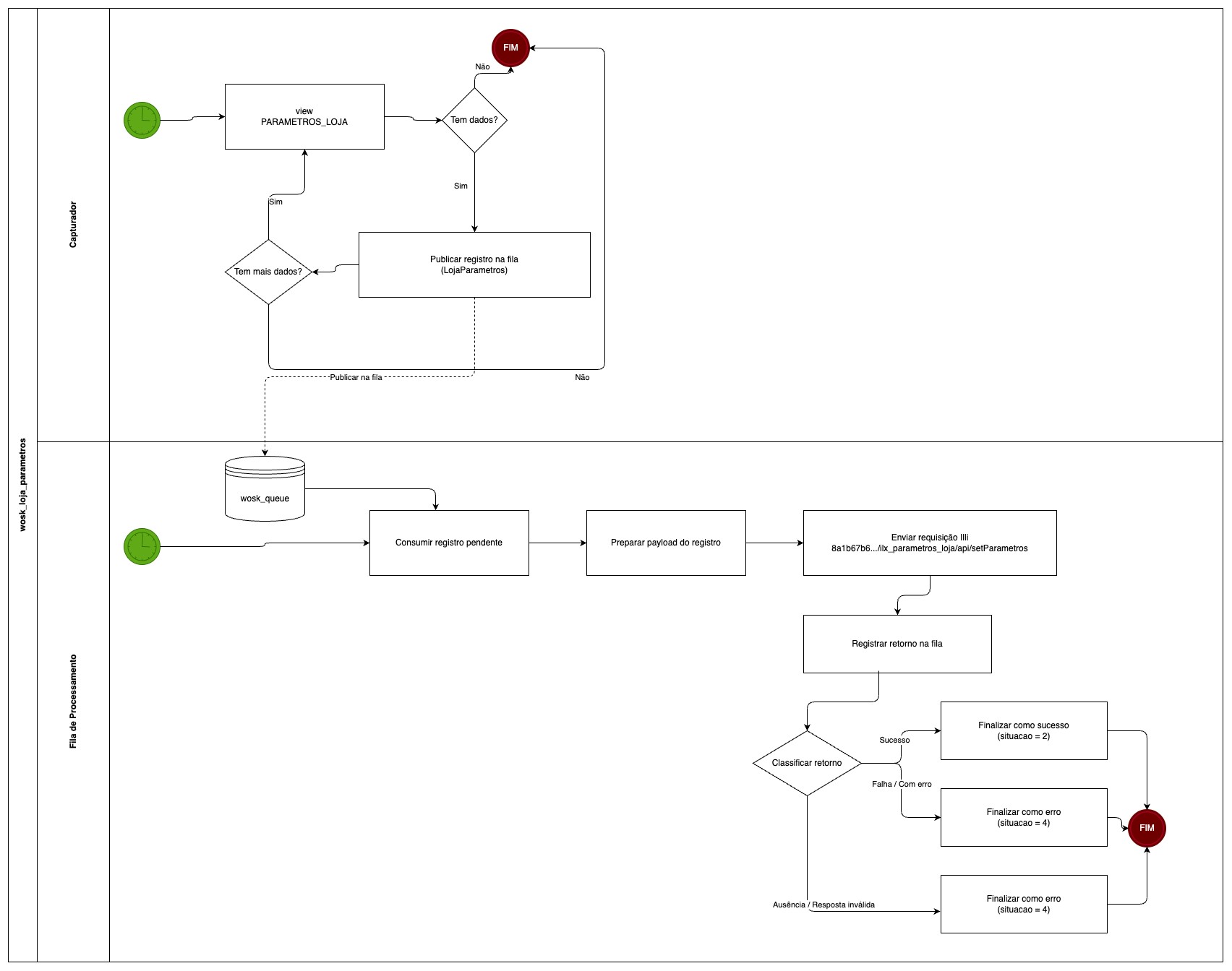
Capturador
A captura automática consulta PARAMETROS_LOJA quando o serviço LojaParametros está apto, com CODIGO_FILIAL IN (...) derivado da lista de filiais do ambiente (com exclusões e inclusão de filial adicional conforme código), filtro em DATA_PARA_TRANSFERENCIA, ordenação ascendente e paginação conforme o limite configurado para o serviço LojaParametros. A chave na fila é CODIGO_FILIAL-PARAMETRO.
A captura por chave usa o mesmo par filial-parâmetro para reler o registro e reenfileirar preservando token quando existir.
Fonte
Origem consultada: tabela PARAMETROS_LOJA.
Consulta principal:
SELECT
PARAMETRO,
CODIGO_FILIAL,
VALOR_ATUAL,
DATA_PARA_TRANSFERENCIA,
PERMITE_ALTERAR_NA_LOJA,
LX_STATUS_PARAMETRO
FROM
PARAMETROS_LOJA
Operações com Dados
Leitura: conforme Fonte.
Consulta dinâmica (captura automática): WHERE CODIGO_FILIAL IN (...) com lista de filiais do ambiente e DATA_PARA_TRANSFERENCIA >= filtro efetivo; ORDER BY DATA_PARA_TRANSFERENCIA ASC; OFFSET/FETCH conforme limite do serviço LojaParametros.
Consulta dinâmica (captura por chave): filtro em CODIGO_FILIAL e PARAMETRO conforme a chave informada.
Persistência: grava na Fila de Processamento com serviço LojaParametros e chave CODIGO_FILIAL-PARAMETRO.
Fila de Processamento
A fila recupera um registro pendente e envia o conteudo ao ILLI. O fluxo marca envio, interpreta success e message e persiste situação e auditoria na tabela da fila de integração.
Estruturação de Dados
| Campo | Tipo | Obrigatório | Descrição |
key |
string | não | Chave de API quando exigida pela plataforma. |
PARAMETRO |
string | sim | Identificador do parâmetro na loja. |
CODIGO_FILIAL |
string | sim | Código da filial. |
VALOR_ATUAL |
string | sim | Valor vigente do parâmetro. |
DATA_PARA_TRANSFERENCIA |
string | sim | Data de transferência para integração. |
PERMITE_ALTERAR_NA_LOJA |
string | sim | Flag de alteração na loja. |
LX_STATUS_PARAMETRO |
string | sim | Status do parâmetro no LINX. |
{
"key": "<API_KEY_SE_APLICAVEL>",
"PARAMETRO": "<PARAMETRO>",
"CODIGO_FILIAL": "<FILIAL>",
"VALOR_ATUAL": "<VALOR>",
"DATA_PARA_TRANSFERENCIA": "<DATA_HORA>"
}
Tratamento de Dados
O conteudo é enviado ao ILLI sem transformação adicional no arquivo analisado.
Integração com o ILLI
- Chamada:
Requisição HTTP - Recurso:
/bibliotecas/8a1b67b6-8758-4741-adc8-f706d349b041/ilx_parametros_loja/api/setParametros - Método HTTP:
POST - Corpo: objeto JSON igual ao
conteudodo registro na fila.
Tratamento de retorno
Ausência de resposta ou retorno sem success e sem message gera exceção e situação erro. Quando success não está vazio, situação de sucesso; caso contrário situação de erro.
Notificação
A notificação de erros consulta registros com falha na tabela da fila de integração para o serviço LojaParametros e situação de erro, ordenando pelo horário de processamento para priorizar ocorrências mais antigas.
Fluxo do Processo
Critérios de Aceitação
| Processo | Subprocesso | Descrição | Situação esperada |
| Capturador | Lista de filiais | Deve restringir a captura às filiais do ambiente com as exclusões e inclusões definidas no código. | Consulta apenas filiais permitidas. |
| Fila de Processamento | Integração ILLI | Deve enviar ao recurso de parâmetros, interpretar sucesso ou erro com mensagem e persistir situação na tabela da fila de integração. | Situação coerente com o retorno JSON. |

Nenhum comentário