ProtheusProduto (STATUS: DIAGRAMADO)
Documentação Técnica
| Nome do cliente | OSKLEN |
| Nome do projeto | Integração LINX → Protheus |
| Biblioteca | wosk_protheus_produto |
| Data | 26/02/2026 |
Histórico de Versões
| Data | Versão | Modificado por | Descrição da Mudança |
| 26/02/2026 | 1.0 | Maykon/Gustavo | Criação da documentação técnica do processo ProtheusProduto. |
Descrição
Este serviço organiza a integração de produtos do LINX para o Protheus, garantindo captura consistente e envio com validação de retorno.
Capturador
Descrição Conceitual
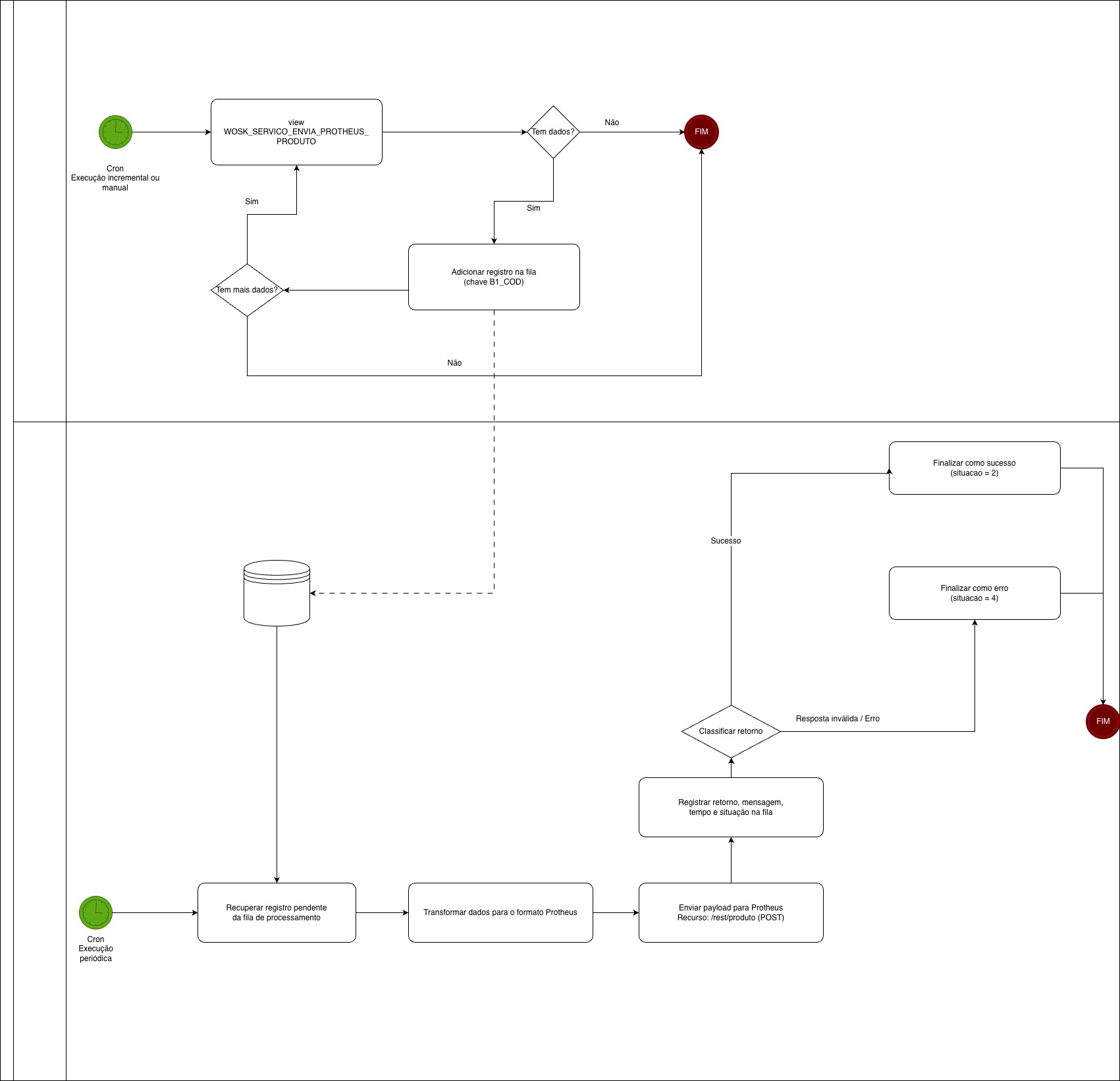
Permite a captura manual (por chave B1_COD) e a captura automática (por agendador de tarefas) dos produtos pendentes de integração, consultando a origem e registrando os registros para processamento assíncrono. Na captura manual (consulta manual), é necessário informar a chave: no formato B1_COD (código do produto), em que cada uma identifica unicamente um produto na origem.
A captura automática segue processamento cronológico (ordenação/paginação por data), a partir do campo DATA_PARA_TRANSFERENCIA, para priorizar registros mais antigos e manter continuidade por posição; link conceitual: Conceito Cronológico.
Fonte
Origem consultada: view WOSK_SERVICO_ENVIA_PROTHEUS_PRODUTO (projeção fixa).
Consulta utilizada na captura automática (WHERE e paginação construídos dinamicamente conforme posição e configuração de limite):
SELECT
B1_COD,
B1_DESC,
B1_TIPO,
B1_UM,
B1_LOCPAD,
B1_GRUPO,
B1_CONTA,
B1_CONTRAT,
ASB1_CEST,
B1_IPI,
B1_POSIPI,
B1_PICMRET,
B1_PICMENT,
B1_ORIGEM,
B1_GRTRIB,
B1_FECP,
B1_CCCUSTO,
B1_PESBRU,
B1_PESO,
B1_XPRV1,
B1_MSBLQL,
DATA_PARA_TRANSFERENCIA
FROM
WOSK_SERVICO_ENVIA_PROTHEUS_PRODUTO
WHERE
DATA_PARA_TRANSFERENCIA >= '<DATA_PARA_TRANSFERENCIA>'
ORDER BY
DATA_PARA_TRANSFERENCIA ASC
OFFSET
<OFFSET> ROWS FETCH NEXT <LIMITE> ROWS ONLY
Operações com Dados
Leitura: consulta a view WOSK_SERVICO_ENVIA_PROTHEUS_PRODUTO para obter o registro atual de produto (com chave B1_COD) e encaminhar para processamento assíncrono.
Persistência de posição/continuidade: registra e atualiza o controle do capturador na tabela wosk_monitor usando evento = 'ProtheusProduto', mantendo os campos token, offset, filtro, chave_posicao, situacao, data_posicao, data_iniciado e data.
Fila de Processamento
A fila recupera um registro pendente e utiliza o conteúdo do registro como base do payload de integração. Em seguida, aplica transformações obrigatórias de padronização e realiza a chamada ao Protheus.
Estruturação de Dados
| Campo no payload | Origem no registro atual |
B1_COD |
B1_COD |
B1_DESC |
B1_DESC |
B1_TIPO |
B1_TIPO |
B1_UM |
B1_UM |
B1_LOCPAD |
B1_LOCPAD |
B1_GRUPO |
B1_GRUPO |
B1_CONTA |
B1_CONTA |
B1_CONTRAT |
B1_CONTRAT |
B1_CEST |
ASB1_CEST |
B1_IPI |
B1_IPI |
B1_POSIPI |
B1_POSIPI |
B1_PICMRET |
B1_PICMRET |
B1_PICMENT |
B1_PICMENT |
B1_ORIGEM |
B1_ORIGEM |
B1_GRTRIB |
B1_GRTRIB |
B1_FECP |
B1_FECP |
B1_CCCUSTO |
B1_CCCUSTO |
B1_PESBRU |
B1_PESBRU |
B1_PESO |
B1_PESO |
B1_XPRV1 |
B1_XPRV1 |
B1_MSBLQL |
B1_MSBLQL |
Tratamento de Dados
Antes do envio, os seguintes campos numéricos do payload são padronizados por rotina de normalização numérica: B1_IPI, B1_PICMRET, B1_PICMENT, B1_FECP, B1_PESBRU, B1_PESO, B1_XPRV1. O objetivo é garantir consistência de formato (ex.: separador decimal e representação) conforme exigência do Protheus.
Integração com o Protheus
- Chamada:
Requisição HTTP - Recurso:
/rest/produto - Método HTTP:
POST - Cabeçalhos:
- tenantId:
01,01SD0001
- tenantId:
Exemplo de payload enviado (JSON):
{
"B1_COD": "",
"B1_DESC": "",
"B1_TIPO": "",
"B1_UM": "",
"B1_LOCPAD": "",
"B1_GRUPO": "",
"B1_CONTA": "",
"B1_CONTRAT": "",
"B1_CEST": "",
"B1_IPI": "",
"B1_POSIPI": "",
"B1_PICMRET": "",
"B1_PICMENT": "",
"B1_ORIGEM": "",
"B1_GRTRIB": "",
"B1_FECP": "",
"B1_CCCUSTO": "",
"B1_PESBRU": "",
"B1_PESO": "",
"B1_XPRV1": "",
"B1_MSBLQL": ""
}
Tratamento de retorno
Ao final do processamento, o registro é atualizado na fila de processamento com o retorno do Protheus (quando existir), a mensagem consolidada e a situação final (sucesso/erro). O tempo de processamento é registrado para acompanhamento operacional.
Encaminhamento em cenário de erro
Quando ocorre erro na integração (ausência de resposta, resposta inválida ou retorno com indicador de falha), o registro é finalizado como erro e permanece registrado na fila de processamento com detalhes de mensagem e retorno, permitindo acompanhamento e reprocessamento conforme necessidade operacional.
Notificação
Fluxo do Processo
Critérios de Aceitação
| Processo | Subprocesso | Descrição | Situação esperada |
| Capturador | Captura e registro para processamento | Ao consultar a view WOSK_SERVICO_ENVIA_PROTHEUS_PRODUTO com paginação e ordenação por DATA_PARA_TRANSFERENCIA, deve manter a continuidade por posição persistida em wosk_monitor (evento, offset, chave_posicao, data_posicao). |
Posição atualizada na tabela wosk_monitor e registros pendentes registrados para processamento assíncrono. |
| Fila de Processamento | Estruturação e envio ao Protheus | Ao processar um registro pendentena fila de processamento (serviço ProtheusProduto), deve montar payload conforme estrutura definida, aplicar padronização numérica em B1_IPI, B1_PICMRET, B1_PICMENT, B1_FECP, B1_PESBRU, B1_PESO, B1_XPRV1 e realizar a requisição ao recurso produto. |
Registro atualizado na fila de processamento com retorno/mensagem e situação final coerente (sucesso quando não houver erro; erro quando houver ausência de resposta, resposta inválida, code ou Mensagem = ERRO). |

Nenhum comentário