ProtheusCustoMedio (STATUS: DIAGRAMADO)
Documentação Técnica
| Nome do cliente | OSKLEN |
| Nome do projeto | Integração LINX → Protheus |
| Biblioteca | wosk_protheus_custo_medio |
| Data | 02/03/2026 |
Histórico de Versões
| Data | Versão | Modificado por | Descrição da Mudança |
| 02/03/2026 | 1.0 | Maykon/Gustavo | Criação da documentação técnica do processo ProtheusCustoMedio. |
Descrição
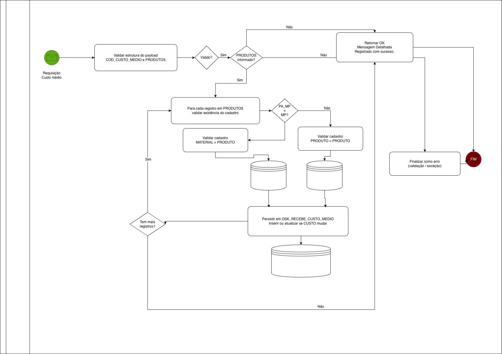
Este endpoint registra custos médios recebidos para produtos ou materiais, garantindo validação de existência e persistência controlada dos dados.
O processo mantém rastreabilidade por código de custo e produto, criando ou atualizando registros conforme a variação do valor informado.
Endpoint (API)
O endpoint recebe um COD_CUSTO_MEDIO e, opcionalmente, uma lista PRODUTOS com custos por item. Para cada item, valida se o cadastro de referência existe (produto acabado em PRODUTOS ou matéria prima em MATERIAIS) e persiste o custo na tabela OSK_RECEBE_CUSTO_MEDIO, criando o registro quando inexistente ou atualizando apenas quando o valor de CUSTO mudar.
Ao final, retorna Mensagem = OK e Mensagem Detalhada indicando que o registro foi concluído.
Estruturação de Dados
Parâmetros de entrada
COD_CUSTO_MEDIO(string, tamanho 8, obrigatório): código do custo médio recebido.PRODUTOS(array, opcional): lista de itens de custo médio.PRODUTO(string, tamanho 11, obrigatório): código de referência do item.PA_MP(string, tamanho 2, obrigatório): identifica se o item éPA(Produto Acabado) ouMP(Matéria Prima).CUSTO(number, tamanho 18, opcional): valor do custo médio do item.
Exemplo de payload enviado
{
"COD_CUSTO_MEDIO": "00000000",
"PRODUTOS": [
{
"PRODUTO": "00000000000",
"PA_MP": "PA",
"CUSTO": 0
}
]
}
Tratamento de Dados
Validação estrutural: o payload é validado conforme o dicionário de campos, exigindo COD_CUSTO_MEDIO e, quando houver itens em PRODUTOS, exigindo PRODUTO e PA_MP por item.
Validação de existência por item (quando PRODUTOS estiver preenchido):
- Se
PA_MPforMP, verifica existência do cadastro emMATERIAISusando filtroMATERIAL = PRODUTO, priorizando o registro mais recente porDATA_PARA_TRANSFERENCIAdescendente. Se não existir, retorna erro com a mensagemO 'MATERIAL' = '<PRODUTO>' não foi encontrado.. - Se
PA_MPforPA, verifica existência do cadastro emPRODUTOSusando filtroPRODUTO = PRODUTO, priorizando o registro mais recente porDATA_PARA_TRANSFERENCIAdescendente. Se não existir, retorna erro com a mensagemO 'PRODUTO' = '<PRODUTO>' não foi encontrado..
Integração com o Protheus
O processamento consiste em validações e persistência em banco de dados local, com registro em OSK_RECEBE_CUSTO_MEDIO.
Tratamento de retorno
Sucesso: quando todas as validações passarem e a persistência por item for concluída, o retorno inclui Mensagem = OK e Mensagem Detalhada = Registrado com sucesso..
Erro: quando a validação estrutural falhar, quando um cadastro de referência não for encontrado em MATERIAIS ou PRODUTOS, ou quando ocorrer falha de banco durante insert/update, o endpoint interrompe o processamento e retorna exceção com o detalhe correspondente.
Encaminhamento em cenário de erro
Em erro de banco ao inserir/atualizar, a transação é desfeita e o erro é propagado com prefixo OSK_RECEBE_CUSTO_MEDIO, mantendo integridade dos registros e evitando persistência parcial.
Fluxo do Processo
Critérios de Aceitação
| Processo | Subprocesso | Descrição | Situação esperada |
| Endpoint | Validação de entrada | Ao receber o payload, deve exigir COD_CUSTO_MEDIO e, quando houver itens em PRODUTOS, exigir PRODUTO e PA_MP para cada item. |
Payload inválido deve ser rejeitado com mensagem de validação; payload válido segue para validação de existência. |
| Endpoint | Validação de existência | Para cada item, se PA_MP for MP deve validar o cadastro em MATERIAIS; se for PA deve validar o cadastro em PRODUTOS, priorizando o registro mais recente por DATA_PARA_TRANSFERENCIA. |
Item inexistente deve causar erro com mensagem indicando o campo (MATERIAL ou PRODUTO) e o valor informado. |
| Endpoint | Persistência de custos | Ao persistir em OSK_RECEBE_CUSTO_MEDIO, deve inserir quando não existir registro para COD_CUSTO_MEDIO + PRODUTO e atualizar apenas quando o valor de CUSTO mudar, garantindo transação por item. |
Registros devem ser criados/atualizados conforme regra e, em falha de banco, não deve haver persistência parcial (rollback). |

Nenhum comentário