ProtheusInventario (STATUS: FINALIZADO)
Documentação Técnica
| Nome do cliente | OSKLEN |
| Nome do projeto | Integração LINX → Protheus |
| Biblioteca | wosk_protheus_inventario |
| Data | 02/03/2026 |
Histórico de Versões
| Data | Versão | Modificado por | Descrição da Mudança |
| 02/03/2026 | 1.0 | Maykon/Gustavo | Criação da documentação técnica do processo ProtheusInventario. |
Descrição
Este serviço organiza o envio de movimentações de inventário do LINX para o Protheus, garantindo que cada registro seja coletado, preparado e encaminhado com controle de situação.
O processo mantém rastreabilidade pelo uso de chave composta e registra o resultado do envio (sucesso ou erro) para acompanhamento operacional.
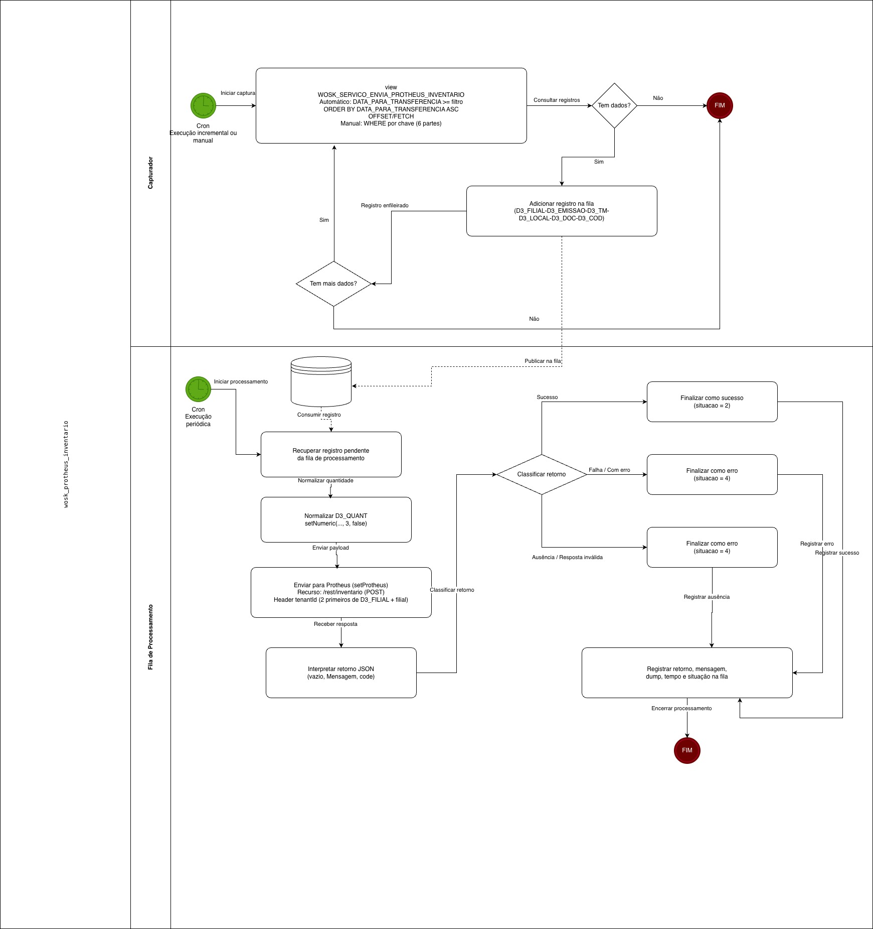
Capturador
Descrição Conceitual
O capturador recupera registros na origem WOSK_SERVICO_ENVIA_PROTHEUS_INVENTARIO e, para cada registro encontrado, monta uma chave de rastreio a partir de D3_FILIAL, D3_EMISSAO, D3_TM, D3_LOCAL, D3_DOC e D3_COD, no padrão D3_FILIAL-D3_EMISSAO-D3_TM-D3_LOCAL-D3_DOC-D3_COD, para encaminhamento à fila de processamento.
A captura pode ocorrer automaticamente (via agendador de tarefas) com filtro por data e paginação, caracterizando processamento cronológico, a partir do campo DATA_PARA_TRANSFERENCIA. Também permite captura manual informando a chave completa; nesse caso, o filtro é construído dinamicamente pelas seis partes e, se a quantidade de partes for menor que 6, o processo é interrompido com erro de chave inválida, evitando enfileiramento incorreto.
Fonte
Origem consultada: WOSK_SERVICO_ENVIA_PROTHEUS_INVENTARIO.
Query base (origem):
SELECT
D3_FILIAL,
D3_EMISSAO,
D3_TM,
D3_COD,
D3_DESCRI,
D3_TIPO,
D3_UM,
D3_GRUPO,
D3_QUANT,
D3_CF,
D3_LOCAL,
D3_DOC,
DATA_PARA_TRANSFERENCIA
FROM
WOSK_SERVICO_ENVIA_PROTHEUS_INVENTARIO
Query executada na captura automática (montada a partir da base):
SELECT
D3_FILIAL,
D3_EMISSAO,
D3_TM,
D3_COD,
D3_DESCRI,
D3_TIPO,
D3_UM,
D3_GRUPO,
D3_QUANT,
D3_CF,
D3_LOCAL,
D3_DOC,
DATA_PARA_TRANSFERENCIA
FROM
WOSK_SERVICO_ENVIA_PROTHEUS_INVENTARIO
WHERE
DATA_PARA_TRANSFERENCIA >= '{$filtro['DATA_PARA_TRANSFERENCIA']}'
ORDER BY
DATA_PARA_TRANSFERENCIA ASC
OFFSET
{$offset} ROWS
FETCH NEXT
{$top} ROWS ONLY
Query executada na captura manual (filtro dinâmico pela chave):
SELECT
D3_FILIAL,
D3_EMISSAO,
D3_TM,
D3_COD,
D3_DESCRI,
D3_TIPO,
D3_UM,
D3_GRUPO,
D3_QUANT,
D3_CF,
D3_LOCAL,
D3_DOC,
DATA_PARA_TRANSFERENCIA
FROM
WOSK_SERVICO_ENVIA_PROTHEUS_INVENTARIO
WHERE
D3_FILIAL = '{$chave[0]}'
AND D3_EMISSAO = '{$chave[1]}'
AND D3_TM = '{$chave[2]}'
AND D3_LOCAL = '{$chave[3]}'
AND D3_DOC = '{$chave[4]}'
AND D3_COD = '{$chave[5]}'
Operações com Dados
Leitura: consulta os registros na origem e aplica filtro por DATA_PARA_TRANSFERENCIA, com ordenação ascendente por data e paginação por OFFSET/FETCH NEXT conforme limite configurado (woskLimiteCaptura::ProtheusInventario).
Persistência: cada registro preparado é armazenado para processamento na fila de processamento (integrador), identificado pela chave D3_FILIAL-D3_EMISSAO-D3_TM-D3_LOCAL-D3_DOC-D3_COD.
Fila de Processamento
A fila recupera um registro pendente e utiliza o conteúdo do registro como base do payload de integração. Em seguida, aplica transformações obrigatórias de padronização e realiza a chamada ao Protheus.
O processamento prepara o payload conforme a lista oficial de campos e registra o resultado (situação, mensagem e retorno) na fila de processamento para auditoria e notificação.
Tratamento de Dados
Transformações aplicadas no payload antes do envio:
D3_QUANT: normalizado com 3 casas decimais (setNumeric(..., 3, false)).
Integração com o Protheus
- Chamada:
Requisição HTTP - Recurso:
/rest/inventario - Método HTTP:
POST - Cabeçalhos:
tenantId: composto porsubstr(D3_FILIAL, 0, 2) . "," . D3_FILIAL.
Exemplo de payload enviado (JSON):
{
"D3_FILIAL": "",
"D3_EMISSAO": "",
"D3_TM": "",
"D3_COD": "",
"D3_DESCRI": "",
"D3_TIPO": "",
"D3_UM": "",
"D3_GRUPO": "",
"D3_QUANT": 0,
"D3_CF": "",
"D3_LOCAL": "",
"D3_DOC": ""
}
Tratamento de retorno
Ausência de resposta: o registro é finalizado como erro com mensagem JSON: NÃO HOUVE RESPOSTA.
Resposta inválida/inesperada: se não for um array ou não contiver Mensagem, o registro é finalizado como erro com mensagem JSON: NÃO FOI POSSÍVEL DECODIFICAR A RESPOSTA.
Definição de situação: por padrão, sucesso quando não houver code e Mensagem não for ERRO; erro quando houver code ou Mensagem for ERRO.
Persistência do resultado: ao final, a fila grava a situação e a mensagem do processamento, junto do retorno recebido.
Sucesso: quando o retorno do Protheus não indicar erro (Mensagem diferente de ERRO e sem campo code), a fila registra a situação de sucesso e persiste o retorno para auditoria.
Erro: quando houver ausência de resposta, resposta não decodificável, ou indicador de erro (code presente ou Mensagem = ERRO), a fila grava o retorno de erro e mensagem para auditoria e notificação.
Encaminhamento em cenário de erro
Quando houver erro no envio ou validação do retorno, o registro permanece registrado como erro na fila de processamento, com a mensagem e o retorno, permitindo acompanhamento e reprocessamento conforme necessidade operacional.
Notificação
Fluxo do Processo
Critérios de Aceitação
| Processo | Subprocesso | Descrição | Situação esperada |
| Capturador | Captura e enfileiramento | Ao encontrar registros na origem WOSK_SERVICO_ENVIA_PROTHEUS_INVENTARIO, deve compor a chave D3_FILIAL-D3_EMISSAO-D3_TM-D3_LOCAL-D3_DOC-D3_COD e registrar o registro na fila de processamento para processamento. |
Registro pendente registrado na fila de processamento com conteúdo completo para envio. |
| Capturador | Captura manual | Ao informar uma chave, o processo deve exigir o padrão com seis partes e filtrar dinamicamente por D3_FILIAL, D3_EMISSAO, D3_TM, D3_LOCAL, D3_DOC e D3_COD, evitando enfileirar registros fora do escopo. |
Chave inválida não gera enfileiramento; chave válida gera registro correspondente na fila de processamento. |
| Fila de Processamento | Integração com Protheus | Ao processar um registro pendente, deve padronizar D3_QUANT com 3 casas decimais (setNumeric(..., 3, false)) e enviar o registro ao recurso /rest/inventario via POST com cabeçalho tenantId. |
Em sucesso, registro atualizado na fila de processamento com retorno e mensagem; em erro, registro atualizado com situação de erro e mensagem higienizada para notificação. |

Nenhum comentário