CallbackProtheus (STATUS: FINALIZADO)
Documentação Técnica
| Nome do cliente | OSKLEN |
| Nome do projeto | Integração LINX → Protheus |
| Biblioteca | wosk_callback_protheus |
| Data | 03/03/2026 |
Histórico de Versões
| Data | Versão | Modificado por | Descrição da Mudança |
| 03/03/2026 | 1.0 | Maykon/Gustavo | Criação da documentação técnica do processo CallbackProtheus. |
Descrição
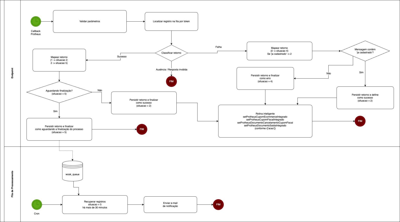
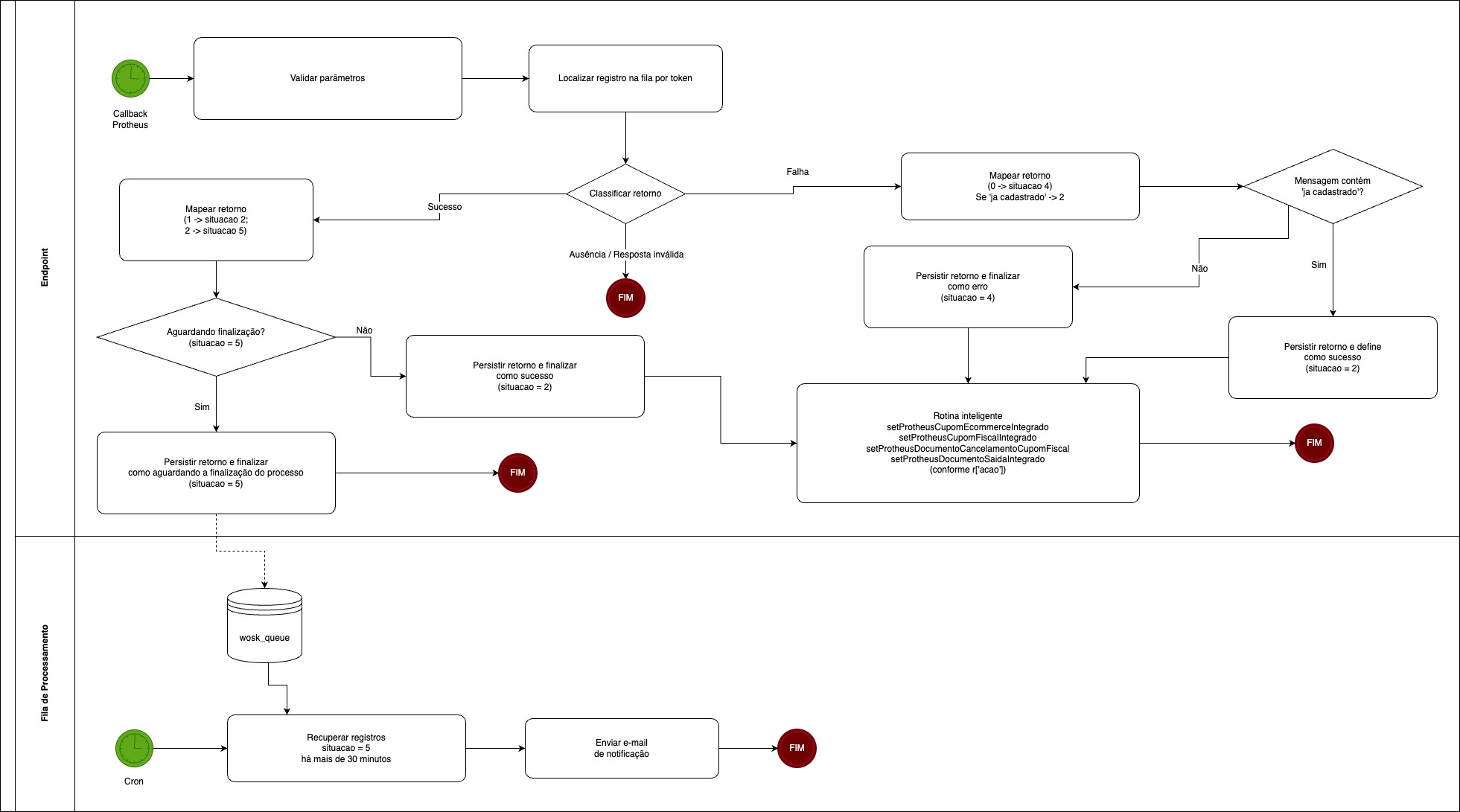
Este serviço é utilizado como callback (webhook) para receber as respostas do processamento assíncrono realizado pelo Protheus, tratando o retorno, atualizando o status correspondente e acionando rotinas inteligentes quando aplicável.
Fila de Processamento
Realiza a realiza a notificão por email de itens que estão a mais de 30 minutos aguardando processamento no Protheus (situação = Aguardando Processamento no Protheus).
Notificação
Fila de Processamento cujo data_adicionado seja anterior a 30 minutos, ordena por data e envia e-mail aos destinatários configurados, com colunas CAPTURADO EM, CHAVE, MENSAGEM e AGUARDANDO DESDE.SELECT
`token`,
`acao`,
`chave`,
`data_adicionado`,
`data`,
`mensagem`
FROM
`{BASE_INTEGRADOR}`.`Fila de Processamento`
WHERE
`situacao` = 5
AND `data_adicionado` <= '{DATA_LIMITE}'
ORDER BY
`data` ASC
Endpoint (API)
O endpoint é utilizado como callback pelo Protheus com o resultado do processamento de itens enviados pelo LINX. Valida os parâmetros obrigatórios, resolve o token via respostaRecebidaCallback (chave FILIAL-ID), localiza o registro na Fila de Processamento, atualiza a situação e aciona rotinas inteligentes.
Estruturação de Dados
Parâmetros de entrada (obrigatórios)
| Campo | Tipo |
INTEGRADOR |
string |
FILIAL |
string |
ID |
string |
DATA_RETORNO |
datetime |
SITUACAO |
numeric |
MENSAGEM |
string |
Parâmetro opcional
DETALHE (array): complemento das informações processadas; quando presente, é gravado em retorno do registro na fila.
Valores de saída
O endpoint retorna o mesmo objeto de entrada, acrescido de Mensagem ("OK" ou "ERRO") e Mensagem Detalhada com o resultado ou a mensagem de erro.
Tratamento de Dados
Mapeamento de INTEGRADOR: quando o valor for "cupom", é convertido para ProtheusCupom para resolução do token. Atualização de situacao conforme SITUACAO: 0→4 (erro), 1→2 (sucesso), 2→5 (aguardando). Tratamento especial: quando situacao for 4 e a mensagem contiver "já cadastrado", o registro é reclassificado para situação 2 (sucesso).
Tratamento de retorno
Em sucesso, retorna Mensagem = "OK" e Mensagem Detalhada = "Registrado com sucesso.". Em erro, retorna Mensagem = "ERRO" e Mensagem Detalhada com a exceção.
Rotinas Inteligentes
Cupom Ecommerce Integrado: chamada quando o callback indica sucesso ou erro (situação diferente de 5) e o serviço é ProtheusCupomFiscal, ProtheusCupomFiscalEcommerce, ProtheusCupomFiscalOmni ou ProtheusCupomFiscalPontual. Aciona a rotina de cupom ecommerce integrado para a chave do registro.
link: Cupom Ecommerce Integrado
Cupom Fiscal Integrado: chamada nas mesmas condições acima. Aciona a rotina de cupom fiscal integrado para a chave do registro.
link: Cupom Fiscal Integrado
Documento de Cancelamento de Cupom Fiscal: chamada nas mesmas condições acima. Aciona a rotina de cancelamento de cupom fiscal para a chave do registro.
link: Documento de Cancelamento de Cupom Fiscal
Documento de Saida Integrado: chamada quando o serviço é ProtheusCupomFiscalFull e a situação final não é 5. Aciona a rotina de documento de saída integrado, cupom ecommerce integrado, cupom fiscal integrado e documento de cancelamento de cupom fiscal para a chave do registro, com parâmetros adicionais para processamento em lote.
link: Documento de Saida Integrado
Fluxo do Processo
Critérios de Aceitação
| Processo | Subprocesso | Descrição | Situação esperada |
| Endpoint | Recebimento e validação do callback | Ao receber um callback com INTEGRADOR, FILIAL, ID, DATA_RETORNO, SITUACAO e MENSAGEM válidos, deve localizar o item na Fila de Processamento via respostaRecebidaCallback e validar que a situação atual permita atualização (2 ou 4 ou 5). |
Item localizado e validado; fluxo prossegue para atualização. |
| Endpoint | Atualização de situação | Ao processar SITUACAO 0, 1 ou 2, deve mapear para situação 4 (erro), 2 (sucesso) ou 5 (aguardando) respectivamente, aplicar o tratamento especial "já cadastrado" quando aplicável, e persistir na Fila de Processamento via operação set da fila. |
Item atualizado com situação final correta e retorno persistido. |
| Fila de Processamento | Notificação de itens aguardando | Ao executar notificar(), deve consultar registro com situação 5 e data_adicionado anterior a 30 minutos, ordenar por data e enviar e-mail aos destinatários configurados. |
E-mail enviado com os registros aguardando há mais de 30 minutos. |

Nenhum comentário