ProtheusPedidoOmniCancelamento (STATUS: DIAGRAMADO)
Documentação Técnica
| Nome do cliente | OSKLEN |
| Nome do projeto | Integração LINX → Protheus |
| Biblioteca | wosk_protheus_pedido_omni_cancelamento |
| Data | 02/03/2026 |
Histórico de Versões
| Data | Versão | Modificado por | Descrição da Mudança |
| 27/02/2026 | 1.0 | Maykon | Criação da documentação técnica do processo ProtheusPedidoOmniCancelamento. |
Descrição
Este serviço integra o cancelamento de pedidos Omni do LINX no Protheus, garantindo captura por chave ou por data e registro do resultado do cancelamento.
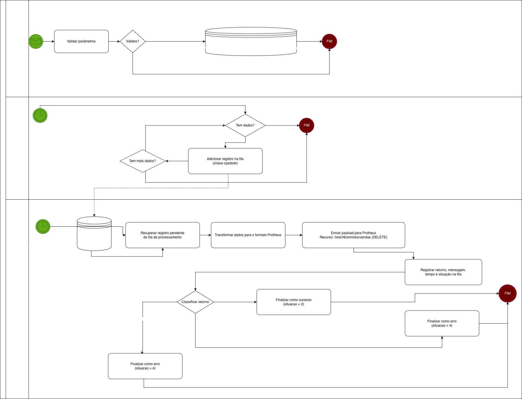
Capturador
Descrição Conceitual
Permite a captura manual de um ou mais pedidos pelo identificador cpedsite e a captura por agendador de tarefas com base em janela temporal, consultando a origem e registrando cada item para processamento assíncrono.
A captura automática segue processamento cronológico, a partir do campo DATA_PARA_TRANSFERENCIA, para priorizar registros mais antigos e manter continuidade por posição; link conceitual: Processamento cronológico.
Fonte
Origem consultada: view WOSK_SERVICO_ENVIA_PROTHEUS_OMNI_EXCLUSAO.
Consulta utilizada na captura por data (WHERE e paginação construídos dinamicamente conforme posição e limite configurado):
SELECT
cfilial,
cpedsite,
DATA_PARA_TRANSFERENCIA
FROM
WOSK_SERVICO_ENVIA_PROTHEUS_OMNI_EXCLUSAO (NOLOCK)
WHERE
DATA_PARA_TRANSFERENCIA >= '<DATA_PARA_TRANSFERENCIA>'
ORDER BY
DATA_PARA_TRANSFERENCIA ASC
OFFSET
<OFFSET> ROWS FETCH NEXT <LIMITE> ROWS ONLY
Consulta utilizada na captura manual (chave informada e WHERE construído dinamicamente):
SELECT
cfilial,
cpedsite,
DATA_PARA_TRANSFERENCIA
FROM
WOSK_SERVICO_ENVIA_PROTHEUS_OMNI_EXCLUSAO (NOLOCK)
WHERE
cpedsite = '<CPEDSITE>'
Operações com Dados
Leitura: consulta a view WOSK_SERVICO_ENVIA_PROTHEUS_OMNI_EXCLUSAO para obter o registro atual do pedido (cfilial, cpedsite, DATA_PARA_TRANSFERENCIA) e definir a chave do registro como cpedsite.
Controle de limite de captura: obtém o limite de registros por ciclo via configuração woskLimiteCaptura::ProtheusPedidoOmniCancelamento, aplicado na paginação da consulta (FETCH NEXT <LIMITE>).
Registro para processamento: cada pedido capturado é persistido como pendência na fila de processamento sob o serviço ProtheusPedidoOmniCancelamento, com chave cpedsite e conteúdo da origem para processamento assíncrono.
Fila de Processamento
A fila recupera um registro pendente e utiliza o conteúdo do registro como base da informação utilizada para integração. Em seguida, aplica transformações obrigatórias de padronização e realiza a chamada ao Protheus.
Tratamento de Dados
Campos utilizados na integração: o cancelamento utiliza cpedsite para compor o recurso de integração (parâmetro em URL). O corpo da requisição é enviado vazio ([]).
Mapeamento de retorno: quando o Protheus retornar COD e MSG, esses campos são reinterpretados como code e message para padronizar o tratamento do resultado.
Integração com o Protheus
- Chamada:
Requisição HTTP - Recurso:
/rest/rtbomni/excvendascom parâmetro na URL - Método HTTP:
DELETE - Exemplo de recurso com parâmetro:
/rest/rtbomni/excvendas?cpedsite=<CPEDSITE>
Tratamento de retorno
Ausência de resposta: registra falha com mensagem JSON: NÃO HOUVE RESPOSTA. e finaliza o registro como erro.
Resposta inválida/inesperada: quando não for possível obter code (direto ou via COD), registra falha com mensagem JSON: NÃO FOI POSSÍVEL DECODIFICAR A RESPOSTA..
Indicadores de sucesso/erro: considera sucesso quando code for X200; demais valores finalizam como erro.
Consolidação de mensagem: a mensagem final é composta por message (direto ou via MSG) e, quando existir, complementada por detailedMessage.
Ao final do processamento, o registro é atualizado na fila de processamento com o retorno do Protheus (quando existir), a mensagem consolidada e a situação final. O tempo de processamento é registrado para acompanhamento operacional.
Encaminhamento em cenário de erro
Em cenários de falha (ausência de resposta, retorno inválido ou code diferente de X200), o registro permanece registrado na fila de processamento com detalhes do retorno e mensagem, permitindo acompanhamento e reprocessamento conforme necessidade operacional.
Notificação
Fluxo do Processo
Critérios de Aceitação
| Processo | Subprocesso | Descrição | Situação esperada |
| Capturador | Captura cronológica e controle de posição | Ao consultar a view WOSK_SERVICO_ENVIA_PROTHEUS_OMNI_EXCLUSAO com filtro por DATA_PARA_TRANSFERENCIA, ordenação ascendente e paginação por OFFSET/FETCH, deve manter a continuidade por posição persistida em wosk_monitor (evento, offset, chave_posicao, data_posicao, filtro). |
Posição atualizada em wosk_monitor e registros pendentes registrados para processamento assíncrono. |
| Capturador | Captura manual por pedido | Ao informar um cpedsite, deve consultar a origem filtrando por cpedsite e registrar o registro correspondente na fila. |
Registro pendente registrado para processamento, associado à chave cpedsite. |
| Fila de Processamento | Integração com Protheus | Ao processar um registro pendente na fila de processamento (serviço ProtheusPedidoOmniCancelamento), deve compor o recurso /rest/rtbomni/excvendas com o parâmetro cpedsite, enviar requisição DELETE e registrar retorno, mensagem e situação final. |
Registro atualizado na fila de processamento com retorno/mensagem e situação final coerente (sucesso apenas quando code = X200; erro quando não houver resposta, não houver code ou code for diferente). |
| Fila de Processamento | Padronização do retorno | Quando o retorno vier nos campos COD e MSG, deve mapear para code e message antes de avaliar sucesso/erro e consolidar a mensagem. |
Avaliação de sucesso/erro e mensagem final consistentes, independentemente do formato do retorno. |

Nenhum comentário