ProtheusPedidoOmni (STATUS: DIAGRAMADO)
Documentação Técnica
| Nome do cliente | OSKLEN |
| Nome do projeto | Integração LINX → Protheus |
| Biblioteca | wosk_protheus_pedido_omni |
| Data | 02/03/2026 |
Histórico de Versões
| Data | Versão | Modificado por | Descrição da Mudança |
| 02/03/2026 | 1.0 | Maykon | Criação da documentação técnica do processo ProtheusPedidoOmni. |
Descrição
Este serviço integra pedidos Omni do LINX para o Protheus, garantindo captura por chave ou por data e registro do resultado da integração.
Capturador
Descrição Conceitual
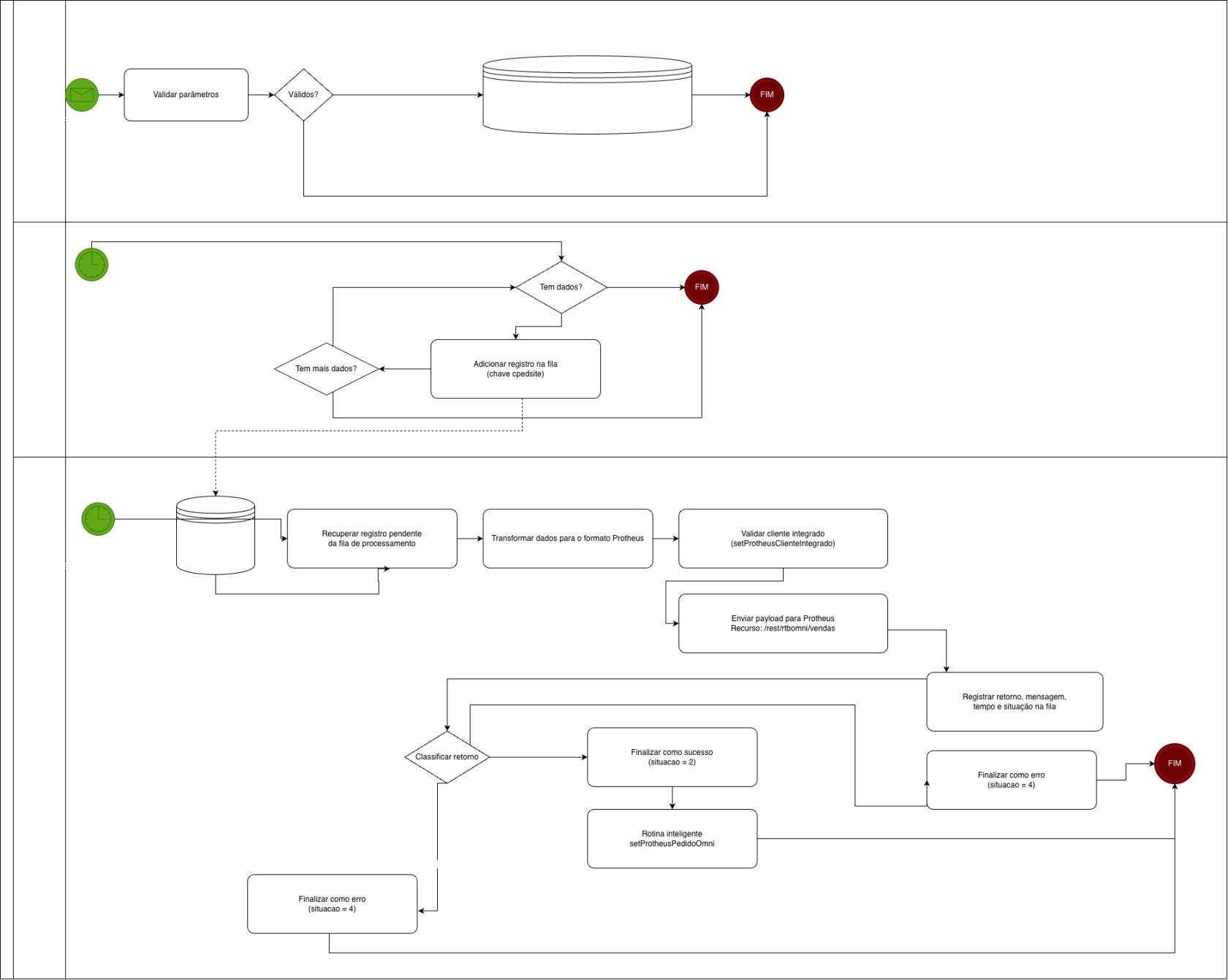
Permite a captura manual de um ou mais pedidos pelo identificador cpedsite e a captura por agendador de tarefas com base em janela temporal, consultando a origem e registrando cada item para processamento assíncrono.
A captura por data segue processamento cronológico, a partir do campo DATA_PARA_TRANSFERENCIA, para priorizar registros mais antigos e manter continuidade por posição; link conceitual: Processamento cronológico.
Fonte
Origem consultada: view WOSK_SERVICO_ENVIA_PROTHEUS_OMNI.
Fontes complementares consultadas para compor o pedido completo:
view WOSK_SERVICO_ENVIA_PROTHEUS_OMNI_ITEM (itens).
view WOSK_SERVICO_ENVIA_PROTHEUS_OMNI_PGTO (títulos).
Consulta utilizada na captura por data (WHERE e paginação construídos dinamicamente conforme posição e limite configurado):
SELECT
cfilial,
cpedsite,
cpedlinx,
cemissao,
nvlfrete,
ccod,
cloja,
DATA_PARA_TRANSFERENCIA
FROM
WOSK_SERVICO_ENVIA_PROTHEUS_OMNI (NOLOCK)
WHERE
DATA_PARA_TRANSFERENCIA >= '<DATA_PARA_TRANSFERENCIA>'
ORDER BY
DATA_PARA_TRANSFERENCIA ASC
OFFSET
<OFFSET> ROWS FETCH NEXT <LIMITE> ROWS ONLY
Consulta utilizada na captura manual (chave informada e WHERE construído dinamicamente):
SELECT
cfilial,
cpedsite,
cpedlinx,
cemissao,
nvlfrete,
ccod,
cloja,
DATA_PARA_TRANSFERENCIA
FROM
WOSK_SERVICO_ENVIA_PROTHEUS_OMNI (NOLOCK)
WHERE
cpedsite = '<CPEDSITE>'
Consulta utilizada para recuperar itens do pedido (WHERE construído dinamicamente por cpedsite):
SELECT
ccodprod,
citem,
nquant,
nvalorunit,
nvalortotal,
ndesconto,
nvalorliq,
cpedsite,
DATA_PARA_TRANSFERENCIA
FROM
WOSK_SERVICO_ENVIA_PROTHEUS_OMNI_ITEM (NOLOCK)
WHERE
cpedsite = '<CPEDSITE>'
Consulta utilizada para recuperar títulos do pedido (WHERE construído dinamicamente por cpedsite):
SELECT
cprefix,
nqtparcelas,
nvalor,
chist,
cnsu,
ciderp,
cautorizacao,
ctid,
ccodadmin,
ccusto,
cbanco,
cagencia,
cconta,
ctipopgto,
cnatureza,
cpedsite,
DATA_PARA_TRANSFERENCIA
FROM
WOSK_SERVICO_ENVIA_PROTHEUS_OMNI_PGTO (NOLOCK)
WHERE
cpedsite = '<CPEDSITE>'
Operações com Dados
Leitura: consulta a view WOSK_SERVICO_ENVIA_PROTHEUS_OMNI para obter o registro atual do pedido (cfilial, cpedsite, cpedlinx, cemissao, nvlfrete, ccod, cloja, DATA_PARA_TRANSFERENCIA) e definir a chave do registro como cpedsite.
Enriquecimento do registro atual: para cada cpedsite capturado, complementa o conteúdo com:
itensa partir da viewWOSK_SERVICO_ENVIA_PROTHEUS_OMNI_ITEM.titulosa partir da viewWOSK_SERVICO_ENVIA_PROTHEUS_OMNI_PGTO.- Controle de limite de captura: obtém o limite de registros por ciclo via configuração
woskLimiteCaptura::ProtheusPedidoOmni, aplicado na paginação da consulta (FETCH NEXT <LIMITE>). - Registro para processamento: cada pedido capturado é persistido como pendência na fila de processamento sob o serviço
ProtheusPedidoOmni, com chavecpedsitee conteúdo completo (incluindoitensetitulos) para processamento assíncrono.
Fila de Processamento
A fila recupera um registro pendente e utiliza o conteúdo do registro como base do payload de integração. Em seguida, aplica transformações obrigatórias de padronização e realiza a chamada ao Protheus.
Estruturação de Dados
| Campo no payload | Origem no item da fila (conteúdo) |
cfilial |
cfilial |
cpedsite |
cpedsite |
cpedlinx |
cpedlinx |
cemissao |
cemissao |
nvlfrete |
nvlfrete |
cliente.ccod |
ccod (do item da fila) e/ou cliente.ccod após normalização interna |
cliente.cloja |
cloja (do item da fila) e/ou cliente.cloja após normalização interna |
cliente.cpessoa |
cliente.cpessoa |
cliente.cinscri |
cliente.cinscri |
cliente.cnome |
cliente.cnome |
cliente.cender |
cliente.cender |
cliente.cest |
cliente.cest |
cliente.cmun |
cliente.cmun |
cliente.cbairro |
cliente.cbairro |
cliente.ccodibge |
cliente.ccodibge |
cliente.ccep |
cliente.ccep |
cliente.cemail |
cliente.cemail |
cliente.cddd |
cliente.cddd |
cliente.ctel |
cliente.ctel |
itens[].ccodprod |
itens[].ccodprod |
itens[].citem |
itens[].citem |
itens[].nquant |
itens[].nquant |
itens[].nvalorunit |
itens[].nvalorunit |
itens[].nvalortotal |
itens[].nvalortotal |
itens[].ndesconto |
itens[].ndesconto (recalculado) |
itens[].nvalorliq |
itens[].nvalorliq (pode ser ajustado para consistência) |
titulos[].cprefix |
titulos[].cprefix |
titulos[].nqtparcelas |
titulos[].nqtparcelas |
titulos[].nvalor |
titulos[].nvalor |
titulos[].chist |
titulos[].chist |
titulos[].cnsu |
titulos[].cnsu |
titulos[].ciderp |
titulos[].ciderp |
titulos[].cautorizacao |
titulos[].cautorizacao |
titulos[].ctid |
titulos[].ctid |
titulos[].ccodadmin |
titulos[].ccodadmin |
titulos[].ccusto |
titulos[].ccusto |
titulos[].cbanco |
titulos[].cbanco |
titulos[].cagencia |
titulos[].cagencia |
titulos[].cconta |
titulos[].cconta |
titulos[].ctipopgto |
titulos[].ctipopgto |
titulos[].cnatureza |
titulos[].cnatureza |
Tratamento de Dados
Reestruturação do bloco de cliente: o conteúdo do registro é preparado com cliente contendo um único elemento, preenchendo cliente[0].ccod e cliente[0].cloja a partir de ccod e cloja do pedido, e inicializando os demais campos (cliente[0].cpessoa, cliente[0].cinscri, cliente[0].cnome, cliente[0].cender, cliente[0].cest, cliente[0].cmun, cliente[0].cbairro, cliente[0].ccodibge, cliente[0].ccep, cliente[0].cemail, cliente[0].cddd, cliente[0].ctel) com "". Após a normalização interna do conteúdo, o envio utiliza cliente como objeto (primeiro elemento do array).
Validação prévia de integração do cliente: antes de integrar o pedido, valida se o cliente (cloja-ccod) está integrado. Quando a validação falha, o registro é concluído como suspenso com suspensaoTipo e suspensaoChave preenchidos para rastreio.
Padronização numérica (precisão padrão do integrador):nvlfrete: normalizado via padronização numérica.itens[].nquant, itens[].nvalorunit, itens[].nvalortotal, itens[].nvalorliq: normalizados via padronização numérica.itens[].ndesconto: recalculado como itens[].nvalortotal - itens[].nvalorliq e normalizado via padronização numérica.titulos[].nqtparcelas, titulos[].nvalor: normalizados via padronização numérica.
Consistência de totais: soma titulos[].nvalor em totalTitulos e soma itens[].nvalorliq em totalItens; se nvlfrete > 0, adiciona nvlfrete em totalItens.
Ajuste fino de divergência: quando totalTitulos difere de totalItens e a diferença (diff) estiver entre -0.3 e 0.3, ajusta o último registro que possui ndesconto diferente de zero, aplicando:itens[<IDX>].nvalorliq = itens[<IDX>].nvalorliq + diffitens[<IDX>].ndesconto = itens[<IDX>].ndesconto - diff
Ambos os campos são novamente normalizados via padronização numérica.
Persistência de de/para do pedido (quando aplicável): ao receber no retorno do Protheus o identificador Pedido, verifica existência e, se necessário, insere na tabela OSK_DEPARA_PROTHEUS_PEDIDO_OMNI_MARKETPLACE o relacionamento PEDIDO_LINX (valor de cpedsite) e PEDIDO_PROTHEUS (valor de Pedido), registrando DATA_PARA_TRANSFERENCIA com GETDATE().
Rotinas Inteligentes
Cliente Integrado: Garante que o cliente esteja integrado para permitir o vínculo do pedido. Após confirmação de sucesso da integração, reinicia os processos que estão suspensos marcados com "ProtheusCliente" vinculados com o registro atual.
link: Cliente Integrado
Pedido Omni: após a integração do pedido ser concluída com sucesso. Registra o pedido como integrado para evitar reenvio no fluxo.
link: Pedido Omni
Integração com o Protheus
- Chamada:
Requisição HTTP - Recurso:
/rest/rtbomni/vendas - Método HTTP:
POST
Exemplo de payload enviado (JSON):
{
"cfilial": "",
"cpedsite": "",
"cpedlinx": "",
"cemissao": "",
"nvlfrete": 0,
"cliente": [
{
"ccod": "",
"cloja": "",
"cpessoa": "",
"cinscri": "",
"cnome": "",
"cender": "",
"cest": "",
"cmun": "",
"cbairro": "",
"ccodibge": "",
"ccep": "",
"cemail": "",
"cddd": "",
"ctel": ""
}
],
"itens": [
{
"ccodprod": "",
"citem": "",
"nquant": 0,
"nvalorunit": 0,
"nvalortotal": 0,
"ndesconto": 0,
"nvalorliq": 0
}
],
"titulos": [
{
"cprefix": "",
"nqtparcelas": 0,
"nvalor": 0,
"chist": "",
"cnsu": "",
"ciderp": "",
"cautorizacao": "",
"ctid": "",
"ccodadmin": "",
"ccusto": "",
"cbanco": "",
"cagencia": "",
"cconta": "",
"ctipopgto": "",
"cnatureza": ""
}
]
}
Tratamento de retorno
Ausência de resposta: registra falha com mensagem JSON: NÃO HOUVE RESPOSTA. e finaliza o registro como erro.
Resposta inválida/inesperada: quando não for possível obter code (direto ou via COD/errorCode), registra falha com mensagem JSON: NÃO FOI POSSÍVEL DECODIFICAR A RESPOSTA..
Padronização de campos: quando o retorno vier em COD ou errorCode, mapeia para code; quando vier em MSG ou errorMessage, mapeia para message.
Indicadores de sucesso/erro: considera sucesso quando code for S200; demais valores finalizam como erro.
Consolidação de mensagem: a mensagem final é composta por message e, quando existir, complementada por detailedMessage.
Exceção de sucesso por mensagem: quando a mensagem contiver existem itens cadastrados com este id, considera sucesso mesmo que o retorno não esteja no código esperado.
Ao final do processamento, o registro é atualizado na fila de processamento com o retorno do Protheus (quando existir), a mensagem consolidada e a situação final. O tempo de processamento é registrado para acompanhamento operacional.
Encaminhamento em cenário de erro
Em cenários de falha (ausência de resposta, retorno inválido ou code diferente de S200), o registro permanece registrado na fila de processamento com detalhes do retorno e mensagem, permitindo acompanhamento e reprocessamento conforme necessidade operacional. Quando houver dependência de integração do cliente, o registro é registrado como suspenso até que a pendência seja resolvida.
Notificação
Fluxo do Processo
Critérios de Aceitação
| Processo | Subprocesso | Descrição | Situação esperada |
| Capturador | Captura cronológica e controle de posição | Ao consultar a view WOSK_SERVICO_ENVIA_PROTHEUS_OMNI com filtro por DATA_PARA_TRANSFERENCIA, ordenação ascendente e paginação por OFFSET/FETCH, deve manter a continuidade por posição persistida em wosk_monitor (evento, offset, chave_posicao, data_posicao, filtro). |
Posição atualizada em wosk_monitor e itens pendentes registrados para processamento assíncrono. |
| Capturador | Captura manual por pedido | Ao informar um cpedsite, deve consultar a origem filtrando por cpedsite, complementar itens e titulos e registrar o registro correspondente na fila. |
Registro pendente registrado para processamento, associado à chave cpedsite, com conteúdo completo do pedido. |
| Fila de Processamento | Consistência financeira do pedido | Ao processar um registro pendente na fila de processamento (serviço ProtheusPedidoOmni), deve normalizar campos numéricos, recalcular itens[].ndesconto e, quando a diferença entre totais estiver entre -0.3 e 0.3, ajustar itens[].nvalorliq e itens[].ndesconto no último registro com desconto. |
Payload enviado com totais coerentes e registro da fila atualizado com retorno e situação final. |
| Fila de Processamento | Integração e registro do resultado | Ao integrar com o Protheus (/rest/rtbomni/vendas), deve padronizar retorno para code/message, considerar sucesso apenas quando code = S200 (ou por exceção de mensagem) e registrar na fila de processamento o retorno, a mensagem consolidada, o tempo e a situação final. |
Registro da fila atualizado na fila de processamento com situação coerente (sucesso/erro/suspenso) e rastreabilidade do retorno e mensagem. |
| Fila de Processamento | Registro de de/para do pedido | Quando o retorno do Protheus contiver Pedido, deve registrar (quando inexistente) o relacionamento em OSK_DEPARA_PROTHEUS_PEDIDO_OMNI_MARKETPLACE com PEDIDO_LINX = cpedsite e PEDIDO_PROTHEUS = Pedido. |
Tabela OSK_DEPARA_PROTHEUS_PEDIDO_OMNI_MARKETPLACE contendo o de/para para auditoria e rastreio de integração. |

Nenhum comentário