ProtheusCancelamentoDocumentoEntrada (STATUS: DIAGRAMADO)
Documentação Técnica
| Nome do cliente | OSKLEN |
| Nome do projeto | Integração LINX → Protheus |
| Biblioteca | wosk_protheus_cancelamento_documento_entrada |
| Data | 02/03/2026 |
Histórico de Versões
| Data | Versão | Modificado por | Descrição da Mudança |
| 02/03/2026 | 1.0 | Maykon/Gustavo | Criação da documentação técnica do processo ProtheusCancelamentoDocumentoEntrada. |
Descrição
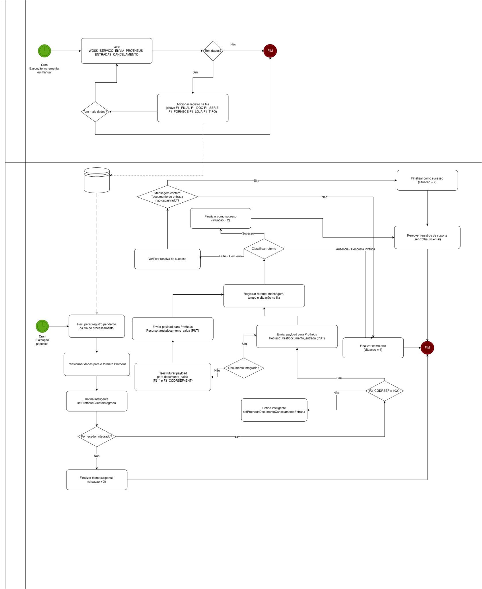
Este serviço organiza o envio de cancelamentos de documento de entrada do LINX para o Protheus, garantindo validações prévias e rastreabilidade do processamento.
Também controla a captura e o status para facilitar auditoria e correção em cenários de falha.
Capturador
Descrição Conceitual
O capturador consulta a origem de cancelamentos de entradas e registra itens pendentes para processamento assíncrono, mantendo controle de continuidade para evitar duplicidades e permitir retomada segura.
Na consulta principal, o uso de SELECT {{TOP}} limita a quantidade de registros por ciclo, conforme o conceito: Conceito Semáforo.
Também permite captura manual por uma ou mais chaves no padrão F1_FILIAL-F1_DOC-F1_SERIE-F1_FORNECE-F1_LOJA-F1_TIPO; para cada chave, consulta a mesma origem com filtros dinâmicos e registra o item correspondente para processamento.
Fonte
Origem consultada: view WOSK_SERVICO_ENVIA_PROTHEUS_ENTRADAS_CANCELAMENTO.
SELECT {{TOP}}
F1_FILIAL,
F1_DOC,
F1_SERIE,
F1_EMISSAO,
F1_FORNECE,
F1_LOJA,
F1_TIPO,
F1_ESPECIE,
F3_DTCANC,
F3_CODRSEF,
F3_PROTOC,
F1_CHVNFE,
EXCLUSAO,
DATA_PARA_TRANSFERENCIA
FROM
WOSK_SERVICO_ENVIA_PROTHEUS_ENTRADAS_CANCELAMENTO (NOLOCK)
WHERE
CAPTURADO_ISNAPP = 0
- Leitura (captura manual por chave): consulta a mesma origem aplicando
WHEREconstruído dinamicamente. A chave exige no mínimoF1_FILIAL-F1_DOC-F1_SERIE; os filtros deF1_FORNECEeF1_LOJAsó são incluídos quando presentes na chave.
SELECT
F1_FILIAL,
F1_DOC,
F1_SERIE,
F1_EMISSAO,
F1_FORNECE,
F1_LOJA,
F1_TIPO,
F1_ESPECIE,
F3_DTCANC,
F3_CODRSEF,
F3_PROTOC,
F1_CHVNFE,
EXCLUSAO,
DATA_PARA_TRANSFERENCIA
FROM
WOSK_SERVICO_ENVIA_PROTHEUS_ENTRADAS_CANCELAMENTO (NOLOCK)
WHERE
F1_FILIAL = '<F1_FILIAL>'
AND F1_DOC = '<F1_DOC>'
AND F1_SERIE = '<F1_SERIE>'
AND F1_FORNECE = '<F1_FORNECE (opcional)>'
AND F1_LOJA = '<F1_LOJA (opcional)>'
Operações com Dados
- Leitura (captura por critério de pendência): consulta a origem com filtro de pendência (
CAPTURADO_ISNAPP = 0), aplicando limite dinâmico via{{TOP}}.
- Persistência (controle de continuidade): grava/atualiza a posição de execução na tabela
wosk_monitor, incluindoevento,offset,filtro,chave_posicao,situacao,data_posicaoedata_iniciado. - Persistência (itens pendentes): registra os itens para processamento na fila de processamento (banco integrador), utilizando chave composta no padrão
F1_FILIAL-F1_DOC-F1_SERIE-F1_FORNECE-F1_LOJA-F1_TIPO.
Fila de Processamento
A fila recupera um registro pendente e utiliza o conteúdo do registro como base do payload de integração. Em seguida, aplica transformações obrigatórias de padronização e realiza a chamada ao Protheus.
Rotinas Inteligentes
Cliente Integrado: Antes de enviar o cancelamento ao Protheus, ao validar o vínculo do fornecedor (F1_LOJA-F1_FORNECE). Garante que o cancelamento seja encaminhado apenas para fornecedores reconhecidos no Protheus. Após confirmação de sucesso da integração, reinicia os processos que estão suspensos marcados com "ProtheusCliente" vinculados com o registro atual.
link: Cliente Integrado
Documento de Cancelamento de Entrada: Quando F3_CODRSEF for diferente de 102, antes de enviar o cancelamento ao Protheus. Garante consistência do documento de referência no Protheus para o cancelamento
link: Documento de Cancelamento de Entrada
Estruturação de Dados
| Campo no payload (Protheus) | Campo de origem |
F1_FILIAL |
F1_FILIAL |
F1_DOC |
F1_DOC |
F1_SERIE |
F1_SERIE |
F1_EMISSAO |
F1_EMISSAO |
F1_FORNECE |
F1_FORNECE |
F1_LOJA |
F1_LOJA |
F1_TIPO |
F1_TIPO |
F1_ESPECIE |
F1_ESPECIE |
F3_DTCANC |
F3_DTCANC |
F3_CODRSEF |
F3_CODRSEF |
F3_PROTOC |
F3_PROTOC |
F1_CHVNFE |
F1_CHVNFE |
Quando o documento de entrada ainda não estiver integrado e o fluxo exigir envio alternativo, o recurso pode ser trocado para cancelamento de documento de saída e o payload é reestruturado com mapeamento de campos:
| Campo no payload (Protheus) | Regra / origem |
F2_FILIAL |
F1_FILIAL |
F2_DOC |
F1_DOC |
F2_SERIE |
F1_SERIE |
F2_EMISSAO |
F1_EMISSAO |
F2_CLIENTE |
F1_FORNECE |
F2_LOJA |
F1_LOJA |
F2_TIPO |
F1_TIPO |
F2_ESPECIE |
F1_ESPECIE |
F3_DTCANC |
F3_DTCANC |
F3_CODRSEF |
fixo ENT |
F3_PROTOC |
F3_PROTOC |
F2_CHVNFE |
F1_CHVNFE |
Tratamento de Dados
Transformações aplicadas no payload antes do envio:
F3_CODRSEF: avaliado como numérico para decidir se a validação do documento de cancelamento será exigida (quando diferente de102).endpoint(recurso Protheus): definido comodocumento_entradapor padrão e trocado paradocumento_saidaquando o documento de entrada não estiver integrado e o fluxo indicar envio alternativo; nesse cenário, o payload é reestruturado para o conjuntoF2_*eF3_CODRSEFrecebe o valor fixoENT.tenantId(cabeçalho): formado a partir deF1_FILIALno padrão<primeiros 2 caracteres>,<F1_FILIAL>.chave(notificação): decomposta emF1_FILIAL,F1_DOC,F1_SERIE,F1_FORNECE,F1_LOJA,F1_TIPOpara apresentar os componentes do registro com falha.ERRO(notificação): se a mensagem contiver marcador de SQL Server, é extraído o trecho relevante a partir de[SQL Server]até antes deError :; se existir:, é mantido apenas o conteúdo após o primeiro:; sequências de quebra de linha (escapadas ou reais) são convertidas para quebra de linha padrão.data_adicionado,data(notificação): formatados parad/m/Y H:i:s.
Integração com o Protheus
- Chamada:
Requisição HTTP - Recurso:
documento_entradaoudocumento_saida(conforme regra do processo) - Método HTTP:
PUT - Cabeçalhos:
- tenantId:
"<UF>,<F1_FILIAL>"
- tenantId:
Exemplo de payload enviado (JSON):
{
"F1_FILIAL": "<F1_FILIAL>",
"F1_DOC": "<F1_DOC>",
"F1_SERIE": "<F1_SERIE>",
"F1_EMISSAO": "<F1_EMISSAO>",
"F1_FORNECE": "<F1_FORNECE>",
"F1_LOJA": "<F1_LOJA>",
"F1_TIPO": "<F1_TIPO>",
"F1_ESPECIE": "<F1_ESPECIE>",
"F3_DTCANC": "<F3_DTCANC>",
"F3_CODRSEF": "<F3_CODRSEF>",
"F3_PROTOC": "<F3_PROTOC>",
"F1_CHVNFE": "<F1_CHVNFE>"
}
Tratamento de retorno
- Sucesso: quando o retorno estiver decodificado e não houver indicador de erro, o registro é finalizado como integrado.
- Erro: quando houver exceção no fluxo, retorno ausente, retorno inválido ou indicador de erro, o registro é finalizado como erro com o retorno armazenado no campo de auditoria.
- Suspensão: quando a validação prévia do fornecedor não estiver atendida, o registro é marcado como suspenso e registra o tipo e a chave de suspensão para permitir retomada após correção do pré-requisito.
- Persistência de status: o registro é atualizado na fila de processamento, incluindo
mensagem, retorno decodificado, tempo de processamento e situação final. - Persistência de limpeza pós-sucesso: quando aplicável, são removidos registros de suporte nas tabelas
ProtheusDocumentoEntrada,ProtheusDocumentoEntradaPontual,ProtheusDevolucaoCupomFiscal,ProtheusDocumentoEntradaLog,ProtheusDocumentoEntradaBaseeProtheusDocumentoEntradaFull, utilizando chaves derivadas deF1_FILIAL,F1_DOC,F1_SERIE,F1_FORNECEeF1_LOJA.
Encaminhamento em cenário de erro
Quando o fornecedor ainda não estiver integrado no Protheus, o registro não segue para a integração de cancelamento. Ele é marcado como suspenso, armazenando o motivo e a chave de identificação (no padrão F1_LOJA-F1_FORNECE), permitindo retomar o processamento após a regularização do pré-requisito.
Notificação
Existe um mecanismo de notificação que identifica os itens com erro na fila de processamento, ordenando por data de processamento e enviando em um relatório a destinatários pré-definidos.
Fluxo do Processo
Critérios de Aceitação
| Processo | Subprocesso | Descrição | Situação esperada |
| Capturador | Captura e continuidade | Ao consultar a origem WOSK_SERVICO_ENVIA_PROTHEUS_ENTRADAS_CANCELAMENTO com CAPTURADO_ISNAPP = 0 e limite via SELECT {{TOP}}, deve atualizar a posição de execução em wosk_monitor (offset, chave e datas), evitando duplicidades. |
Posição persistida em wosk_monitor e registros novos registrados na fila de processamento com chave consistente. |
| Capturador | Captura manual por chave | Ao informar uma ou mais chaves com pelo menos F1_FILIAL-F1_DOC-F1_SERIE, deve consultar a origem com WHERE dinâmico (incluindo F1_FORNECE/F1_LOJA quando presentes) e registrar os registros correspondentes para processamento. |
Registros pendentes registrados na fila de processamento para o serviço ProtheusCancelamentoDocumentoEntrada. |
| Fila de Processamento | Validações e integração | Ao processar um registro pendente do serviço ProtheusCancelamentoDocumentoEntrada, deve validar o pré-requisito do fornecedor (F1_LOJA-F1_FORNECE), decidir o recurso (documento_entrada ou documento_saida) e enviar ao Protheus via PUT com cabeçalho tenantId no padrão <UF>,<F1_FILIAL>. |
Fila de processamento atualizado com situação final coerente: sucesso, suspenso ou erro, com mensagem e retorno armazenados. |
| Fila de Processamento | Resalva de sucesso | Se o Protheus responder erro com mensagem contendo documento de entrada nao cadastrado, deve tratar o registro como sucesso e registrar a mensagem de resalva definida no processo. |
Registro finalizado como sucesso na fila de processamento, com mensagem de resalva persistida. |

Nenhum comentário