ProtheusCliente (STATUS: DIAGRAMADO)
Documentação Técnica
| Nome do cliente | OSKLEN |
| Nome do projeto | Integração LINX → Protheus |
| Biblioteca | wosk_protheus_cliente |
| Data | 26/02/2026 |
Histórico de Versões
| Data | Versão | Modificado por | Descrição da Mudança |
| 26/02/2026 | 1.0 | Maykon/Gustavo | Criação da documentação técnica do processo ProtheusCliente. |
Descrição
Este serviço organiza a integração de cadastros de clientes do LINX para o Protheus, mantendo rastreabilidade do processamento e do retorno da integração.
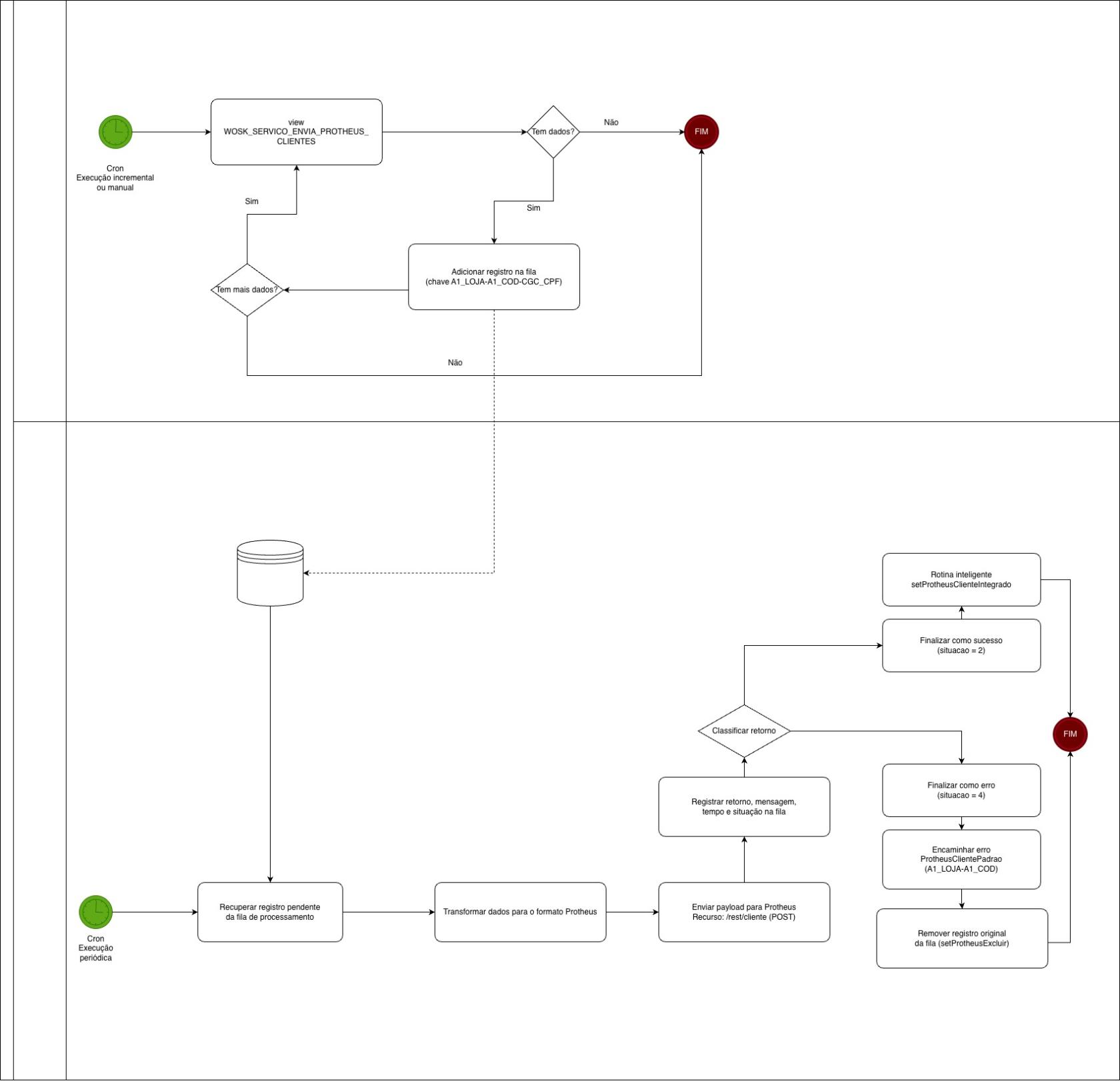
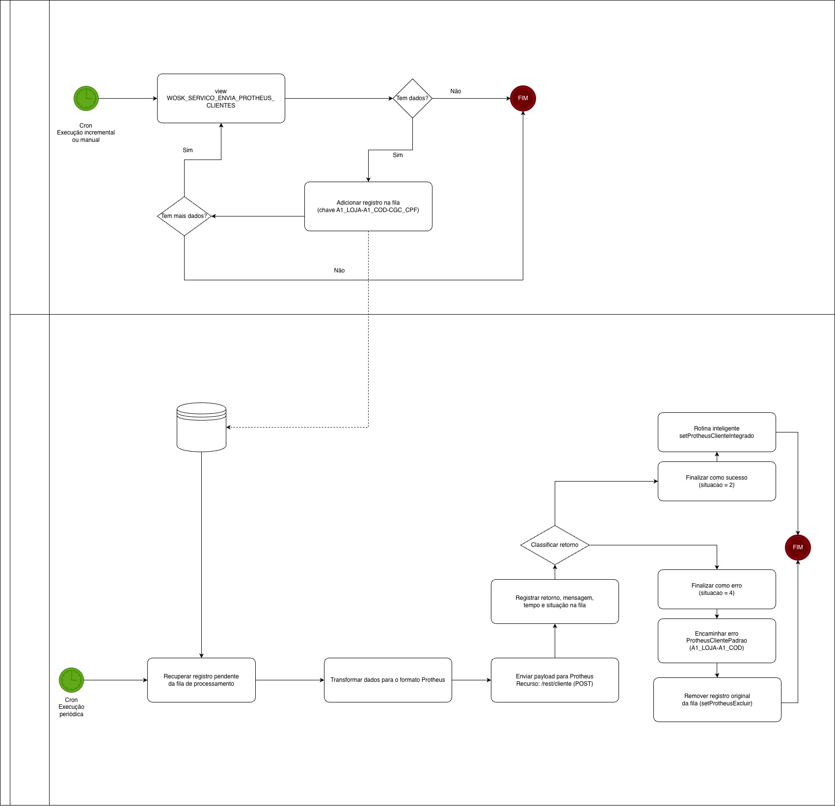
Capturador
O capturador recupera clientes a partir da fonte WOSK_SERVICO_ENVIA_PROTHEUS_CLIENTES e também permite captura manual por chave, garantindo validação do formato e previsibilidade do fluxo. No processo incremental, os registros são filtrados e ordenados por DATA_PARA_TRANSFERENCIA e paginados, permitindo continuidade pela posição registrada.
Esse fluxo caracteriza processamento cronológico, a partir do campo DATA_PARA_TRANSFERENCIA. Conceito Cronológico.
Fonte
Consulta principal:
SELECT
A1_COD,
A1_LOJA,
CGC_CPF,
NOME,
PESSOA,
NOME_REDUZ,
ENDERECO,
BAIRRO,
COMPLEMENTO,
TIPO,
UF,
COD_MUNICIPIO_IBGE,
CEP,
DDI,
DDD,
TELEFONE,
CONTATO,
A1_PFISICA,
A1_INSCR,
INSC_MUNICIPAL,
DATA_NASC,
EMAIL,
COD_PAIS_SISCOMEX,
COD_PAIS_BC,
A1_CONTA,
A1_CONTRIB,
A1_TPESSOA,
A1_SUFRAMA,
A1_CALCSUF,
A1_CODMUN,
STATUS,
DATA_PARA_TRANSFERENCIA
FROM
WOSK_SERVICO_ENVIA_PROTHEUS_CLIENTES
WHERE
DATA_PARA_TRANSFERENCIA >= '<DATA_PARA_TRANSFERENCIA>'
ORDER BY
DATA_PARA_TRANSFERENCIA ASC
OFFSET <OFFSET> ROWS FETCH NEXT <LIMITE> ROWS ONLY
Consulta de captura manual (WHERE construído dinamicamente a partir da chave):
SELECT
A1_COD,
A1_LOJA,
CGC_CPF,
NOME,
PESSOA,
NOME_REDUZ,
ENDERECO,
BAIRRO,
COMPLEMENTO,
TIPO,
UF,
COD_MUNICIPIO_IBGE,
CEP,
DDI,
DDD,
TELEFONE,
CONTATO,
A1_PFISICA,
A1_INSCR,
INSC_MUNICIPAL,
DATA_NASC,
EMAIL,
COD_PAIS_SISCOMEX,
COD_PAIS_BC,
A1_CONTA,
A1_CONTRIB,
A1_TPESSOA,
A1_SUFRAMA,
A1_CALCSUF,
A1_CODMUN,
STATUS,
DATA_PARA_TRANSFERENCIA
FROM
WOSK_SERVICO_ENVIA_PROTHEUS_CLIENTES
WHERE
A1_LOJA = '<A1_LOJA>'
AND A1_COD = '<A1_COD>'
AND CGC_CPF = '<CGC_CPF (opcional)>'
Operações com Dados
Entrada de dados: registros vindos de WOSK_SERVICO_ENVIA_PROTHEUS_CLIENTES.
Validação (captura manual): exige chave no padrão A1_LOJA-A1_COD ou A1_LOJA-A1_COD-CGC_CPF; em formato inválido, o processo é interrompido com erro de chave inválida.
Persistência (fila): para cada registro capturado é gravado um registro na fila de processamento para processamento posterior, usando o serviço ProtheusCliente e chave no padrão A1_LOJA-A1_COD-CGC_CPF.
Persistência (continuidade): a posição do capturador (índices como offset, chave_posicao, data_posicao, filtro, situacao) é atualizada ao longo do fluxo para permitir retomada controlada.
Fila de Processamento
A fila recupera um registro pendente e utiliza o conteúdo do registro como base do payload de integração. Em seguida, aplica transformações obrigatórias de padronização e realiza a chamada ao Protheus.
Estruturação de Dados
| Campo no payload | Origem no registro capturado |
A1_COD |
A1_COD |
A1_LOJA |
A1_LOJA |
A1_CGC |
CGC_CPF |
A1_NOME |
NOME |
A1_PESSOA |
PESSOA |
A1_NREDUZ |
NOME_REDUZ |
A1_END |
ENDERECO |
A1_BAIRRO |
BAIRRO |
A1_COMPLEM |
COMPLEMENTO |
A1_TIPO |
TIPO |
A1_EST |
UF |
A1_COD_MUN |
COD_MUNICIPIO_IBGE |
A1_CEP |
CEP |
A1_DDI |
DDI |
A1_DDD |
DDD |
A1_TEL |
TELEFONE |
A1_CONTATO |
CONTATO |
A1_PFISICA |
A1_PFISICA |
A1_INSCR |
A1_INSCR |
A1_INSCRM |
INSC_MUNICIPAL |
A1_DTNASC |
DATA_NASC |
A1_EMAIL |
EMAIL |
A1_PAIS |
COD_PAIS_SISCOMEX |
A1_CODPAIS |
COD_PAIS_BC |
A1_CONTA |
A1_CONTA |
A1_CONTRIB |
A1_CONTRIB |
A1_TPESSOA |
A1_TPESSOA |
A1_SUFRAMA |
A1_SUFRAMA |
A1_CALCSUF |
A1_CALCSUF |
A1_CODMUN |
A1_CODMUN |
A1_MSBLQL |
STATUS |
Tratamento de Dados
Transformações aplicadas no payload antes do envio:
A1_NOME,A1_NREDUZ: remove o caractere|e remove acentuação.A1_END,A1_BAIRRO,A1_CONTATO: remove acentuação.A1_CODPAIS: converte para numérico e preenche à esquerda com0até 5 dígitos.
Integração com o Protheus
- Chamada:
Requisição HTTP - Recurso:
/rest/cliente - Método:
POST - Cabeçalhos:
tenantId:01,01SD0001
{
"A1_COD": "<A1_COD>",
"A1_LOJA": "<A1_LOJA>",
"A1_CGC": "<CGC_CPF>",
"A1_NOME": "<NOME>",
"A1_PESSOA": "<PESSOA>",
"A1_NREDUZ": "<NOME_REDUZ>",
"A1_END": "<ENDERECO>",
"A1_BAIRRO": "<BAIRRO>",
"A1_COMPLEM": "<COMPLEMENTO>",
"A1_TIPO": "<TIPO>",
"A1_EST": "<UF>",
"A1_COD_MUN": "<COD_MUNICIPIO_IBGE>",
"A1_CEP": "<CEP>",
"A1_DDI": "<DDI>",
"A1_DDD": "<DDD>",
"A1_TEL": "<TELEFONE>",
"A1_CONTATO": "<CONTATO>",
"A1_PFISICA": "<A1_PFISICA>",
"A1_INSCR": "<A1_INSCR>",
"A1_INSCRM": "<INSC_MUNICIPAL>",
"A1_DTNASC": "<DATA_NASC>",
"A1_EMAIL": "<EMAIL>",
"A1_PAIS": "<COD_PAIS_SISCOMEX>",
"A1_CODPAIS": "<COD_PAIS_BC>",
"A1_CONTA": "<A1_CONTA>",
"A1_CONTRIB": "<A1_CONTRIB>",
"A1_TPESSOA": "<A1_TPESSOA>",
"A1_SUFRAMA": "<A1_SUFRAMA>",
"A1_CALCSUF": "<A1_CALCSUF>",
"A1_CODMUN": "<A1_CODMUN>",
"A1_MSBLQL": "<STATUS>"
}
Tratamento de retorno
Ausência de resposta: Se não houver retorno, o item é finalizado com erro e a mensagem indica falta de resposta.
Resposta inválida/inesperada: Se o retorno não for um objeto com o campo Mensagem, o item é finalizado com erro e a mensagem indica falha na decodificação.
Falha: Quando o retorno traz Mensagem igual a ERRO ou quando existe o campo code, o item é marcado como erro.
Sucesso: Quando não há indicador de erro, o processo registra o cliente como integrado e grava o retorno na fila.
Encaminhamento em cenário de erro
Em erro no retorno do Protheus, o fluxo aciona uma captura alternativa do cliente pelo serviço ProtheusClientePadrao para a chave A1_LOJA-A1_COD e valida a existência do registro alternativo na fila de processamento; Se for capturado, ou já existir, remove o registro atual para evitar duplicidade.
Rotinas Inteligentes
setProtheusClienteIntegrado: após confirmação de sucesso da integração, reinicia os processos que estão suspensos marcados com "ProtheusCliente" vinculados com o registro atual.
link: Cliente Integrado
Notificação
Fluxo do Processo
Critérios de Aceitação
| Processo | Subprocesso | Descrição | Situação esperada |
| Capturador | Captura e enfileiramento | Ao recuperar clientes em WOSK_SERVICO_ENVIA_PROTHEUS_CLIENTES e gerar a chave A1_LOJA-A1_COD-CGC_CPF, deve registrar um registro por cliente na fila de processamento para o serviço ProtheusCliente. |
registros pendentes persistidos nafila de processamento com chave consistente e prontos para processamento. |
| Fila de Processamento | Integração com Protheus | Ao processar um registro pendente, deve estruturar o payload conforme estrutura definida, aplicar as transformações necessárias e chamar o recurso /rest/cliente no Protheus via POST com o cabeçalho tenantId. |
Em sucesso, registro finaliza com sucesso e o cliente é marcado como integrado; em erro, registro finaliza com mensagem registrada. |

Nenhum comentário