ProtheusDocumentoSaidaLojaFull (STATUS: FINALIZADO)
Documentação Técnica
| Nome do cliente | OSKLEN |
| Nome do projeto | Integração LINX → Protheus |
| Biblioteca | wosk_protheus_documento_saida_loja_full |
| Data | 03/03/2026 |
Histórico de Versões
| Data | Versão | Modificado por | Descrição da Mudança |
| 03/03/2026 | 1.0 | Maykon/Gustavo | Criação da documentação técnica do processo ProtheusDocumentoSaidaLojaFull. |
Descrição
Este serviço integra documentos de saída de loja (full) do LINX para o Protheus, garantindo que cada documento seja identificado, preparado e encaminhado para envio.
Capturador
Descrição Conceitual
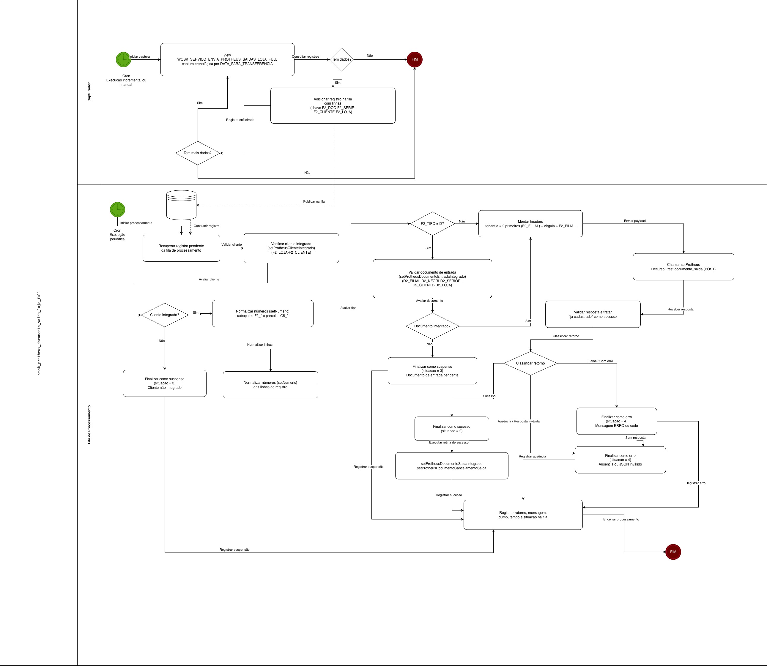
Captura documentos de saída de loja a partir da view WOSK_SERVICO_ENVIA_PROTHEUS_SAIDAS_LOJA_FULL e encaminha cada documento (com seus registros) para processamento assíncrono. A captura suporta processamento cronológico (ordenação e paginação por data), e também permite captura manual por chave no padrão F2_DOC-F2_SERIE-F2_CLIENTE-F2_LOJA.
A origem dos dados é a view WOSK_SERVICO_ENVIA_PROTHEUS_SAIDAS_LOJA_FULL, consultada com projeção predefinida. O filtro WHERE DATA_PARA_TRANSFERENCIA >= ... e a ordenação por DATA_PARA_TRANSFERENCIA ASC com OFFSET/FETCH NEXT são aplicados na captura automática. Para cada registro retornado, os registros são obtidos da view WOSK_SERVICO_ENVIA_PROTHEUS_SAIDAS_LOJA_ITEM_FULL e o documento é registrado na fila de processamento.
Fonte
Consulta principal: view WOSK_SERVICO_ENVIA_PROTHEUS_SAIDAS_LOJA_FULL.
Itens: view WOSK_SERVICO_ENVIA_PROTHEUS_SAIDAS_LOJA_ITEM_FULL.
Operações com Dados
Processamento cronológico, a partir do campo DATA_PARA_TRANSFERENCIA: a captura consulta registros com filtro por DATA_PARA_TRANSFERENCIA, ordena por DATA_PARA_TRANSFERENCIA ASC e pagina com OFFSET/FETCH NEXT.
link: Conceito Cronológico
Consulta base da fonte (projeção completa):
SELECT
TEMP_FILIAL,
TEMP_NF_SAIDA,
TEMP_SERIE_NF,
F2_FILIAL,
F2_DOC,
F2_SERIE,
F2_CLIENTE,
F2_LOJA,
F2_TIPOCLI,
F2_EST,
F2_DUPL,
F2_EMISSAO,
F2_DTDIGIT,
F2_ESPECIE,
F2_TIPO,
F2_COND,
F2_XNATOPE,
F2_XCANAL,
F2_XNATUR,
F2_TPFRETE,
F2_VALMERC,
F2_VALBRUT,
F2_FRETE,
F2_SEGURO,
F2_DESPESA,
F2_DESCONT,
F2_VALFAT,
F2_PREFIXO,
F2_VALICM,
F2_BASEICM,
F2_ICMFRETE,
F2_VALIPI,
F2_BASEIPI,
F2_ICMSRET,
F2_BRICMS,
F2_BASIMP6,
F2_BASIMP5,
F2_VALIMP6,
F2_VALIMP5,
F2_BASFECP,
F2_BSFCCMP,
F2_BSFCPST,
F2_BASEPS3,
F2_VALPS3,
F2_BASECF3,
F2_VALCF3,
F2_MOEDA,
F2_NFORI,
F2_SERIORI,
F2_UFDEST,
F2_UFORIG,
F2_ESPECI1,
F2_VOLUME1,
F2_PLIQUI,
F2_PBRUTO,
F2_TRANSP,
F2_SDOC,
F2_CHVNFE,
F1_DAUTNFE,
F1_HAUTNFE,
F1_PROTOC,
C5_PARC1,
C5_PARC2,
C5_PARC3,
C5_PARC4,
C5_PARC5,
C5_PARC6,
C5_PARC7,
C5_PARC8,
C5_PARC9,
C5_PARC10,
C5_PARC11,
C5_PARC12,
C5_DATA1,
C5_DATA2,
C5_DATA3,
C5_DATA4,
C5_DATA5,
C5_DATA6,
C5_DATA7,
C5_DATA8,
C5_DATA9,
C5_DATA10,
C5_DATA11,
C5_DATA12,
F3_DTCANC,
F3_CODRSEF,
CREPROCESSA,
F2_XCODREP,
F2_XCNPJRE,
F2_XMARCA,
DATA_PARA_TRANSFERENCIA
FROM
WOSK_SERVICO_ENVIA_PROTHEUS_SAIDAS_LOJA_FULL (NOLOCK)
Consulta cronológica por lote (string dinâmica):
SELECT ... FROM WOSK_SERVICO_ENVIA_PROTHEUS_SAIDAS_LOJA_FULL (NOLOCK)
WHERE
DATA_PARA_TRANSFERENCIA >= '{DATA_PARA_TRANSFERENCIA}'
ORDER BY
DATA_PARA_TRANSFERENCIA ASC
OFFSET
{OFFSET} ROWS
FETCH NEXT
{TOP} ROWS ONLY
Consulta de itens do documento:
SELECT
D2_FILIAL,
D2_ITEM,
D2_COD,
D2_TP,
D2_UM,
D2_LOCAL,
D2_QUANT,
D2_PRCVEN,
D2_PRUNIT,
D2_TOTAL,
D2_DESC,
D2_DESCON,
D2_SEGURO,
D2_VALFRE,
D2_DESPESA,
D2_VALBRUT,
D2_EMISSAO,
D2_DTDIGIT,
D2_DOC,
D2_SERIE,
D2_SDOC,
D2_TIPO,
D2_ESPECIE,
D2_CLIENTE,
D2_LOJA,
D2_EST,
D2_CLASFIS,
D2_TES,
D2_CF,
D2_BASEIPI,
D2_IPI,
D2_VALIPI,
D2_BASEICM,
D2_PICM,
D2_VALICM,
D2_BASFECP,
D2_ALQFECP,
D2_VALFECP,
D2_BRICMS,
D2_ALIQSOL,
D2_MARGEM,
D2_ICMSRET,
D2_BSFCPST,
D2_ALFCPST,
D2_VFECPST,
D2_BASIMP5,
D2_ALQIMP5,
D2_VALIMP5,
D2_BASIMP6,
D2_ALQIMP6,
D2_VALIMP6,
D2_BASEPS3,
D2_ALIQPS3,
D2_VALPS3,
D2_BASECF3,
D2_ALIQCF3,
D2_VALCF3,
D2_DESCZFP,
D2_DESCZFC,
D2_BASEDES,
D2_ALIQCMP,
D2_PDORI,
D2_PDDES,
D2_PDIFAL,
D2_BSFCCMP,
D2_ALFCCMP,
D2_VFCPDIF,
D2_CC,
D2_CONTA,
D2_PESO,
D2_ESTOQUE,
D2_NFORI,
D2_SERIORI,
D2_ITEMORI,
D2_XPRMDPR,
D2_XALIQBA,
D2_ORIGLAN,
D2_OP,
D2_XPDWISE,
D2_XPDLINX,
D2_XCOLEC,
D2_XCOLDE,
DATA_PARA_TRANSFERENCIA
FROM
WOSK_SERVICO_ENVIA_PROTHEUS_SAIDAS_LOJA_ITEM_FULL (NOLOCK)
WHERE
D2_FILIAL = '{F2_FILIAL}'
AND D2_DOC = '{F2_DOC}'
AND D2_SERIE = '{F2_SERIE}'
AND D2_CLIENTE = '{F2_CLIENTE}'
AND D2_LOJA = '{F2_LOJA}'
Captura manual: o filtro WHERE é montado dinamicamente a partir da chave, restringindo por F2_DOC, F2_SERIE, F2_CLIENTE e F2_LOJA. Chave inválida quando count(chave) < 4.
Fila de Processamento
A fila recupera um registro pendente e utiliza o conteúdo do registro como base do payload de integração. Em seguida, aplica transformações obrigatórias de padronização e realiza a chamada ao Protheus.
Antes do envio, valida a integração prévia do cliente (F2_LOJA-F2_CLIENTE); quando o documento é de devolução (F2_TIPO = D), valida também a integração dos documentos de entrada de origem montados por registro (D2_FILIAL-D2_NFORI-D2_SERIORI-D2_CLIENTE-D2_LOJA). Em falha, o registro é marcado como suspenso por dependência. Em sucesso, aciona as rotinas inteligentes Documento de Saida Integrado e Documento de Cancelamento de Saida. Ao final, registra o retorno e a situação na tabela de fila.
Estruturação de Dados
| Campo no payload | Campo de origem |
F2_FILIAL |
F2_FILIAL |
F2_DOC |
F2_DOC |
F2_SERIE |
F2_SERIE |
F2_CLIENTE |
F2_CLIENTE |
F2_LOJA |
F2_LOJA |
F2_TIPOCLI |
F2_TIPOCLI |
F2_EST |
F2_EST |
F2_DUPL |
F2_DUPL |
F2_EMISSAO |
F2_EMISSAO |
F2_DTDIGIT |
F2_DTDIGIT |
F2_ESPECIE |
F2_ESPECIE |
F2_TIPO |
F2_TIPO |
F2_COND |
F2_COND |
F2_XNATOPE |
F2_XNATOPE |
F2_XCANAL |
F2_XCANAL |
F2_XNATUR |
F2_XNATUR |
F2_TPFRETE |
F2_TPFRETE |
F2_VALMERC |
F2_VALMERC |
F2_VALBRUT |
F2_VALBRUT |
F2_FRETE |
F2_FRETE |
F2_SEGURO |
F2_SEGURO |
F2_DESPESA |
F2_DESPESA |
F2_DESCONT |
F2_DESCONT |
F2_VALFAT |
F2_VALFAT |
F2_PREFIXO |
F2_PREFIXO |
F2_VALICM |
F2_VALICM |
F2_BASEICM |
F2_BASEICM |
F2_ICMFRET |
F2_ICMFRETE |
F2_VALIPI |
F2_VALIPI |
F2_BASEIPI |
F2_BASEIPI |
F2_ICMSRET |
F2_ICMSRET |
F2_BRICMS |
F2_BRICMS |
F2_BASIMP5 |
F2_BASIMP5 |
F2_BASIMP6 |
F2_BASIMP6 |
F2_VALIMP5 |
F2_VALIMP5 |
F2_VALIMP6 |
F2_VALIMP6 |
F2_BASFECP |
F2_BASFECP |
F2_BSFCCMP |
F2_BSFCCMP |
F2_BSFCPST |
F2_BSFCPST |
F2_BASEPS3 |
F2_BASEPS3 |
F2_VALPS3 |
F2_VALPS3 |
F2_BASECF3 |
F2_BASECF3 |
F2_VALCF3 |
F2_VALCF3 |
F2_MOEDA |
F2_MOEDA |
F2_NFORI |
F2_NFORI |
F2_SERIORI |
F2_SERIORI |
F2_UFDEST |
F2_UFDEST |
F2_UFORIG |
F2_UFORIG |
F2_ESPECI1 |
F2_ESPECI1 |
F2_VOLUME1 |
F2_VOLUME1 |
F2_PLIQUI |
F2_PLIQUI |
F2_PBRUTO |
F2_PBRUTO |
F2_TRANSP |
F2_TRANSP |
F2_SDOC |
F2_SDOC |
F2_CHVNFE |
F2_CHVNFE |
F2_DAUTNFE |
F1_DAUTNFE |
F2_HAUTNFE |
F1_HAUTNFE |
F2_XVENPRE |
F2_XVENPRE |
F3_PROTOC |
F1_PROTOC |
C5_PARC1 |
C5_PARC1 |
C5_PARC2 |
C5_PARC2 |
C5_PARC3 |
C5_PARC3 |
C5_PARC4 |
C5_PARC4 |
C5_PARC5 |
C5_PARC5 |
C5_PARC6 |
C5_PARC6 |
C5_PARC7 |
C5_PARC7 |
C5_PARC8 |
C5_PARC8 |
C5_PARC9 |
C5_PARC9 |
C5_PARC10 |
C5_PARC10 |
C5_PARC11 |
C5_PARC11 |
C5_PARC12 |
C5_PARC12 |
C5_DATA1 |
C5_DATA1 |
C5_DATA2 |
C5_DATA2 |
C5_DATA3 |
C5_DATA3 |
C5_DATA4 |
C5_DATA4 |
C5_DATA5 |
C5_DATA5 |
C5_DATA6 |
C5_DATA6 |
C5_DATA7 |
C5_DATA7 |
C5_DATA8 |
C5_DATA8 |
C5_DATA9 |
C5_DATA9 |
C5_DATA10 |
C5_DATA10 |
C5_DATA11 |
C5_DATA11 |
C5_DATA12 |
C5_DATA12 |
F3_DTCANC |
F3_DTCANC |
F3_CODRSEF |
F3_CODRSEF |
CREPROCESSA |
CREPROCESSA |
F2_XCODREP |
F2_XCODREP |
F2_XCNPJRE |
F2_XCNPJRE |
F2_XMARCA |
F2_XMARCA |
ITENS
| Campo no payload | Campo de origem |
D2_FILIAL |
D2_FILIAL |
D2_ITEM |
D2_ITEM |
D2_COD |
D2_COD |
D2_TP |
D2_TP |
D2_UM |
D2_UM |
D2_LOCAL |
D2_LOCAL |
D2_QUANT |
D2_QUANT |
D2_PRCVEN |
D2_PRCVEN |
D2_PRUNIT |
D2_PRUNIT |
D2_TOTAL |
D2_TOTAL |
D2_DESC |
D2_DESC |
D2_DESCON |
D2_DESCON |
D2_SEGURO |
D2_SEGURO |
D2_VALFRE |
D2_VALFRE |
D2_DESPESA |
D2_DESPESA |
D2_VALBRUT |
D2_VALBRUT |
D2_EMISSAO |
D2_EMISSAO |
D2_DTDIGIT |
D2_DTDIGIT |
D2_DOC |
D2_DOC |
D2_SERIE |
D2_SERIE |
D2_SDOC |
D2_SDOC |
D2_TIPO |
D2_TIPO |
D2_ESPECIE |
D2_ESPECIE |
D2_CLIENTE |
D2_CLIENTE |
D2_LOJA |
D2_LOJA |
D2_EST |
D2_EST |
D2_CLASFIS |
D2_CLASFIS |
D2_TES |
D2_TES |
D2_CF |
D2_CF |
D2_BASEIPI |
D2_BASEIPI |
D2_IPI |
D2_IPI |
D2_VALIPI |
D2_VALIPI |
D2_BASEICM |
D2_BASEICM |
D2_PICM |
D2_PICM |
D2_VALICM |
D2_VALICM |
D2_BASFECP |
D2_BASFECP |
D2_ALQFECP |
D2_ALQFECP |
D2_VALFECP |
D2_VALFECP |
D2_BRICMS |
D2_BRICMS |
D2_ALIQSOL |
D2_ALIQSOL |
D2_MARGEM |
D2_MARGEM |
D2_ICMSRET |
D2_ICMSRET |
D2_BSFCPST |
D2_BSFCPST |
D2_ALFCPST |
D2_ALFCPST |
D2_VFECPST |
D2_VFECPST |
D2_BASIMP5 |
D2_BASIMP5 |
D2_ALQIMP5 |
D2_ALQIMP5 |
D2_VALIMP5 |
D2_VALIMP5 |
D2_BASIMP6 |
D2_BASIMP6 |
D2_ALQIMP6 |
D2_ALQIMP6 |
D2_VALIMP6 |
D2_VALIMP6 |
D2_BASEPS3 |
D2_BASEPS3 |
D2_ALIQPS3 |
D2_ALIQPS3 |
D2_VALPS3 |
D2_VALPS3 |
D2_BASECF3 |
D2_BASECF3 |
D2_ALIQCF3 |
D2_ALIQCF3 |
D2_VALCF3 |
D2_VALCF3 |
D2_DESCZFP |
D2_DESCZFP |
D2_DESCZFC |
D2_DESCZFC |
D2_BASEDES |
D2_BASEDES |
D2_ALIQCMP |
D2_ALIQCMP |
D2_PDORI |
D2_PDORI |
D2_PDDES |
D2_PDDES |
D2_DIFAL |
D2_PDIFAL |
D2_BSFCCMP |
D2_BSFCCMP |
D2_ALFCCMP |
D2_ALFCCMP |
D2_VFCPDIF |
D2_VFCPDIF |
D2_CCUSTO |
D2_CC |
D2_CONTA |
D2_CONTA |
D2_PESO |
D2_PESO |
D2_ESTOQUE |
D2_ESTOQUE |
D2_NFORI |
D2_NFORI |
D2_SERIORI |
D2_SERIORI |
D2_ITEMORI |
D2_ITEMORI |
D2_XPRMDPR |
D2_XPRMDPR |
D2_XALIQBA |
D2_XALIQBA |
D2_ORIGLAN |
D2_ORIGLAN |
D2_OP |
D2_OP |
D2_XPDWISE |
D2_XPDWISE |
D2_XPDLINX |
D2_XPDLINX |
D2_XCOLEC |
D2_XCOLEC |
D2_XCOLDE |
D2_XCOLDE |
Tratamento de Dados
Antes do envio ao Protheus, o payload passa por validações e padronizações obrigatórias.
F2_CLIENTE, F2_LOJA: exige confirmação de integração prévia do cliente via rotina inteligente; em caso de falha, o registro é marcado como suspenso por dependência (suspensaoTipo = ProtheusCliente, suspensaoChave = F2_LOJA-F2_CLIENTE).
F2_TIPO: quando igual a D (devolução), valida a integração prévia dos documentos de entrada de origem, montados por registro (D2_FILIAL-D2_NFORI-D2_SERIORI-D2_CLIENTE-D2_LOJA); em caso de falha, o registro é marcado como suspenso (suspensaoTipo = ProtheusDocumentoEntrada).
F2_VALMERC, F2_VALBRUT, F2_FRETE, F2_DESPESA, F2_SEGURO, F2_DESCONT, F2_VALFAT, F2_VALICM, F2_BASEICM, F2_ICMFRET, F2_VALIPI, F2_BASEIPI, F2_ICMSRET, F2_BRICMS, F2_BASIMP5, F2_VALIMP5, F2_BASIMP6, F2_VALIMP6, F2_BASFECP, F2_BSFCCMP, F2_BSFCPST, F2_BASEPS3, F2_VALPS3, F2_BASECF3, F2_VALCF3, F2_MOEDA, F2_VOLUME1, F2_PLIQUI, F2_PBRUTO, C5_PARC1, C5_PARC2, C5_PARC3, C5_PARC4, C5_PARC5, C5_PARC6, C5_PARC7, C5_PARC8, C5_PARC9, C5_PARC10, C5_PARC11, C5_PARC12: normalizados conforme o padrão do setNumeric(...).
D2_QUANT: normalizado com 3 casas decimais (setNumeric(..., 3, false)).
D2_PRCVEN, D2_PRUNIT: normalizados com 5 casas decimais (setNumeric(..., 5, false)).
D2_TOTAL, D2_DESC, D2_DESCON, D2_SEGURO, D2_VALFRE, D2_DESPESA, D2_VALBRUT, D2_BASEIPI, D2_IPI, D2_VALIPI, D2_BASEICM, D2_PICM, D2_VALICM, D2_BASFECP, D2_ALQFECP, D2_VALFECP, D2_BRICMS, D2_ALIQSOL, D2_MARGEM, D2_ICMSRET, D2_BSFCPST, D2_ALFCPST, D2_VFECPST, D2_BASIMP5, D2_ALQIMP5, D2_VALIMP5, D2_BASIMP6, D2_ALQIMP6, D2_VALIMP6, D2_BASEPS3, D2_ALIQPS3, D2_VALPS3, D2_BASECF3, D2_ALIQCF3, D2_VALCF3, D2_DESCZFP, D2_DESCZFC, D2_BASEDES, D2_ALIQCMP, D2_PDORI, D2_PDDES, D2_DIFAL, D2_BSFCCMP, D2_ALFCCMP, D2_VFCPDIF, D2_PESO, D2_XPRMDPR, D2_XALIQBA: normalizados conforme o padrão do setNumeric(...).
Integração com o Protheus
Chamada de integração com o Protheus
- Chamada:
Requisição HTTP - Recurso:
/rest/documento_saida - Método HTTP:
POST - Cabeçalhos:
-tenantId:<primeiros 2 caracteres de F2_FILIAL>,<F2_FILIAL>
Exemplo de payload enviado
{
"F2_FILIAL": "",
"F2_DOC": "",
"F2_SERIE": "",
"F2_CLIENTE": "",
"F2_LOJA": "",
"F2_TIPOCLI": "",
"F2_EST": "",
"F2_DUPL": "",
"F2_EMISSAO": "",
"F2_DTDIGIT": "",
"F2_ESPECIE": "",
"F2_TIPO": "",
"F2_COND": "",
"F2_XNATOPE": "",
"F2_XCANAL": "",
"F2_XNATUR": "",
"F2_TPFRETE": "",
"F2_VALMERC": 0,
"F2_VALBRUT": 0,
"F2_FRETE": 0,
"F2_SEGURO": 0,
"F2_DESPESA": 0,
"F2_DESCONT": 0,
"F2_VALFAT": 0,
"F2_PREFIXO": "",
"F2_VALICM": 0,
"F2_BASEICM": 0,
"F2_ICMFRET": 0,
"F2_VALIPI": 0,
"F2_BASEIPI": 0,
"F2_ICMSRET": 0,
"F2_BRICMS": 0,
"F2_BASIMP5": 0,
"F2_BASIMP6": 0,
"F2_VALIMP5": 0,
"F2_VALIMP6": 0,
"F2_BASFECP": 0,
"F2_BSFCCMP": 0,
"F2_BSFCPST": 0,
"F2_BASEPS3": 0,
"F2_VALPS3": 0,
"F2_BASECF3": 0,
"F2_VALCF3": 0,
"F2_MOEDA": 0,
"F2_NFORI": "",
"F2_SERIORI": "",
"F2_UFDEST": "",
"F2_UFORIG": "",
"F2_ESPECI1": "",
"F2_VOLUME1": 0,
"F2_PLIQUI": 0,
"F2_PBRUTO": 0,
"F2_TRANSP": "",
"F2_SDOC": "",
"F2_CHVNFE": "",
"F2_DAUTNFE": "",
"F2_HAUTNFE": "",
"F2_XVENPRE": "",
"F3_PROTOC": "",
"C5_PARC1": 0,
"C5_PARC2": 0,
"C5_PARC3": 0,
"C5_PARC4": 0,
"C5_PARC5": 0,
"C5_PARC6": 0,
"C5_PARC7": 0,
"C5_PARC8": 0,
"C5_PARC9": 0,
"C5_PARC10": 0,
"C5_PARC11": 0,
"C5_PARC12": 0,
"C5_DATA1": "",
"C5_DATA2": "",
"C5_DATA3": "",
"C5_DATA4": "",
"C5_DATA5": "",
"C5_DATA6": "",
"C5_DATA7": "",
"C5_DATA8": "",
"C5_DATA9": "",
"C5_DATA10": "",
"C5_DATA11": "",
"C5_DATA12": "",
"F3_DTCANC": "",
"F3_CODRSEF": "",
"CREPROCESSA": "",
"F2_XCODREP": "",
"F2_XCNPJRE": "",
"F2_XMARCA": "",
"ITENS": [
{
"D2_FILIAL": "",
"D2_ITEM": "",
"D2_COD": "",
"D2_TP": "",
"D2_UM": "",
"D2_LOCAL": "",
"D2_QUANT": 0,
"D2_PRCVEN": 0,
"D2_PRUNIT": 0,
"D2_TOTAL": 0,
"D2_DESC": 0,
"D2_DESCON": 0,
"D2_SEGURO": 0,
"D2_VALFRE": 0,
"D2_DESPESA": 0,
"D2_VALBRUT": 0,
"D2_EMISSAO": "",
"D2_DTDIGIT": "",
"D2_DOC": "",
"D2_SERIE": "",
"D2_SDOC": "",
"D2_TIPO": "",
"D2_ESPECIE": "",
"D2_CLIENTE": "",
"D2_LOJA": "",
"D2_EST": "",
"D2_CLASFIS": "",
"D2_TES": "",
"D2_CF": "",
"D2_BASEIPI": 0,
"D2_IPI": 0,
"D2_VALIPI": 0,
"D2_BASEICM": 0,
"D2_PICM": 0,
"D2_VALICM": 0,
"D2_BASFECP": 0,
"D2_ALQFECP": 0,
"D2_VALFECP": 0,
"D2_BRICMS": 0,
"D2_ALIQSOL": 0,
"D2_MARGEM": 0,
"D2_ICMSRET": 0,
"D2_BSFCPST": 0,
"D2_ALFCPST": 0,
"D2_VFECPST": 0,
"D2_BASIMP5": 0,
"D2_ALQIMP5": 0,
"D2_VALIMP5": 0,
"D2_BASIMP6": 0,
"D2_ALQIMP6": 0,
"D2_VALIMP6": 0,
"D2_BASEPS3": 0,
"D2_ALIQPS3": 0,
"D2_VALPS3": 0,
"D2_BASECF3": 0,
"D2_ALIQCF3": 0,
"D2_VALCF3": 0,
"D2_DESCZFP": 0,
"D2_DESCZFC": 0,
"D2_BASEDES": 0,
"D2_ALIQCMP": 0,
"D2_PDORI": 0,
"D2_PDDES": 0,
"D2_DIFAL": 0,
"D2_BSFCCMP": 0,
"D2_ALFCCMP": 0,
"D2_VFCPDIF": 0,
"D2_CCUSTO": "",
"D2_CONTA": "",
"D2_PESO": 0,
"D2_ESTOQUE": "",
"D2_NFORI": "",
"D2_SERIORI": "",
"D2_ITEMORI": "",
"D2_XPRMDPR": 0,
"D2_XALIQBA": 0,
"D2_ORIGLAN": "",
"D2_OP": "",
"D2_XPDWISE": "",
"D2_XPDLINX": "",
"D2_XCOLEC": "",
"D2_XCOLDE": ""
}
]
}
Rotinas Inteligentes
Cliente Integrado: chamada no início do processamento, antes do envio ao Protheus. Garante que o cliente do documento esteja integrado para permitir a integração do documento de saída de loja.
link: Cliente Integrado
Documento de Saida Integrado: chamada após retorno de sucesso da integração. Registra/valida o status de integração do documento para manter consistência do processo.
link: Documento de Saida Integrado
Documento de Cancelamento de Saida: chamada após retorno de sucesso da integração. Encaminha o cancelamento correlato para manter o status consistente no Protheus.
link: Documento de Cancelamento de Saida
Tratamento de retorno
Ausência de resposta: gera erro com mensagem JSON: NÃO HOUVE RESPOSTA.
Resposta inválida/inesperada: se não for array ou não contiver Mensagem, gera erro com JSON: NÃO FOI POSSÍVEL DECODIFICAR A RESPOSTA.
Ajuste de sucesso por mensagem: quando Mensagem Detalhada contém indicação de “já cadastrado”, a resposta é tratada como sucesso (Mensagem = OK) e o campo code é removido (se existir).
Condição de erro: quando existir code na resposta ou quando Mensagem = ERRO, o processamento é marcado como falha.
Condição de sucesso: quando o retorno é considerado OK, o registro é finalizado como sucesso e aciona as rotinas inteligentes Documento de Saida Integrado e Documento de Cancelamento de Saida.
Persistência do resultado: o registro processado é atualizado na tabela Fila de Processamento (base integrador), registrando retorno, mensagem, requisição, tempo e situação de processamento, incluindo informações de suspensão por dependência quando aplicável.
Encaminhamento em cenário de erro
Quando a falha ocorre por dependência prévia (cliente não integrado ou documento de entrada de origem ainda pendente em devolução), o registro pode ser marcado como suspenso e permanecer aguardando regularização. Demais falhas permanecem como erro com mensagem registrada para correção e reprocessamento.
Notificação
Existe um mecanismo de notificação que identifica os itens com erro na fila de processamento, ordenando por data de processamento e enviando em um relatório a destinatários pré-definidos.
Fluxo do Processo
Critérios de Aceitação
| Processo | Subprocesso | Descrição | Situação esperada |
| Capturador | Captura cronológica e encaminhamento | Ao consultar a view WOSK_SERVICO_ENVIA_PROTHEUS_SAIDAS_LOJA_FULL, deve capturar documentos em ordem por DATA_PARA_TRANSFERENCIA e por paginação, anexar os registros correspondentes e encaminhar cada documento para processamento em fila. |
Documentos capturados são disponibilizados para processamento e auditáveis em Fila de Processamento. |
| Fila de Processamento | Validação de dependência | Antes de integrar o documento de saída, deve validar a integração prévia do cliente (F2_CLIENTE/F2_LOJA); e, quando F2_TIPO = D, deve validar a integração dos documentos de entrada de origem montados por registro (D2_FILIAL-D2_NFORI-D2_SERIORI-D2_CLIENTE-D2_LOJA). |
Processamento suspenso (situacao = suspenso) quando houver dependência não atendida, com mensagem registrada. |
| Fila de Processamento | Normalização numérica | Ao preparar o payload, deve normalizar campos numéricos do cabeçalho e registros, aplicando precisão diferenciada para D2_QUANT (3 casas, false) e D2_PRCVEN/D2_PRUNIT (5 casas, false). |
Payload consistente e pronto para envio, com valores padronizados conforme regra. |
| Fila de Processamento | Integração e persistência do retorno | Após enviar ao Protheus (POST no recurso /rest/documento_saida com header tenantId), deve validar a resposta, tratar “já cadastrado” como sucesso e registrar em Fila de Processamento o retorno, mensagem e situação final. Em sucesso, deve acionar rotinas inteligentes Documento de Saida Integrado e Documento de Cancelamento de Saida. |
Fila atualizada com situação final e detalhes de auditoria; em sucesso, marcadores correlatos acionados. |

Nenhum comentário