ProtheusCancelamentoCupomFiscal (STATUS: DIAGRAMADO)
Documentação Técnica
| Nome do cliente | OSKLEN |
| Nome do projeto | Integração LINX → Protheus |
| Biblioteca | wosk_protheus_cancelamento_cupom_fiscal |
| Data | 02/03/2026 |
Histórico de Versões
| Data | Versão | Modificado por | Descrição da Mudança |
| 02/03/2026 | 1.0 | Maykon/Gustavo | Criação da documentação técnica do processo ProtheusCancelamentoCupomFiscal. |
Descrição
Este serviço organiza o envio de cancelamentos de cupom fiscal do LINX para o Protheus, garantindo validações prévias e rastreabilidade do processamento.
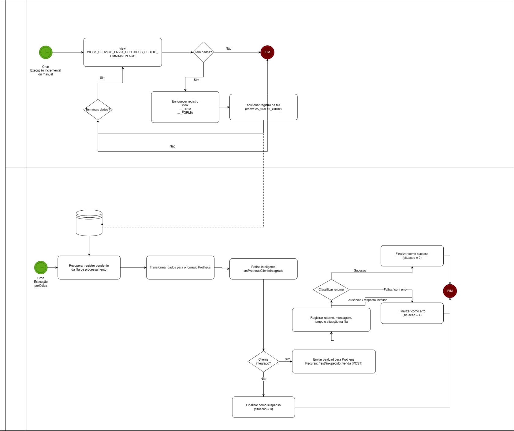
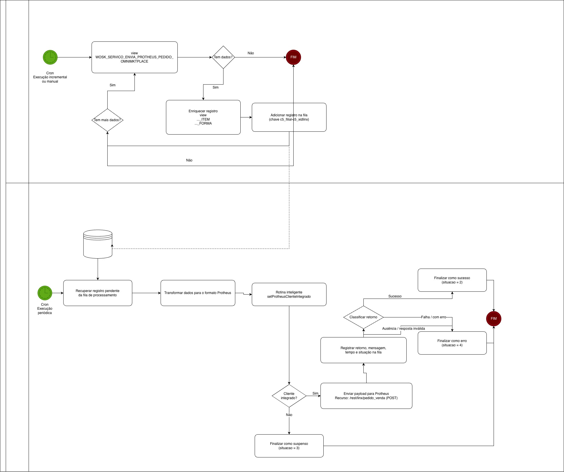
Capturador
Descrição Conceitual
O capturador busca cancelamentos de cupom fiscal disponíveis na origem, respeitando um limite configurável por ciclo e registrando a posição de continuidade para evitar duplicidades e permitir retomada segura.
Quando executa a busca por data de transferência, aplica ordenação/paginação por data, caracterizando processamento cronológico, a partir do campo DATA_PARA_TRANSFERENCIA, e seguindo o conceito: Conceito Cronológico.
Também permite captura manual por uma ou mais chaves no padrão LQ_FILIAL-LQ_DOC-LQ_SERIE-LQ_CLIENTE-LQ_LOJA; para cada chave, consulta a mesma origem com filtros dinâmicos e registra o registro correspondente na fila de processamento.
Fonte
Origem consultada: view WOSK_SERVICO_ENVIA_PROTHEUS_CUPOM_CANCELAMENTO.
SELECT
LQ_FILIAL,
LQ_DOC,
LQ_SERIE,
LQ_CLIENTE,
LQ_LOJA,
LQ_EMISSAO,
F3_DTCANC,
F3_CODRSEF,
DATA_PARA_TRANSFERENCIA
FROM
WOSK_SERVICO_ENVIA_PROTHEUS_CUPOM_CANCELAMENTO (NOLOCK)
WHERE
DATA_PARA_TRANSFERENCIA >= '<DATA_PARA_TRANSFERENCIA>'
ORDER BY
DATA_PARA_TRANSFERENCIA ASC
OFFSET <OFFSET> ROWS FETCH NEXT <TOP> ROWS ONLY
- Leitura (captura manual por chave): consulta a mesma origem aplicando
WHEREconstruído dinamicamente a partir dos componentes da chave. Os filtros deLQ_CLIENTEeLQ_LOJAsó são incluídos quando presentes na chave.
SELECT
LQ_FILIAL,
LQ_DOC,
LQ_SERIE,
LQ_CLIENTE,
LQ_LOJA,
LQ_EMISSAO,
F3_DTCANC,
F3_CODRSEF,
DATA_PARA_TRANSFERENCIA
FROM
WOSK_SERVICO_ENVIA_PROTHEUS_CUPOM_CANCELAMENTO (NOLOCK)
WHERE
LQ_FILIAL = '<LQ_FILIAL>'
AND LQ_DOC = '<LQ_DOC>'
AND LQ_SERIE = '<LQ_SERIE>'
AND LQ_CLIENTE = '<LQ_CLIENTE (opcional)>'
AND LQ_LOJA = '<LQ_LOJA (opcional)>'
Operações com Dados
- Leitura (captura por data): consulta a origem com filtro por
DATA_PARA_TRANSFERENCIA, ordenação ascendente e paginação por offset. - Persistência (controle de continuidade): grava/atualiza a posição de execução na tabela
wosk_monitor, incluindo os camposevento,offset,filtro,chave_posicao,situacao,data_posicaoedata_iniciado. - Persistência (registros pendentes): registra os registros para processamento na fila de processamento, utilizando chave composta no padrão
LQ_FILIAL-LQ_DOC-LQ_SERIE-LQ_CLIENTE-LQ_LOJA.
Fila de Processamento
A fila recupera um registro pendente e utiliza o conteúdo do registro como base do payload de integração. Em seguida, aplica transformações obrigatórias de padronização e realiza a chamada ao Protheus.
Estruturação de Dados
| Campo no payload (Protheus) | Campo de origem |
LQ_FILIAL |
LQ_FILIAL |
LQ_DOC |
LQ_DOC |
LQ_SERIE |
LQ_SERIE |
LQ_CLIENTE |
LQ_CLIENTE |
LQ_LOJA |
LQ_LOJA |
LQ_EMISSAO |
LQ_EMISSAO |
F3_DTCANC |
F3_DTCANC |
F3_CODRSEF |
F3_CODRSEF |
Tratamento de Dados
F3_CODRSEF: avaliado como numérico para decidir se a validação do documento de cancelamento de cupom fiscal será exigida (quando diferente de102).tenantId(cabeçalho): formado a partir deLQ_FILIALno padrão<primeiros 2 caracteres>,<LQ_FILIAL>.chave(notificação): decomposta emLQ_FILIAL,LQ_DOC,LQ_SERIE,LQ_CLIENTE,LQ_LOJApara apresentar os componentes do registro com falha.ERRO(notificação): se a mensagem contiver marcador de SQL Server, é extraído o trecho relevante a partir de[SQL Server]até antes deError :; se existir:, é mantido apenas o conteúdo após o primeiro:; sequências de quebra de linha (escapadas ou reais) são convertidas para quebra de linha padrão.data_adicionado,data(notificação): formatados parad/m/Y H:i:s.
Integração com o Protheus
- Chamada:
Requisição HTTP - Recurso:
/rest/cupom - Método HTTP:
PUT - Cabeçalhos:
- tenantId:
<UF>,<LQ_FILIAL>
- tenantId:
Exemplo de payload enviado (JSON):
{
"LQ_FILIAL": "0101",
"LQ_DOC": "123456",
"LQ_SERIE": "1",
"LQ_CLIENTE": "000001",
"LQ_LOJA": "01",
"LQ_EMISSAO": "2026-03-02",
"F3_DTCANC": "2026-03-02",
"F3_CODRSEF": "101"
}
Tratamento de retorno
Sucesso: quando o retorno estiver decodificado e não houver indicador de erro, o registro é finalizado como integrado.
Erro: quando houver exceção no fluxo, retorno ausente, retorno inválido ou indicador de erro, o registro é finalizado como erro com o retorno armazenado no campo de auditoria.
Persistência de status: o registro é atualizado na fila de processamento, incluindo mensagem, retorno decodificado, tempo de processamento e situação final.
Encaminhamento em cenário de erro
Quando a validação prévia do cliente (LQ_LOJA-LQ_CLIENTE) ou do documento (LQ_FILIAL-LQ_DOC-LQ_SERIE-LQ_CLIENTE-LQ_LOJA) não estiver atendida, o registro não segue para integração. Ele é marcado como suspenso e armazenado com identificação do motivo (tipo) e chave de suspensão, permitindo retomada após a correção do pré-requisito.
Rotinas Inteligentes
Cliente Integrado: Antes de enviar o cancelamento ao Protheus, ao validar o vínculo do cliente (LQ_LOJA-LQ_CLIENTE). Garante que o cancelamento seja encaminhado apenas para clientes reconhecidos no Protheus. Após confirmação de sucesso da integração, reinicia os processos que estão suspensos marcados com "ProtheusCliente" vinculados com o registro atual.
link: Cliente Integrado
Documento de Cancelamento de Cupom Fiscal: Quando F3_CODRSEF for diferente de 102, antes de enviar o cancelamento ao Protheus. Garante consistência do documento de referência no Protheus para o cancelamento.
link: Documento de Cancelamento de Cupom Fiscal
Notificação
Existe um mecanismo de notificação que identifica os itens com erro na fila de processamento, ordenando por data de processamento e enviando em um relatório a destinatários pré-definidos.
Fluxo do Processo
Critérios de Aceitação
| Processo | Subprocesso | Descrição | Situação esperada |
| Capturador | Captura por data e continuidade | Ao executar a captura por DATA_PARA_TRANSFERENCIA, deve consultar a origem ordenando/paginando por data e persistir a posição atual em wosk_monitor (offset, chave e datas), evitando duplicidades. |
Posição atualizada em wosk_monitor e registros novos registradosna fila de processamento com chave consistente. |
| Capturador | Captura manual por chave | Ao informar uma ou mais chaves no padrão LQ_FILIAL-LQ_DOC-LQ_SERIE-LQ_CLIENTE-LQ_LOJA, deve consultar a origem com WHERE dinâmico e registrar os registros correspondentes para processamento. |
registros pendentes registrados na fila de processamento para o serviço ProtheusCancelamentoCupomFiscal. |
| Fila de Processamento | Validações e integração | Ao processar um registro pendente do serviço ProtheusCancelamentoCupomFiscal, deve validar pré-requisitos (cliente e documento quando aplicável), enviar o cancelamento ao Protheus (recurso cupom, PUT) e persistir retorno/mensagem. |
fila de processamento atualizado com situação final coerente: sucesso, suspenso ou erro, com mensagem e retorno armazenados. |
| Fila de Processamento | Resalva de sucesso | Se o Protheus responder erro com mensagem contendo documento de saida nao cadastrado, deve tratar o registro como sucesso e registrar a mensagem de resalva definida no processo. |
Registro finalizado como sucesso na fila de processamento, com mensagem de resalva persistida. |
