Autenticação no Ambiente da A2B
1 - Autenticação:
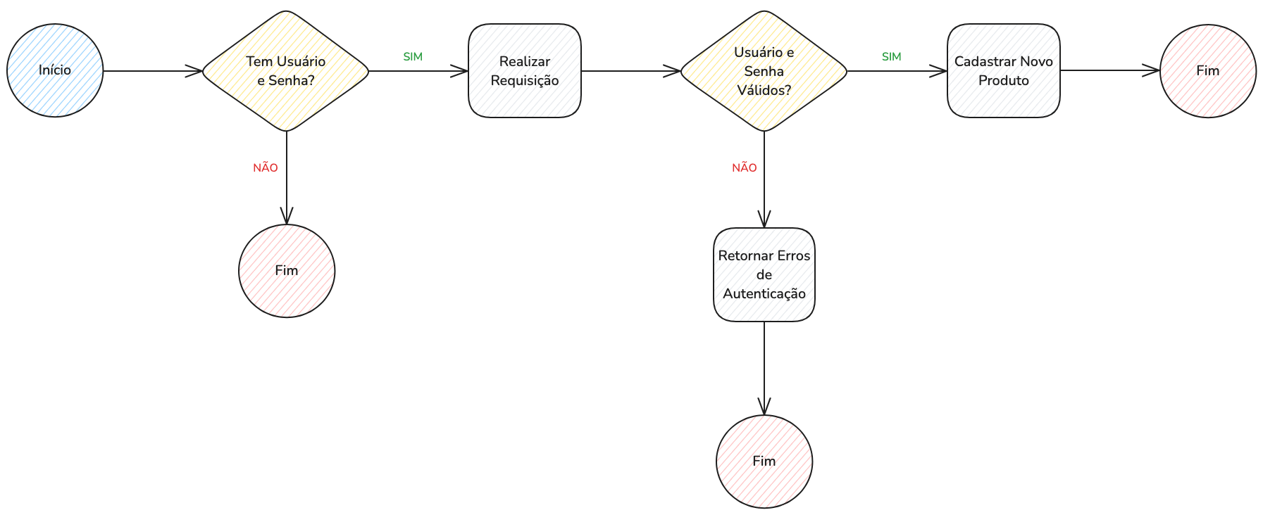
O processo de autenticação é essencial para garantir a segurança e o controle de acesso aos recursos da API A2B. Nesta etapa, a Illimitar utiliza o sistema iSnapp para gerenciar a autenticação através de Bearer Tokens, assegurando que somente usuários autorizados, como a Osklen, possam acessar e operar os dados fornecidos pela API. Esse controle garante a integridade e a confidencialidade das informações compartilhadas. de autenticação é essencial para garantir a segurança e o controle de acesso aos recursos da API. Utilizando um sistema baseado em Bearer Token, a API protege os dados sensíveis e assegura que apenas usuários autenticados possam realizar operações. Essa abordagem também permite rastrear e gerenciar o uso dos recursos da API de forma eficaz.
O acesso à API requer um Bearer Token, utilizado para autenticação em todas as requisições.
- Endpoint: POST a2b_api/auth.
- Cabeçalhos: Content-Type: application/json
- Corpo da Requisição:
"username": "seu_usuario",
"password": "sua_senha"
- Resposta de Sucesso: "token": "seu_token_de_acesso"
O token retornado deve ser utilizado no cabeçalho de autenticação em todas as outras requisições:
Valor: Bearer {seu_token_de_acesso}

Nenhum comentário